Suppr超能文献

自然杀伤细胞有助于呼肠孤病毒诱导的干扰素反应和对饮食抗原的耐受性丧失。

NK cells contribute to reovirus-induced IFN responses and loss of tolerance to dietary antigen.

机构信息

Department of Microbiology and Molecular Genetics, University of Pittsburgh School of Medicine, Pittsburgh, Pennsylvania, USA.

Institute of Infection, Inflammation, and Immunity, UPMC Children's Hospital of Pittsburgh, Pittsburgh, Pennsylvania, USA.

出版信息

JCI Insight. 2022 Aug 22;7(16):e159823. doi: 10.1172/jci.insight.159823.

Abstract

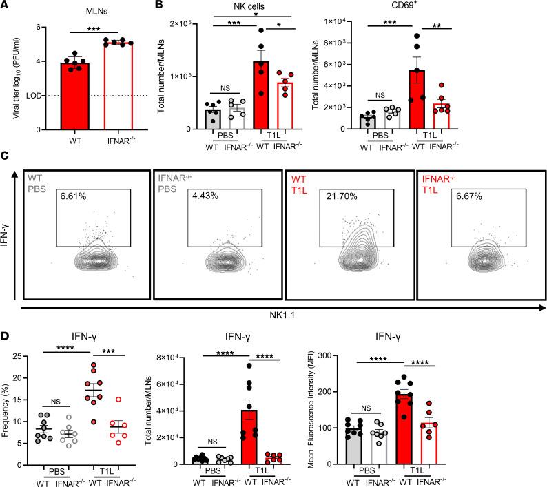
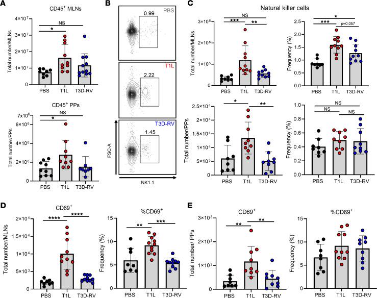
Celiac disease is an immune-mediated intestinal disorder that results from loss of oral tolerance (LOT) to dietary gluten. Reovirus elicits inflammatory Th1 cells and suppresses Treg responses to dietary antigen in a strain-dependent manner. Strain type 1 Lang (T1L) breaks oral tolerance, while strain type 3 Dearing reassortant virus (T3D-RV) does not. We discovered that intestinal infection by T1L in mice leads to the recruitment and activation of NK cells in mesenteric lymph nodes (MLNs) in a type I IFN-dependent manner. Once activated following infection, NK cells produce type II IFN and contribute to IFN-stimulated gene expression in the MLNs, which in turn induces inflammatory DC and T cell responses. Immune depletion of NK cells impairs T1L-induced LOT to newly introduced food antigen. These studies indicate that NK cells modulate the response to dietary antigen in the presence of a viral infection.

摘要

乳糜泻是一种由对膳食麸质丧失口服耐受性(LOT)引起的免疫介导的肠道疾病。呼肠孤病毒以菌株依赖性的方式引发炎症性 Th1 细胞,并抑制对膳食抗原的 Treg 反应。1 型 Lang(T1L)株破坏口服耐受性,而 3 型 Dearing 重组病毒(T3D-RV)则不会。我们发现,T1L 在小鼠肠道感染会导致 NK 细胞在肠系膜淋巴结(MLN)中的募集和激活,这是一种依赖于 I 型 IFN 的方式。NK 细胞在感染后被激活,会产生 II 型 IFN,并有助于 MLN 中的 IFN 刺激基因表达,进而诱导炎症性 DC 和 T 细胞反应。NK 细胞的免疫耗竭会损害 T1L 诱导的对新引入食物抗原的口服耐受性。这些研究表明,在病毒感染存在的情况下,NK 细胞调节对膳食抗原的反应。

https://cdn.ncbi.nlm.nih.gov/pmc/blobs/5c5e/9462493/2eb47c610039/jciinsight-7-159823-g159.jpg

文献AI研究员

20分钟写一篇综述,助力文献阅读效率提升50倍。

立即体验

用中文搜PubMed

大模型驱动的PubMed中文搜索引擎

马上搜索

文档翻译

学术文献翻译模型,支持多种主流文档格式。

立即体验