Suppr超能文献

肠道单细胞图谱揭示了与人类细胞具有相似性的新型猪淋巴细胞。

Intestinal single-cell atlas reveals novel lymphocytes in pigs with similarities to human cells.

机构信息

Food Safety and Enteric Pathogens Research Unit, National Animal Disease Center, Agricultural Research Service, United States Department of Agriculture, Ames, IA, USA.

Immunobiology Graduate Program, Iowa State University, Ames, IA, USA.

出版信息

Life Sci Alliance. 2022 Aug 22;5(10). doi: 10.26508/lsa.202201442. Print 2022 Oct.

Abstract

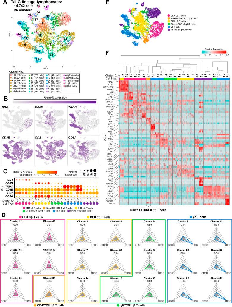
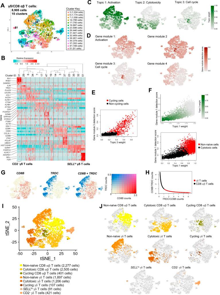
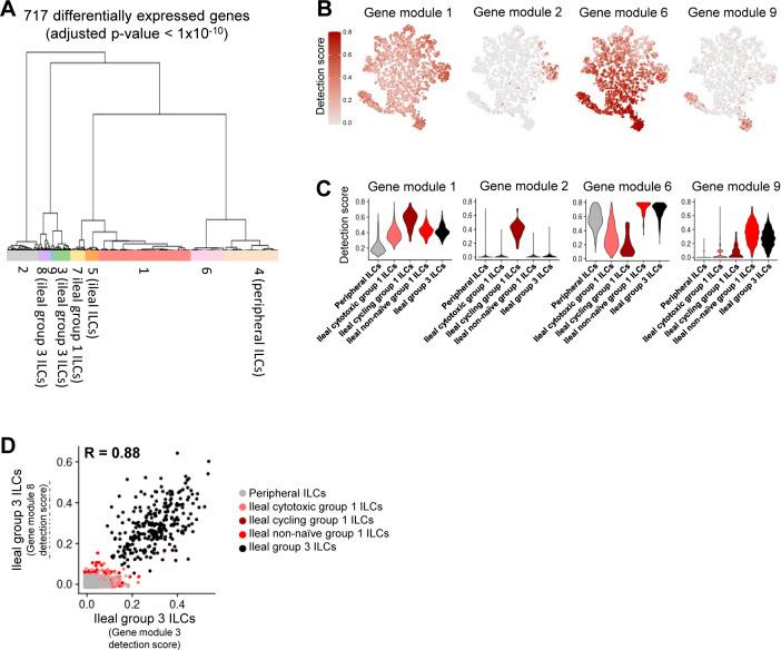
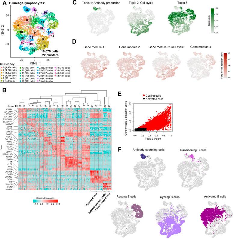
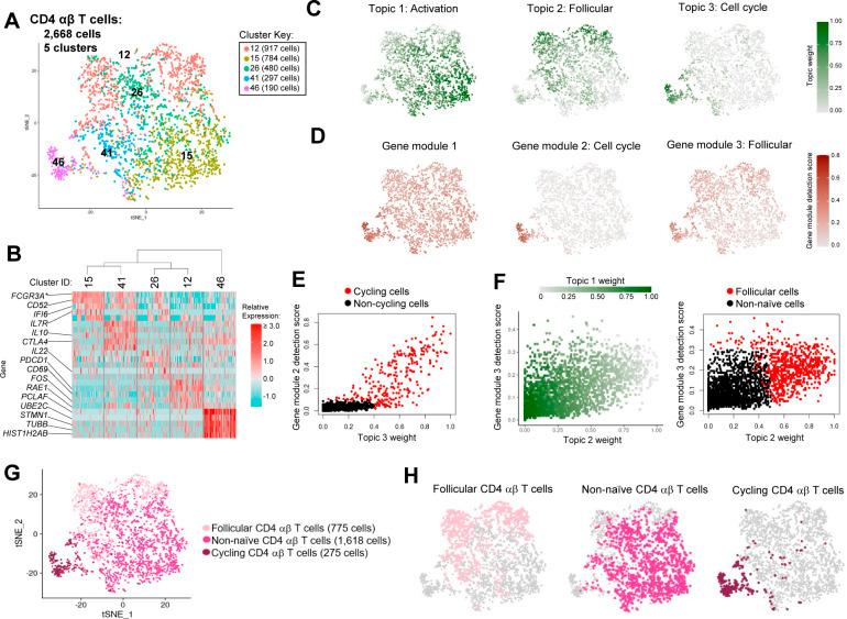
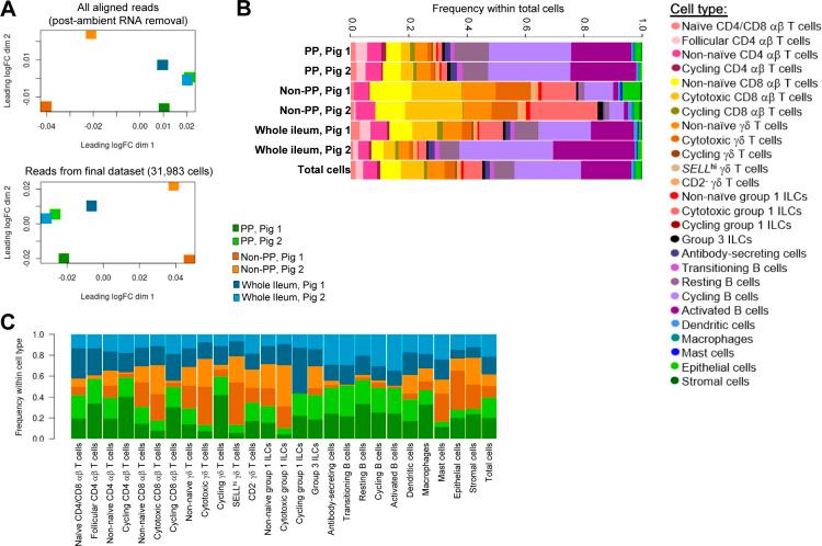
Lymphocytes can heavily influence intestinal health, but resolving intestinal lymphocyte function is challenging as the intestine contains a vastly heterogeneous mixture of cells. Pigs are an advantageous biomedical model, but deeper understanding of intestinal lymphocytes is warranted to improve model utility. Twenty-six cell types were identified in the porcine ileum by single-cell RNA sequencing and further compared with cells in human and murine ileum. Though general consensus of cell subsets across species was revealed, some porcine-specific lymphocyte subsets were identified. Differential tissue dissection and in situ analyses conferred spatial context, revealing similar locations of lymphocyte subsets in Peyer's patches and epithelium in pig-to-human comparisons. Like humans, activated and effector lymphocytes were abundant in the ileum but not periphery of pigs, suggesting tissue-specific and/or activation-associated gene expression. Gene signatures for peripheral and ileal innate lymphoid cells newly discovered in pigs were defined and highlighted similarities to human innate lymphoid cells. Overall, we reveal novel lymphocyte subsets in pigs and highlight utility of pigs for intestinal research applications.

摘要

淋巴细胞可以对肠道健康产生重大影响,但由于肠道中含有大量异质的细胞混合物,解析肠道淋巴细胞的功能具有挑战性。猪是一种有利的生物医学模型,但为了提高模型的实用性,有必要更深入地了解肠道淋巴细胞。通过单细胞 RNA 测序鉴定了猪回肠中的 26 种细胞类型,并与人和鼠回肠中的细胞进行了进一步比较。尽管揭示了物种间细胞亚群的普遍共识,但也鉴定出了一些猪特有的淋巴细胞亚群。通过差异组织解剖和原位分析赋予了空间背景,揭示了在猪与人的比较中,派尔集合淋巴结和上皮中淋巴细胞亚群的相似位置。与人类一样,激活和效应淋巴细胞在猪的回肠中丰富,但在外周组织中却不丰富,这表明存在组织特异性和/或激活相关的基因表达。在猪中新发现的外周和回肠固有淋巴细胞的基因特征被定义,并突出了与人类固有淋巴细胞的相似性。总的来说,我们揭示了猪中新型的淋巴细胞亚群,并强调了猪在肠道研究应用中的实用性。

https://cdn.ncbi.nlm.nih.gov/pmc/blobs/f3ab/9396248/a44bc3569aa5/LSA-2022-01442_Fig1.jpg

文献AI研究员

20分钟写一篇综述,助力文献阅读效率提升50倍。

立即体验

用中文搜PubMed

大模型驱动的PubMed中文搜索引擎

马上搜索

文档翻译

学术文献翻译模型,支持多种主流文档格式。

立即体验