Suppr超能文献

USH1C/ harmonin 在人视网膜中的表达和亚细胞定位为发病机制和治疗提供了新见解。

Expression and subcellular localization of USH1C/harmonin in human retina provides insights into pathomechanisms and therapy.

机构信息

Institute of Molecular Physiology, Johannes Gutenberg University Mainz, 55128 Mainz, Germany.

Institute of Developmental Biology and Neurobiology, Johannes Gutenberg University Mainz, 55128 Mainz, Germany.

出版信息

Hum Mol Genet. 2023 Jan 13;32(3):431-449. doi: 10.1093/hmg/ddac211.

Abstract

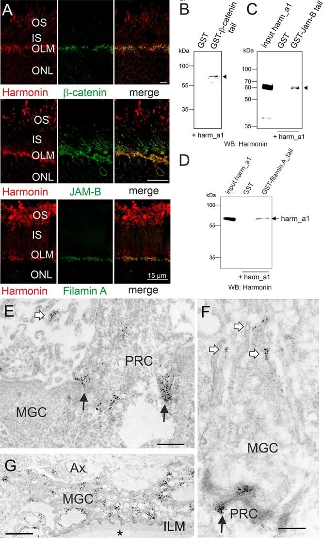
Usher syndrome (USH) is the most common form of hereditary deaf-blindness in humans. USH is a complex genetic disorder, assigned to three clinical subtypes differing in onset, course and severity, with USH1 being the most severe. Rodent USH1 models do not reflect the ocular phenotype observed in human patients to date; hence, little is known about the pathophysiology of USH1 in the human eye. One of the USH1 genes, USH1C, exhibits extensive alternative splicing and encodes numerous harmonin protein isoforms that function as scaffolds for organizing the USH interactome. RNA-seq analysis of human retinae uncovered harmonin_a1 as the most abundant transcript of USH1C. Bulk RNA-seq analysis and immunoblotting showed abundant expression of harmonin in Müller glia cells (MGCs) and retinal neurons. Furthermore, harmonin was localized in the terminal endfeet and apical microvilli of MGCs, presynaptic region (pedicle) of cones and outer segments (OS) of rods as well as at adhesive junctions between MGCs and photoreceptor cells (PRCs) in the outer limiting membrane (OLM). Our data provide evidence for the interaction of harmonin with OLM molecules in PRCs and MGCs and rhodopsin in PRCs. Subcellular expression and colocalization of harmonin correlate with the clinical phenotype observed in USH1C patients. We also demonstrate that primary cilia defects in USH1C patient-derived fibroblasts could be reverted by the delivery of harmonin_a1 transcript isoform. Our studies thus provide novel insights into PRC cell biology, USH1C pathophysiology and development of gene therapy treatment(s).

摘要

先天性耳聋-色素视网膜炎(USH)是人类最常见的遗传性聋盲疾病。USH 是一种复杂的遗传疾病,分为三种临床表现亚型,其发病时间、病程和严重程度不同,USH1 是最严重的一种。目前,啮齿动物 USH1 模型并不能反映人类患者的眼部表型;因此,人们对人类眼中 USH1 的病理生理学知之甚少。USH1 基因之一,USH1C,表现出广泛的选择性剪接,并编码许多作为组织 USH 相互作用组的支架的 harmonin 蛋白异构体。对人类视网膜的 RNA-seq 分析揭示了 harmonin_a1 是 USH1C 中最丰富的转录本。批量 RNA-seq 分析和免疫印迹显示 harmonin 在 Müller 胶质细胞(MGC)和视网膜神经元中大量表达。此外,harmonin 定位于 MGC 的终末足和顶端微绒毛、锥体的突触前区(pedicle)和杆状细胞的外节(OS)以及外节膜(OLM)中 MGC 和光感受器细胞(PRC)之间的黏附连接。我们的数据提供了 harmonin 与 PRC 和 MGC 中的 OLM 分子以及 PRC 中的 rhodopsin 相互作用的证据。harmonin 的亚细胞表达和共定位与 USH1C 患者中观察到的临床表型相关。我们还证明,通过递送 harmonin_a1 转录本异构体,可以逆转 USH1C 患者来源的成纤维细胞中的初级纤毛缺陷。因此,我们的研究为 PRC 细胞生物学、USH1C 病理生理学和基因治疗方法的发展提供了新的见解。

https://cdn.ncbi.nlm.nih.gov/pmc/blobs/b4f5/9851744/eeaf5df44b82/ddac211f1.jpg

文献AI研究员

20分钟写一篇综述,助力文献阅读效率提升50倍。

立即体验

用中文搜PubMed

大模型驱动的PubMed中文搜索引擎

马上搜索

文档翻译

学术文献翻译模型,支持多种主流文档格式。

立即体验