Suppr超能文献

RodZ 和 A 类 PBP1b 在肺炎链球菌 D39 椭圆形细胞中周质肽聚糖延长复合体的组装和调控中的作用。

Roles of RodZ and class A PBP1b in the assembly and regulation of the peripheral peptidoglycan elongasome in ovoid-shaped cells of Streptococcus pneumoniae D39.

机构信息

Department of Biology, Indiana University Bloomington, Bloomington, Indiana, USA.

Department of Cellular, Computational and Integrative Biology (CIBIO), University of Trento, Trento, Italy.

出版信息

Mol Microbiol. 2022 Oct;118(4):336-368. doi: 10.1111/mmi.14969. Epub 2022 Aug 24.

Abstract

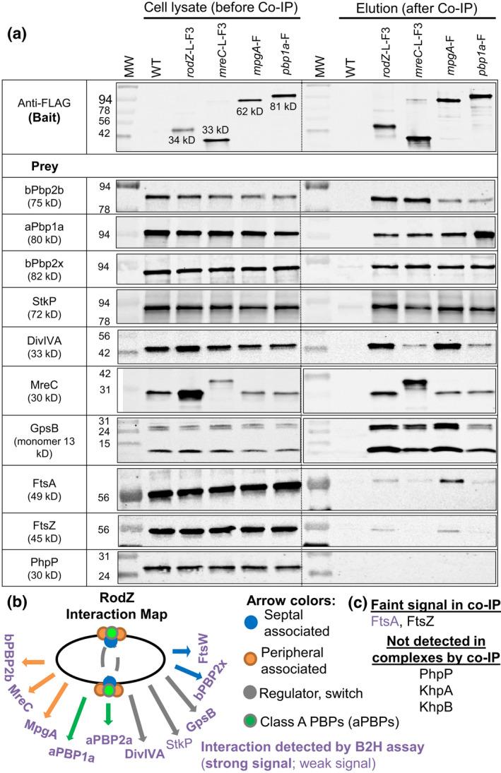
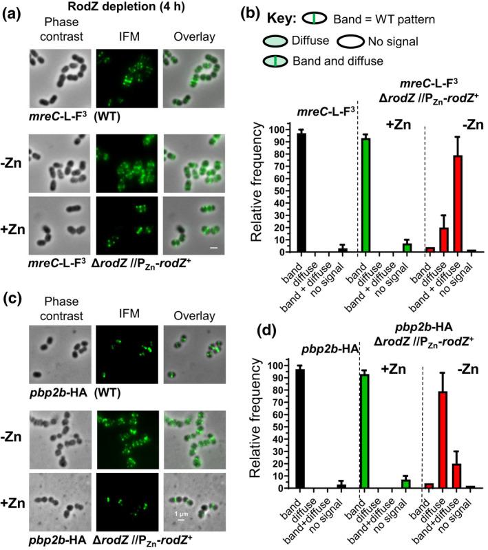
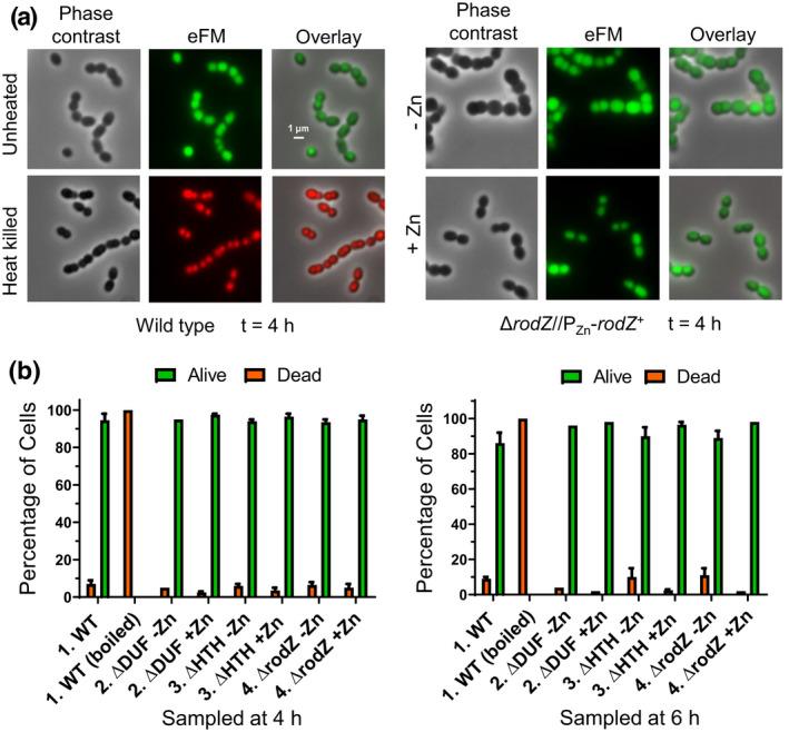
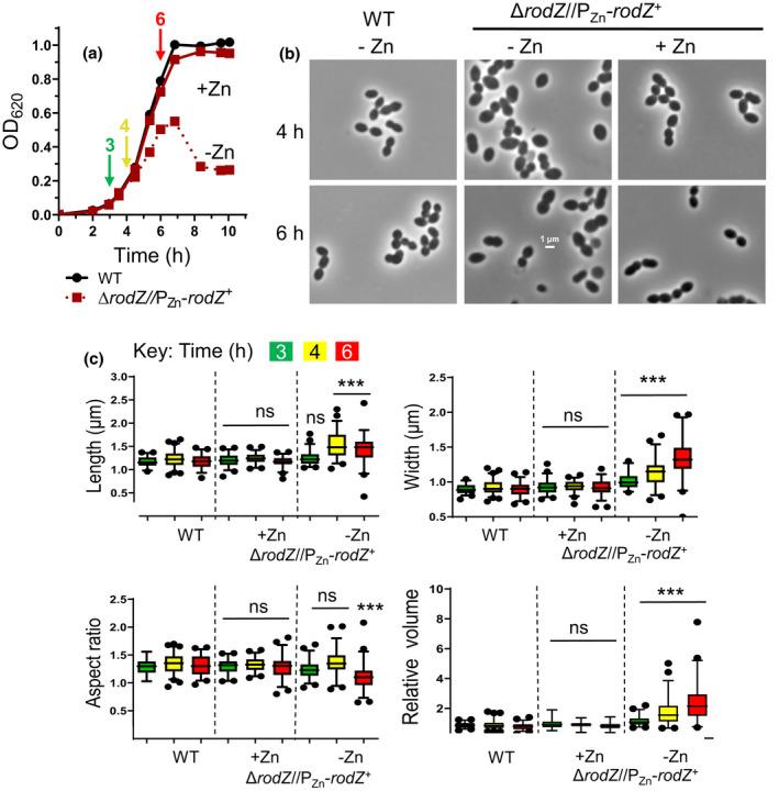
RodZ of rod-shaped bacteria functions to link MreB filaments to the Rod peptidoglycan (PG) synthase complex that moves circumferentially perpendicular to the long cell axis, creating hoop-like sidewall PG. Ovoid-shaped bacteria, such as Streptococcus pneumoniae (pneumococcus; Spn) that lack MreB, use a different modality for peripheral PG elongation that emanates from the midcell of dividing cells. Yet, S. pneumoniae encodes a RodZ homolog similar to RodZ in rod-shaped bacteria. We show here that the helix-turn-helix and transmembrane domains of RodZ(Spn) are essential for growth at 37°C. ΔrodZ mutations are suppressed by Δpbp1a, mpgA(Y488D), and ΔkhpA mutations that suppress ΔmreC, but not ΔcozE. Consistent with a role in PG elongation, RodZ(Spn) co-localizes with MreC and aPBP1a throughout the cell cycle and forms complexes and interacts with PG elongasome proteins and regulators. Depletion of RodZ(Spn) results in aberrantly shaped, non-growing cells and mislocalization of elongasome proteins MreC, PBP2b, and RodA. Moreover, Tn-seq reveals that RodZ(Spn), but not MreCD(Spn), displays a specific synthetic-viable genetic relationship with aPBP1b, whose function is unknown. We conclude that RodZ(Spn) acts as a scaffolding protein required for elongasome assembly and function and that aPBP1b, like aPBP1a, plays a role in elongasome regulation and possibly peripheral PG synthesis.

摘要

杆状细菌的 RodZ 蛋白的功能是将 MreB 丝与 Rod 肽聚糖(PG)合成酶复合物连接起来,该复合物沿垂直于长细胞轴的周向移动,从而形成环状的侧壁 PG。缺乏 MreB 的卵形细菌,如肺炎链球菌(肺炎球菌;Spn),则使用另一种模式进行周缘 PG 的延伸,这种延伸源自分裂细胞的中细胞。然而,肺炎链球菌编码了一种类似于杆状细菌中的 RodZ 的 RodZ 同源物。我们在此表明,RodZ(Spn)的螺旋-转角-螺旋和跨膜结构域对于在 37°C 下的生长是必不可少的。ΔrodZ 突变被 Δpbp1a、mpgA(Y488D)和 ΔkhpA 突变所抑制,这些突变抑制了 ΔmreC,但不抑制 ΔcozE。与 PG 延伸作用一致,RodZ(Spn)与 MreC 和 aPBP1a 在整个细胞周期中都有共定位,并形成复合物,与 PG 延伸酶蛋白和调节剂相互作用。RodZ(Spn)的耗竭会导致形状异常、不生长的细胞和延伸酶蛋白 MreC、PBP2b 和 RodA 的定位错误。此外,Tn-seq 揭示了 RodZ(Spn),而不是 MreCD(Spn),与 aPBP1b 显示出特定的合成存活遗传关系,而 aPBP1b 的功能未知。我们得出结论,RodZ(Spn)作为延伸酶体组装和功能所必需的支架蛋白,而 aPBP1b,就像 aPBP1a 一样,在延伸酶体调节和可能的周缘 PG 合成中发挥作用。

https://cdn.ncbi.nlm.nih.gov/pmc/blobs/a98c/9804626/8da14b4eaece/MMI-118-336-g011.jpg

文献AI研究员

20分钟写一篇综述,助力文献阅读效率提升50倍。

立即体验

用中文搜PubMed

大模型驱动的PubMed中文搜索引擎

马上搜索

文档翻译

学术文献翻译模型,支持多种主流文档格式。

立即体验