Suppr超能文献

优化的人肠道类器官模型揭示了潘氏细胞形成对白细胞介素-22 的依赖性。

Optimized human intestinal organoid model reveals interleukin-22-dependency of paneth cell formation.

机构信息

Oncode Institute, Hubrecht Institute, Royal Netherlands Academy of Arts and Sciences and University Medical Center, Uppsalalaan 8, Utrecht, 3584 CT, the Netherlands.

Oncode Institute, Hubrecht Institute, Royal Netherlands Academy of Arts and Sciences and University Medical Center, Uppsalalaan 8, Utrecht, 3584 CT, the Netherlands; The Princess Maxima Center for Pediatric Oncology, 3584 CS Utrecht, the Netherlands.

出版信息

Cell Stem Cell. 2022 Sep 1;29(9):1333-1345.e6. doi: 10.1016/j.stem.2022.08.002. Epub 2022 Aug 23.

Abstract

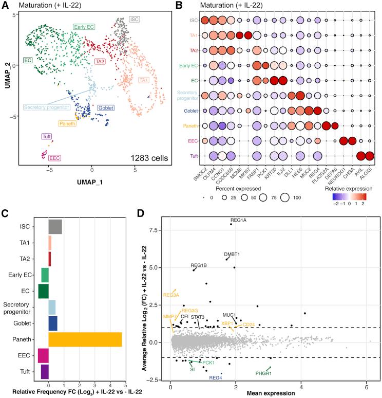
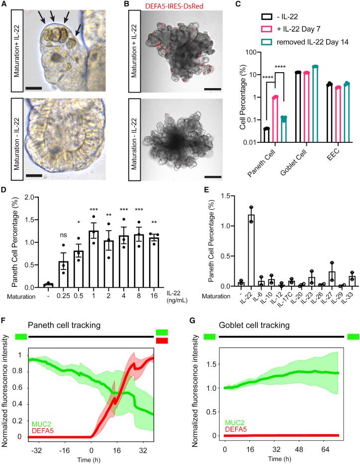
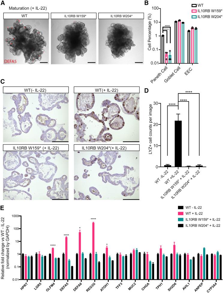
Opposing roles have been proposed for IL-22 in intestinal pathophysiology. We have optimized human small intestinal organoid (hSIO) culturing, constitutively generating all differentiated cell types while maintaining an active stem cell compartment. IL-22 does not promote the expansion of stem cells but rather slows the growth of hSIOs. In hSIOs, IL-22 is required for formation of Paneth cells, the prime producers of intestinal antimicrobial peptides (AMPs). Introduction of inflammatory bowel disease (IBD)-associated loss-of-function mutations in the IL-22 co-receptor gene IL10RB resulted in abolishment of Paneth cells in hSIOs. Moreover, IL-22 induced expression of host defense genes (such as REG1A, REG1B, and DMBT1) in enterocytes, goblet cells, Paneth cells, Tuft cells, and even stem cells. Thus, IL-22 does not directly control the regenerative capacity of crypt stem cells but rather boosts Paneth cell numbers, as well as the expression of AMPs in all cell types.

摘要

IL-22 在肠道病理生理学中可能具有相反的作用。我们优化了人小肠类器官(hSIO)的培养方法,使其在维持活跃的干细胞区室的同时,持续产生所有分化细胞类型。IL-22 不会促进干细胞的扩增,而是减缓 hSIO 的生长。在 hSIO 中,IL-22 是形成潘氏细胞(肠道抗菌肽(AMPs)的主要产生细胞)所必需的。在 IL-22 共受体基因 IL10RB 中引入与炎症性肠病(IBD)相关的功能丧失突变,导致 hSIO 中潘氏细胞的消失。此外,IL-22 诱导肠上皮细胞、杯状细胞、潘氏细胞、Tuft 细胞甚至干细胞中宿主防御基因(如 REG1A、REG1B 和 DMBT1)的表达。因此,IL-22 并非直接控制隐窝干细胞的再生能力,而是增加潘氏细胞数量,以及所有细胞类型中 AMPs 的表达。

https://cdn.ncbi.nlm.nih.gov/pmc/blobs/6945/9438971/9afd12a40bdd/fx1.jpg

文献AI研究员

20分钟写一篇综述,助力文献阅读效率提升50倍。

立即体验

用中文搜PubMed

大模型驱动的PubMed中文搜索引擎

马上搜索

文档翻译

学术文献翻译模型,支持多种主流文档格式。

立即体验