Suppr超能文献

一种新型脂肪酸代谢相关特征可识别急性髓系白血病肿瘤微环境的特征,并预测临床结局。

A novel fatty acid metabolism-related signature identifies features of the tumor microenvironment and predicts clinical outcome in acute myeloid leukemia.

机构信息

Jiangxi Province Key Laboratory of Laboratory Medicine, Jiangxi Provincial Clinical Research Center for Laboratory Medicine, Department of Clinical Laboratory, The Second Affiliated Hospital of Nanchang University, Nanchang, Jiangxi, China.

Queen Mary School, Nanchang University, Nanchang, Jiangxi, China.

出版信息

Lipids Health Dis. 2022 Aug 25;21(1):79. doi: 10.1186/s12944-022-01687-x.

Abstract

BACKGROUND

Acute myeloid leukemia (AML) is the most common malignancy of the hematological system, and there are currently a number of studies regarding abnormal alterations in energy metabolism, but fewer reports related to fatty acid metabolism (FAM) in AML. We therefore analyze the association of FAM and AML tumor development to explore targets for clinical prognosis prediction and identify those with potential therapeutic value.

METHODS

The identification of AML patients with different fatty acid metabolism characteristics was based on a consensus clustering algorithm. The CIBERSORT algorithm was used to calculate the proportion of infiltrating immune cells. We used Cox regression analysis and least absolute shrinkage and selection operator (LASSO) regression analysis to construct a signature for predicting the prognosis of AML patients. The Genomics of Drug Sensitivity in Cancer database was used to predict the sensitivity of patient samples in high- and low-risk score groups to different chemotherapy drugs.

RESULTS

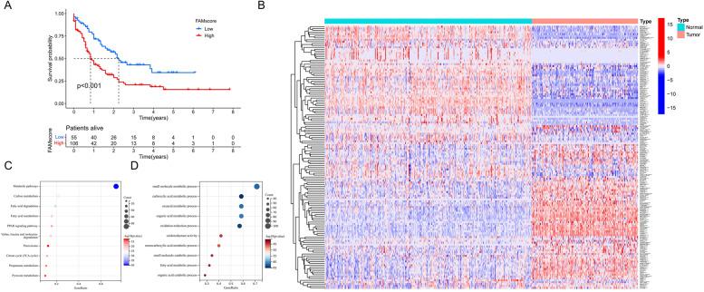
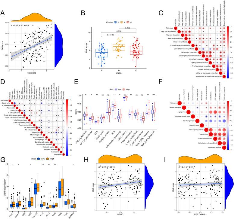
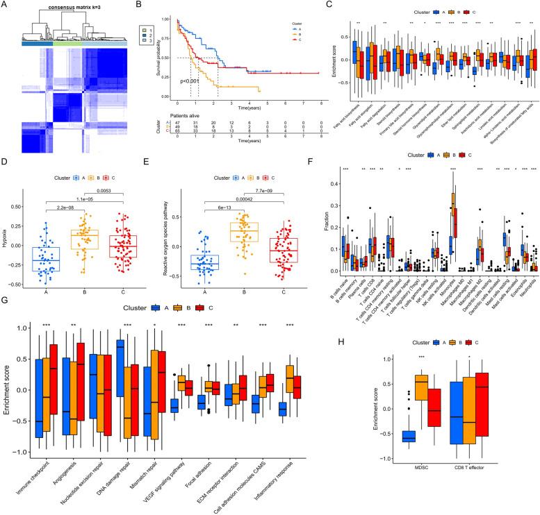
The consensus clustering approach identified three molecular subtypes of FAM that exhibited significant differences in genomic features such as immunity, metabolism, and inflammation, as well as patient prognosis. The risk-score model we constructed accurately predicted patient outcomes, with area under the receiver operating characteristic curve values of 0.870, 0.878, and 0.950 at 1, 3, and 5 years, respectively. The validation cohort also confirmed the prognostic evaluation performance of the risk score. In addition, higher risk scores were associated with stronger fatty acid metabolisms, significantly higher expression levels of immune checkpoints, and significantly increased infiltration of immunosuppressive cells. Immune functions, such as inflammation promotion, para-inflammation, and type I/II interferon responses, were also significantly activated. These results demonstrated that immunotherapy targeting immune checkpoints and immunosuppressive cells, such as myeloid-derived suppressor cells (MDSCs) and M2 macrophages, are more suitable for patients with high-risk scores. Finally, the prediction results of chemotherapeutic drugs showed that samples in the high-risk score group had greater treatment sensitivity to four chemotherapy drugs in vitro.

CONCLUSIONS

The analysis of the molecular patterns of FAM effectively predicted patient prognosis and revealed various tumor microenvironment (TME) characteristics.

摘要

背景

急性髓系白血病(AML)是血液系统中最常见的恶性肿瘤,目前有许多关于能量代谢异常改变的研究,但关于 AML 中脂肪酸代谢(FAM)的报道较少。因此,我们分析 FAM 与 AML 肿瘤发展的关系,以探索临床预后预测的靶点,并确定具有潜在治疗价值的靶点。

方法

基于共识聚类算法确定具有不同脂肪酸代谢特征的 AML 患者。使用 CIBERSORT 算法计算浸润免疫细胞的比例。我们使用 Cox 回归分析和最小绝对收缩和选择算子(LASSO)回归分析构建预测 AML 患者预后的特征。利用癌症药物基因组学敏感性数据库预测高低风险评分组患者样本对不同化疗药物的敏感性。

结果

共识聚类方法确定了三种 FAM 分子亚型,它们在基因组特征(如免疫、代谢和炎症)以及患者预后方面存在显著差异。我们构建的风险评分模型准确地预测了患者的结局,其在 1、3 和 5 年时的接受者操作特征曲线下面积分别为 0.870、0.878 和 0.950。验证队列也证实了风险评分的预后评估性能。此外,较高的风险评分与更强的脂肪酸代谢、免疫检查点的显著高表达以及免疫抑制细胞的显著浸润相关。炎症促进、副炎症和 I 型/II 型干扰素反应等免疫功能也明显激活。这些结果表明,针对免疫检查点和免疫抑制细胞(如髓系来源的抑制细胞(MDSCs)和 M2 巨噬细胞)的免疫疗法更适合高危评分患者。最后,化疗药物的预测结果表明,高风险评分组样本对体外四种化疗药物的治疗敏感性更大。

结论

对 FAM 分子模式的分析有效地预测了患者的预后,并揭示了各种肿瘤微环境(TME)特征。

https://cdn.ncbi.nlm.nih.gov/pmc/blobs/f54a/9404605/9974752faf1f/12944_2022_1687_Fig1_HTML.jpg

文献AI研究员

20分钟写一篇综述,助力文献阅读效率提升50倍。

立即体验

用中文搜PubMed

大模型驱动的PubMed中文搜索引擎

马上搜索

文档翻译

学术文献翻译模型,支持多种主流文档格式。

立即体验