Suppr超能文献

基于流感M2胞外结构域和/或血凝素茎部的树突状细胞靶向疫苗的研发与特性分析

Development and characterization of influenza M2 ectodomain and/or hemagglutinin stalk-based dendritic cell-targeting vaccines.

作者信息

Olukitibi Titus Abiola, Ao Zhujun, Azizi Hiva, Mahmoudi Mona, Coombs Kevin, Kobasa Darwyn, Kobinger Gary, Yao Xiaojian

机构信息

Laboratory of Molecular Human Retrovirology, University of Manitoba, Winnipeg, MB, Canada.

Department of Medical Microbiology, Max Rady College of Medicine, Rady Faculty of Health Sciences, University of Manitoba, Winnipeg, MB, Canada.

出版信息

Front Microbiol. 2022 Aug 8;13:937192. doi: 10.3389/fmicb.2022.937192. eCollection 2022.

Abstract

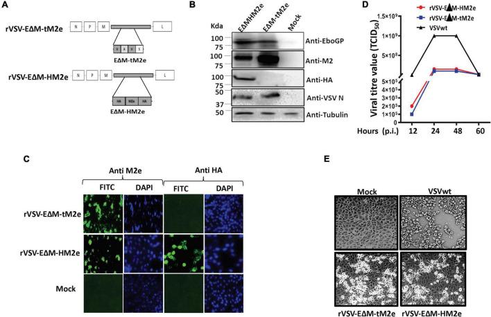
A universal influenza vaccine is required for broad protection against influenza infection. Here, we revealed the efficacy of novel influenza vaccine candidates based on Ebola glycoprotein dendritic cell (DC)-targeting domain (EΔM) fusion protein technology. The four copies of ectodomain matrix protein of influenza (tM2e) or M2e hemagglutinin stalk (HA stalk) peptides (HM2e) were fused with EΔM to generate EΔM-tM2e or EΔM-HM2e, respectively. We demonstrated that EΔM-HM2e- or EΔM-tM2e-pseudotyped viral particles can efficiently target DC/macrophages and induced significantly high titers of anti-HA and/or anti-M2e antibodies in mice. Significantly, the recombinant vesicular stomatitis virus (rVSV)-EΔM-tM2e and rVSV-EΔM-HM2e vaccines mediated rapid and potent induction of M2 or/and HA antibodies in mice sera and mucosa. Importantly, vaccination of rVSV-EΔM-tM2e or rVSV-EΔM-HM2e protected mice from influenza H1N1 and H3N2 challenges. Taken together, our study suggests that rVSV-EΔM-tM2e and rVSV-EΔM-HM2e are promising candidates that may lead to the development of a universal vaccine against different influenza strains.

摘要

需要一种通用流感疫苗来广泛预防流感感染。在此,我们揭示了基于埃博拉糖蛋白树突状细胞(DC)靶向结构域(EΔM)融合蛋白技术的新型流感疫苗候选物的功效。将流感病毒胞外域基质蛋白的四个拷贝(tM2e)或M2e血凝素茎部(HA茎部)肽(HM2e)与EΔM融合,分别生成EΔM-tM2e或EΔM-HM2e。我们证明,EΔM-HM2e或EΔM-tM2e假型病毒颗粒能够有效靶向DC/巨噬细胞,并在小鼠体内诱导出显著高滴度的抗HA和/或抗M2e抗体。值得注意的是,重组水疱性口炎病毒(rVSV)-EΔM-tM2e和rVSV-EΔM-HM2e疫苗介导了小鼠血清和黏膜中M2或/和HA抗体的快速高效诱导。重要的是,接种rVSV-EΔM-tM2e或rVSV-EΔM-HM2e可保护小鼠免受甲型H1N1和H3N2流感病毒攻击。综上所述,我们的研究表明,rVSV-EΔM-tM2e和rVSV-EΔM-HM2e是有前景的候选物,可能会促成针对不同流感毒株的通用疫苗的开发。

https://cdn.ncbi.nlm.nih.gov/pmc/blobs/0005/9393625/8837eb49ee43/fmicb-13-937192-g001.jpg

文献AI研究员

20分钟写一篇综述,助力文献阅读效率提升50倍。

立即体验

用中文搜PubMed

大模型驱动的PubMed中文搜索引擎

马上搜索

文档翻译

学术文献翻译模型,支持多种主流文档格式。

立即体验