Suppr超能文献

多基因风险评分在非欧洲人群癌症精准医学中的作用:系统评价。

Role of Polygenic Risk Score in Cancer Precision Medicine of Non-European Populations: A Systematic Review.

机构信息

Molecular Oncology Cancer Center, Barretos Cancer Hospital, Barretos 14784-400, SP, Brazil.

Center for Research and Drug Development (NPDM), Federal University of Ceara, Fortaleza 60430-275, CE, Brazil.

出版信息

Curr Oncol. 2022 Aug 4;29(8):5517-5530. doi: 10.3390/curroncol29080436.

Abstract

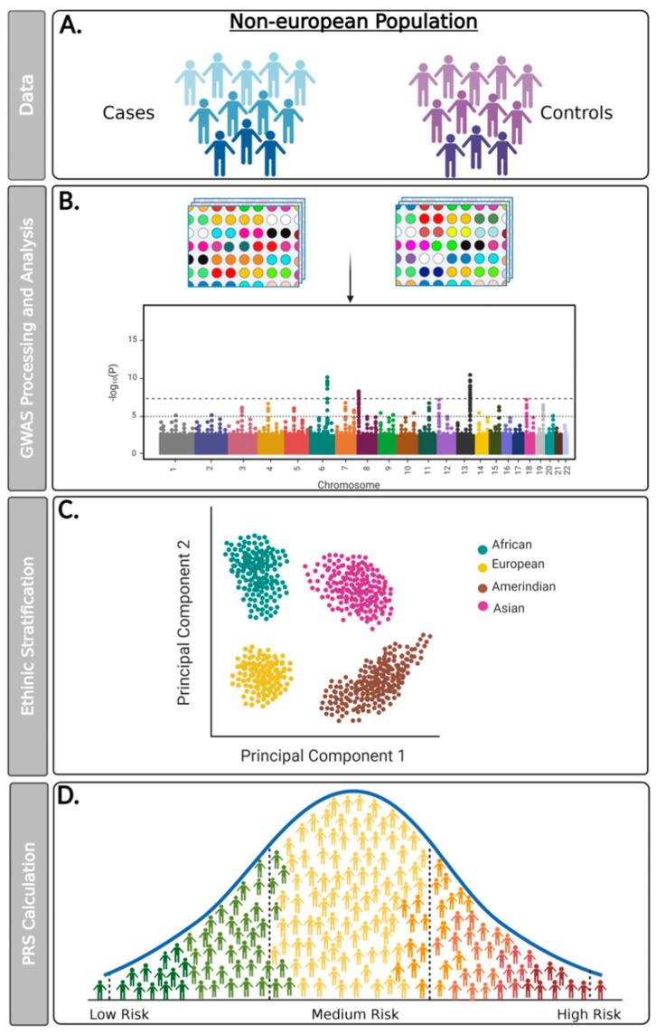
The development of new screening methods and diagnostic tests for traits, common diseases, and cancer is linked to the advent of precision genomic medicine, in which health care is individually adjusted based on a person's lifestyle, environmental influences, and genetic variants. Based on genome-wide association study (GWAS) analysis, rapid and continuing progress in the discovery of relevant single nucleotide polymorphisms (SNPs) for traits or complex diseases has increased interest in the potential application of genetic risk models for routine health practice. The polygenic risk score (PRS) estimates an individual's genetic risk of a trait or disease, calculated by employing a weighted sum of allele counts combined with non-genetic variables. However, 98.38% of PRS records held in public databases relate to the European population. Therefore, PRSs for multiethnic populations are urgently needed. We performed a systematic review to discuss the role of polygenic risk scores in advancing precision medicine for different cancer types in multiethnic non-European populations.

摘要

新的筛查方法和诊断测试的发展特质,常见疾病和癌症与精准基因组医学的出现有关,在这种医学中,根据个人的生活方式、环境影响和遗传变异来调整医疗保健。基于全基因组关联研究(GWAS)分析,对特质或复杂疾病相关单核苷酸多态性(SNP)的快速和持续发现,增加了对遗传风险模型在常规健康实践中潜在应用的兴趣。多基因风险评分(PRS)通过采用结合非遗传变量的等位基因计数加权和来估计个体的特质或疾病的遗传风险。然而,公共数据库中 98.38%的 PRS 记录与欧洲人群有关。因此,迫切需要多民族人群的 PRS。我们进行了系统评价,讨论了多基因风险评分在推进多民族非欧洲人群不同癌症类型的精准医学中的作用。

https://cdn.ncbi.nlm.nih.gov/pmc/blobs/b4fb/9406904/bafdbb5c896d/curroncol-29-00436-g001.jpg

文献AI研究员

20分钟写一篇综述,助力文献阅读效率提升50倍。

立即体验

用中文搜PubMed

大模型驱动的PubMed中文搜索引擎

马上搜索

文档翻译

学术文献翻译模型,支持多种主流文档格式。

立即体验