Suppr超能文献

TERC 模板序列中的突变可以整合到人类肿瘤的端粒中。

Mutations in the TERC template sequence can be incorporated into the telomeres of human tumors.

机构信息

Foundation Medicine Inc., Cambridge, MA, United States of America.

出版信息

PLoS One. 2022 Aug 25;17(8):e0272707. doi: 10.1371/journal.pone.0272707. eCollection 2022.

Abstract

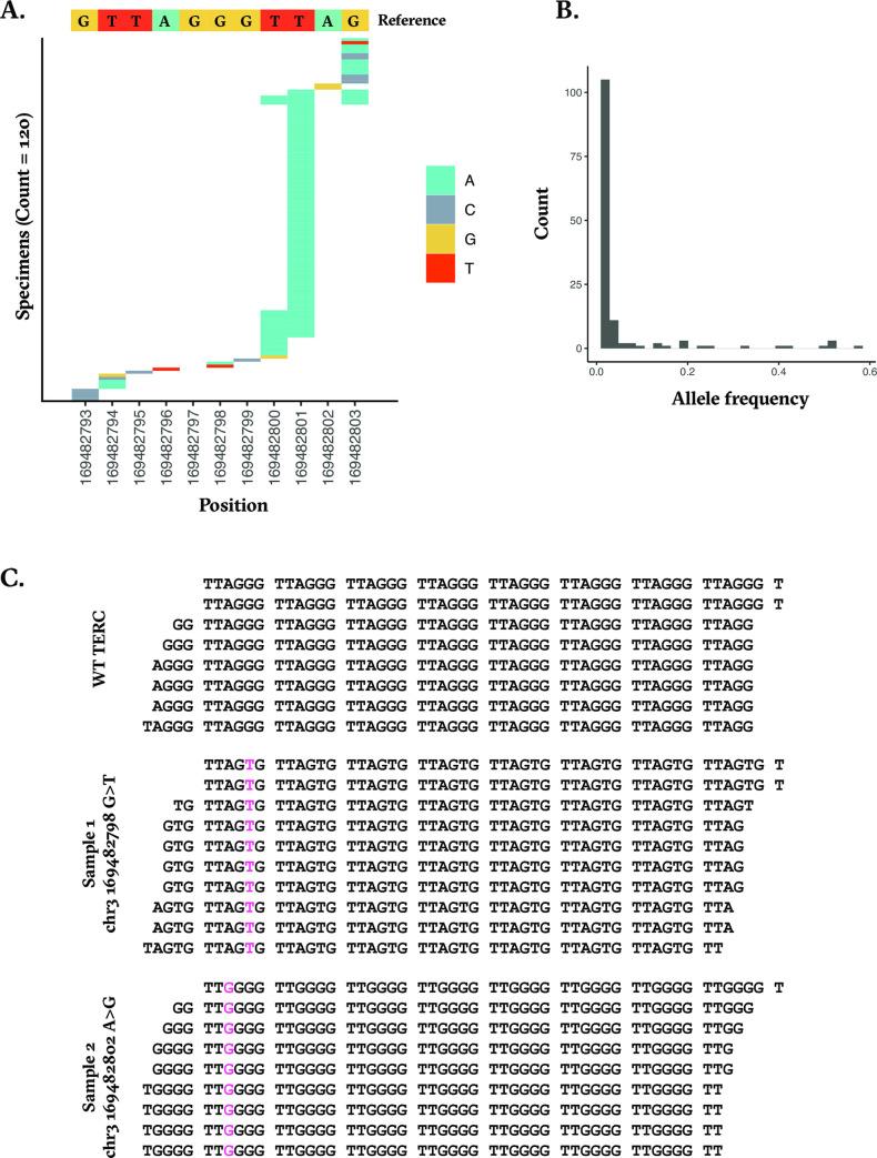
Telomerase-mediated lengthening is a mechanism by which some cancer cells avoid senescence-mediated cell cycle arrest due to shortened telomeres. By reverse transcribing an RNA template, encoded by TERC, the enzyme telomerase synthesizes the elongation of telomeric DNA using the 3' end of the chromosome as a primer. TERC harbors a highly conserved template region consisting of 11 nucleotides spanning hg19 coordinates chr3:169482793-169482803. In human cell lines, when TERC was mutated to alter its template region, telomerase generated the predicted mutant telomeric repeats. However, it is unknown if this can occur in human clinical samples. Here, we report on the rare occurrence of two tumor samples where TERC template mutations were reflected in telomeric repeats.

摘要

端粒酶介导的延长是一些癌细胞避免因端粒缩短而导致的衰老介导的细胞周期停滞的一种机制。通过逆转录 TERC 编码的 RNA 模板,端粒酶使用染色体的 3' 末端作为引物,合成端粒 DNA 的延伸。TERC 具有一个高度保守的模板区域,由跨越 hg19 坐标 chr3:169482793-169482803 的 11 个核苷酸组成。在人类细胞系中,当 TERC 发生突变以改变其模板区域时,端粒酶会产生预测的突变端粒重复序列。然而,目前尚不清楚这种情况是否会发生在人类临床样本中。在这里,我们报告了两个肿瘤样本中罕见的 TERC 模板突变反映在端粒重复序列中的情况。

https://cdn.ncbi.nlm.nih.gov/pmc/blobs/d018/9409504/2250a8df6c31/pone.0272707.g001.jpg

文献AI研究员

20分钟写一篇综述,助力文献阅读效率提升50倍。

立即体验

用中文搜PubMed

大模型驱动的PubMed中文搜索引擎

马上搜索

文档翻译

学术文献翻译模型,支持多种主流文档格式。

立即体验