Suppr超能文献

癌细胞系中的游离DNA片段化模式

Cell-Free DNA Fragmentation Patterns in a Cancer Cell Line.

作者信息

Ungerer Vida, Bronkhorst Abel J, Uhlig Carsten, Holdenrieder Stefan

机构信息

Munich Biomarker Research Center, Institute of Laboratory Medicine, German Heart Center, Technical University Munich, 80636 Munich, Germany.

出版信息

Diagnostics (Basel). 2022 Aug 4;12(8):1896. doi: 10.3390/diagnostics12081896.

Abstract

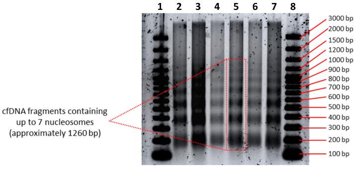
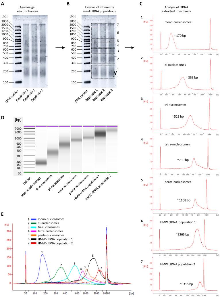
Unique bits of genetic, biological and pathological information occur in differently sized cell-free DNA (cfDNA) populations. This is a significant discovery, but much of the phenomenon remains to be explored. We investigated cfDNA fragmentation patterns in cultured human bone cancer (143B) cells using increasingly sensitive electrophoresis assays, including four automated microfluidic capillary electrophoresis assays from Agilent, i.e., DNA 1000, High Sensitivity DNA, dsDNA 915 and dsDNA 930, and an optimized manual agarose gel electrophoresis protocol. This comparison showed that (i) as the sensitivity and resolution of the sizing methods increase incrementally, additional nucleosomal multiples are revealed (hepta-nucleosomes were detectable with manual agarose gel electrophoresis), while the estimated size range of high molecular weight (HMW) cfDNA fragments narrow correspondingly; (ii) the cfDNA laddering pattern extends well beyond the 1-3 nucleosomal multiples detected by commonly used methods; and (iii) the modal size of HMW cfDNA populations is exaggerated due to the limited resolving power of electrophoresis, and instead consists of several poly-nucleosomal subpopulations that continue the series of DNA laddering. Furthermore, the most sensitive automated assay used in this study (Agilent dsDNA 930) revealed an exponential decay in the relative contribution of increasingly longer cfDNA populations. This power-law distribution suggests the involvement of a stochastic inter-nucleosomal DNA cleavage process, wherein shorter populations accumulate rapidly as they are fed by the degradation of all larger populations. This may explain why similar size profiles have historically been reported for cfDNA populations originating from different processes, such as apoptosis, necrosis, accidental cell lysis and purported active release. These results not only demonstrate the diversity of size profiles generated by different methods, but also highlight the importance of caution when drawing conclusions on the mechanisms that generate different cfDNA size populations, especially when only a single method is used for sizing.

摘要

独特的遗传、生物学和病理学信息片段存在于不同大小的游离DNA(cfDNA)群体中。这是一项重大发现,但该现象的许多方面仍有待探索。我们使用越来越灵敏的电泳分析方法,包括安捷伦公司的四种自动化微流控毛细管电泳分析方法,即DNA 1000、高灵敏度DNA、双链DNA 915和双链DNA 930,以及优化的手动琼脂糖凝胶电泳方案,研究了培养的人骨癌细胞(143B)中的cfDNA片段化模式。这种比较表明:(i)随着大小测定方法的灵敏度和分辨率逐渐提高,会揭示出更多的核小体倍数(手动琼脂糖凝胶电泳可检测到七核小体),而高分子量(HMW)cfDNA片段的估计大小范围相应变窄;(ii)cfDNA梯状模式远远超出常用方法检测到的1 - 3个核小体倍数;(iii)由于电泳分辨率有限,HMW cfDNA群体的众数大小被夸大,实际上它由几个多核小体亚群体组成,这些亚群体延续了DNA梯状模式。此外,本研究中使用的最灵敏的自动化分析方法(安捷伦双链DNA 930)显示,越来越长的cfDNA群体的相对贡献呈指数衰减。这种幂律分布表明存在随机的核小体间DNA切割过程,其中较短片段群体由于所有较大片段群体的降解而迅速积累。这可能解释了为什么历史上报道的源自不同过程(如凋亡、坏死、意外细胞裂解和所谓的主动释放)的cfDNA群体具有相似的大小谱。这些结果不仅证明了不同方法产生的大小谱的多样性,还强调了在对产生不同cfDNA大小群体的机制得出结论时要谨慎的重要性,特别是当仅使用单一方法进行大小测定时。

https://cdn.ncbi.nlm.nih.gov/pmc/blobs/596a/9406536/bc29fb10a691/diagnostics-12-01896-g001.jpg

文献AI研究员

20分钟写一篇综述,助力文献阅读效率提升50倍。

立即体验

用中文搜PubMed

大模型驱动的PubMed中文搜索引擎

马上搜索

文档翻译

学术文献翻译模型,支持多种主流文档格式。

立即体验