Suppr超能文献

靶向骨桥蛋白并负载过氧化物酶体增殖物激活受体δ激动剂的纳米颗粒可有效减轻载脂蛋白E小鼠的动脉粥样硬化。

Osteopontin-Targeted and PPARδ-Agonist-Loaded Nanoparticles Efficiently Reduce Atherosclerosis in Apolipoprotein E Mice.

作者信息

Huang Xu, Zhang Yang, Zhang Weiwei, Qin Cheng, Zhu Yan, Fang Yan, Wang Yabin, Tang Chengchun, Cao Feng

机构信息

Department of Geriatric Cardiology, National Clinical Research Center for Geriatric Diseases, 2nd Medical Center, Chinese PLA General Hospital, Beijing 100853, China.

Department of Cardiology, Zhongda Hospital, School of Medicine, Southeast University, Nanjing, Jiangsu 210009, P.R. China.

出版信息

ACS Omega. 2022 Aug 15;7(33):28767-28778. doi: 10.1021/acsomega.2c00575. eCollection 2022 Aug 23.

Abstract

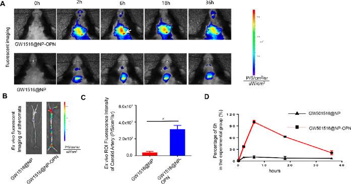
Atherosclerosis is the leading cause of vascular pathologies and acute cardiovascular events worldwide. Early theranostics of atherosclerotic plaque formation is critical for the prevention of associated cardiovascular complications. Osteopontin (OPN) expression in vascular smooth muscle cells (VSMCs) has been reported as a promising molecular target for the diagnosis and treatment of atherosclerotic plaques. The PPARδ agonist GW1516 has been shown to inhibit VSMC migration and apoptosis. However, GW1516 has low aqueous solubility and poor oral bioavailability, which are major obstacles to its broad development and application. In this study, GW1516@NP-OPN, which is anti-OPN-targeted and loaded with the PPARδ agonist GW1516, was synthesized using a nanoprecipitation method. The uptake of GW1516@NP-OPN was examined using fluorescence microscopy and flow cytometry assay in VSMC in vitro models. Using the Transwell assay and acridine orange/ethidium bromide staining methods, we observed that the inhibition of VSMCS migration and apoptosis was significantly higher in cells treated with GW1516@NP-OPN than those treated with free GW1516. The western blot assay further confirmed that GW1516@NP-OPN can increase FAK phosphorylation and TGF-βprotein expression. The effect of NPs was further tested in vivo. The atherosclerotic lesion areas were greatly decreased by GW1516@NP-OPN compared with the free drug treatment in apolipoprotein E mice models. Consequently, our results showed that GW1516@NP-OPN stabilizes the PPARδ agonist aqueous formulation, improves its anti-plaque formation activities in vivo and in vitro, and can therefore be recommended for further development as a potential anti-atherosclerotic nanotherapy.

摘要

动脉粥样硬化是全球血管疾病和急性心血管事件的主要原因。动脉粥样硬化斑块形成的早期诊断与治疗对于预防相关心血管并发症至关重要。血管平滑肌细胞(VSMC)中骨桥蛋白(OPN)的表达已被报道为动脉粥样硬化斑块诊断和治疗的一个有前景的分子靶点。PPARδ激动剂GW1516已被证明可抑制VSMC迁移和凋亡。然而,GW1516的水溶性低且口服生物利用度差,这是其广泛开发和应用的主要障碍。在本研究中,采用纳米沉淀法合成了靶向抗OPN并负载PPARδ激动剂GW1516的GW1516@NP-OPN。在VSMC体外模型中,使用荧光显微镜和流式细胞术检测GW1516@NP-OPN的摄取情况。使用Transwell检测法和吖啶橙/溴化乙锭染色法,我们观察到,与游离GW1516处理的细胞相比,GW1516@NP-OPN处理的细胞对VSMCS迁移和凋亡的抑制作用显著更高。蛋白质免疫印迹分析进一步证实,GW1516@NP-OPN可增加FAK磷酸化和TGF-β蛋白表达。在体内进一步测试了纳米颗粒的效果。在载脂蛋白E小鼠模型中,与游离药物治疗相比,GW1516@NP-OPN可使动脉粥样硬化病变面积大大减少。因此,我们的结果表明,GW1516@NP-OPN稳定了PPARδ激动剂的水性制剂,提高了其体内外抗斑块形成活性,因此可推荐作为一种潜在的抗动脉粥样硬化纳米疗法进一步开发。

https://cdn.ncbi.nlm.nih.gov/pmc/blobs/094e/9404512/1e54de09245b/ao2c00575_0002.jpg

文献AI研究员

20分钟写一篇综述,助力文献阅读效率提升50倍。

立即体验

用中文搜PubMed

大模型驱动的PubMed中文搜索引擎

马上搜索

文档翻译

学术文献翻译模型,支持多种主流文档格式。

立即体验