Suppr超能文献

泊沙康唑通过诱导自噬和抑制胶质母细胞瘤中Wnt/β-连环蛋白/生存素信号通路来抑制癌症干细胞样细胞的干性。

Posaconazole inhibits the stemness of cancer stem-like cells by inducing autophagy and suppressing the Wnt/β-catenin/survivin signaling pathway in glioblastoma.

作者信息

Wang Hua, Tan Yinfeng, Jia Hao, Liu Danqi, Liu Rangru

机构信息

Key Laboratory of Tropical Translational Medicine of Ministry of Education, NHC Key Laboratory of Control of Tropical Diseases, School of Pharmacy, Department of Spine Surgery of The First Affiliated Hospital, Hainan Medical University, Haikou, China.

Hainan Provincial Key Laboratory for Research and Development of Tropical Herbs, Haikou Key Laboratory of Li Nationality Medicine, School of Pharmacy, Hainan Medical University, Haikou, China.

出版信息

Front Pharmacol. 2022 Aug 11;13:905082. doi: 10.3389/fphar.2022.905082. eCollection 2022.

Abstract

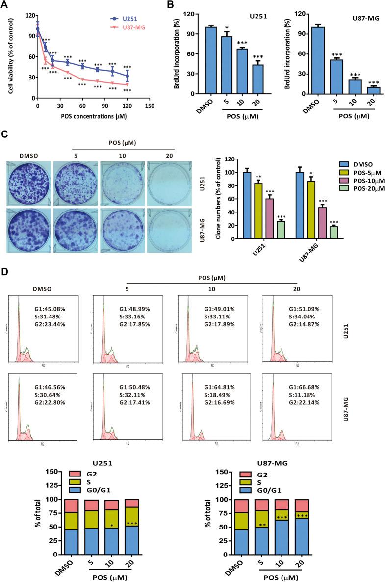
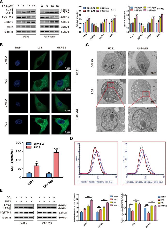
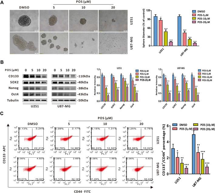
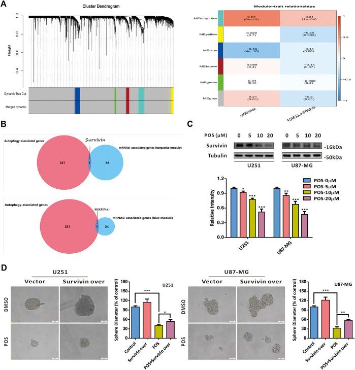
Posaconazole (POS) has been reported to present potential antitumor activity for glioblastoma (GBM). However, its molecular mechanisms remain unclear. In this study, we found that POS has potent cytotoxicity and inhibits cell viability and proliferation in GBM. In addition, we adopted a sphere formation assay to detect the self-renewal capacity, performed western blotting to measure cancer stem-like cells (CSCs) marker proteins (CD133, SOX2, Nanog and Oct4) and applied flow cytometry to monitor the subpopulation of CD144/CD33 cells, and the results all demonstrated that POS can remarkably weaken CSCs stemness. Furthermore, western blotting, immunoflurescence, transmission electron microscopy and acridine orange staining were performed to detect autophagy-related proteins (LC3, SQSTM1, Beclin 1 and Atg5), count the numbers of endogenous LC3 puncta, visually observe the ultrastructural morphology of autophagosomes and judge the formation of acidic vesicular organelles, respectively, and the results validated that POS promotes autophagy induction. Importantly, the suppressive effect of POS on CSCs stemness was partially relieved when autophagy was blocked by the autophagy inhibitor chloroquine (CQ) or Atg5 shRNA. Bioinformatic techniques, including weighted gene coexpression network analysis (WGCNA), gene set difference analysis (GSVA) and KEGG pathway analysis, combined with experimental validations showed that survivin, which is implicated in both autophagy and the stem cell index, is one of the target proteins of POS and that POS weakens CSCs stemness via suppressing the Wnt/β-catenin signaling pathway in GBM. Besides, POS-induced autophagy and the Wnt/β-catenin signaling pathway are negative regulators for each other. Finally, the antitumor activity of POS was confirmed in GBM xenograft models . Consistent with the conclusions, POS upregulated the expression of LC3 and decreased the expression of CD133, survivin and β-catenin, as shown by the immunohistochemistry analysis. In summary, this work provides an experimental foundation for exploiting POS as a CSCs-targeting antitumor drug for GBM treatment.

摘要

泊沙康唑(POS)已被报道对胶质母细胞瘤(GBM)具有潜在的抗肿瘤活性。然而,其分子机制仍不清楚。在本研究中,我们发现POS具有强大的细胞毒性,并能抑制GBM细胞的活力和增殖。此外,我们采用成球试验检测自我更新能力,进行蛋白质印迹法检测癌症干细胞(CSC)标志物蛋白(CD133、SOX2、Nanog和Oct4),并应用流式细胞术监测CD144/CD33细胞亚群,结果均表明POS可显著削弱CSC的干性。此外,进行蛋白质印迹法、免疫荧光法、透射电子显微镜检查和吖啶橙染色,分别检测自噬相关蛋白(LC3、SQSTM1、Beclin 1和Atg5)、计数内源性LC3斑点数量、直观观察自噬体的超微结构形态以及判断酸性囊泡细胞器的形成,结果证实POS促进自噬诱导。重要的是,当自噬被自噬抑制剂氯喹(CQ)或Atg5短发夹RNA阻断时,POS对CSC干性的抑制作用部分得到缓解。生物信息学技术,包括加权基因共表达网络分析(WGCNA)、基因集差异分析(GSVA)和KEGG通路分析,结合实验验证表明,在自噬和干细胞指数中均有涉及的生存素是POS的靶蛋白之一,并且POS通过抑制GBM中的Wnt/β-连环蛋白信号通路来削弱CSC干性。此外,POS诱导的自噬和Wnt/β-连环蛋白信号通路相互为负调节因子。最后,在GBM异种移植模型中证实了POS的抗肿瘤活性。与结论一致,免疫组织化学分析显示,POS上调了LC3的表达,降低了CD133、生存素和β-连环蛋白的表达。总之,这项工作为开发POS作为一种针对CSC的抗肿瘤药物用于GBM治疗提供了实验基础。

https://cdn.ncbi.nlm.nih.gov/pmc/blobs/1c13/9403519/a214c4e43369/fphar-13-905082-g001.jpg

文献AI研究员

20分钟写一篇综述,助力文献阅读效率提升50倍。

立即体验

用中文搜PubMed

大模型驱动的PubMed中文搜索引擎

马上搜索

文档翻译

学术文献翻译模型,支持多种主流文档格式。

立即体验