Suppr超能文献

蜜蜂肠道细菌结构和功能的社区动态对冬季饮食转变的响应。

Community Dynamics in Structure and Function of Honey Bee Gut Bacteria in Response to Winter Dietary Shift.

机构信息

College of Food Science and Nutritional Engineering, China Agricultural Universitygrid.22935.3f, Beijing, People's Republic of China.

Department of Entomology, College of Plant Protection, China Agricultural Universitygrid.22935.3f, Beijing, People's Republic of China.

出版信息

mBio. 2022 Oct 26;13(5):e0113122. doi: 10.1128/mbio.01131-22. Epub 2022 Aug 29.

Abstract

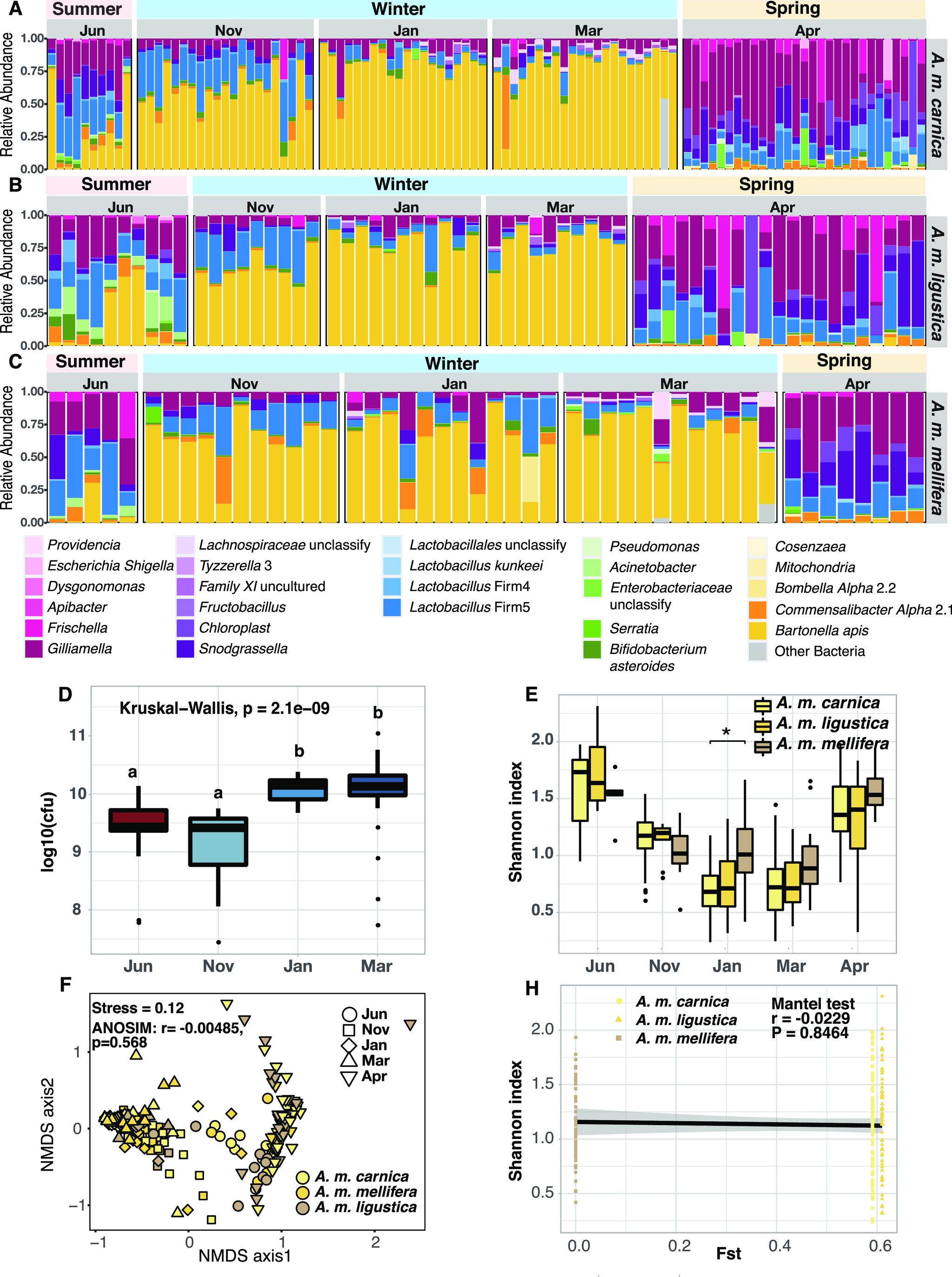
Temperate honey bees (Apis mellifera) are challenged by low temperatures and abrupt dietary shifts associated with behavioral changes during winter. Case studies have revealed drastic turnover in the gut microbiota of winter bees, highlighted by the seasonal dominance of a non-core bacterium . However, neither biological consequence nor underlying mechanism of this microbial turnover is clear. In particular, we ask whether such changes in gut profile are related to winter dietary shift and possibly beneficial to host and associated gut microbiome? Here, we integrated evidences from genomics, metagenomics, and metabolomics in three honey bee subspecies maintained at the same locality of northern China to profile both diversity and functional variations in gut bacteria across seasons. Our results showed that winter dominance of was shared in all tested honey bee lineages. This seasonal change was likely a consequence of winter dietary shifts characterized by greatly reduced pollen consumption and accumulation of metabolic waste due to restricted excretion. showed expanded genomic capacity in utilizing more diverse energy substrates, such as converting metabolic wastes lactate and ethanol into pyruvate, an energy source for self-utilization and possibly also for host and other symbionts. Furthermore, was the only bacterium capable of both producing and secreting tryptophan and phenylalanine, whose metabolic products were detected in bee guts, even though all gut bacteria lacked relevant digestion enzymes. These results thus suggested a possible mechanism where the gut bacteria might benefit the host by supplementing them with essential amino acids lacking in a protein shortage diet. The abilities to survive winter and to adapt to major food changes are key traits that have enabled successful range expansion of the honey bees from the tropic to temperate climate. Our results highlighted a new possibility that gut bacteria may have played an important role in host survival of the severe winter condition. The non-core bacterium is not only more adaptive to the winter diet but is also equipped with the capacity to provide the host with essential nutrients and important metabolic substrates. This overall host-bacterium profile is probably favored by natural selection, resulting in a consistent winter gut strategy across varied honey bee lineages. Conversely, when the hosts start to forage again, core bacteria maintained at low abundance during winter returned to their typical dominant status, thus completing the annual gut turnover. Our study suggests a new hypothesis where seasonal gut variations may improve the fitness of the honey bee, allowing them to explore more diverse climates.

摘要

温带蜜蜂(Apis mellifera)在冬季会面临低温和饮食变化带来的挑战,这些变化会导致它们的行为发生改变。案例研究表明,冬季蜜蜂的肠道微生物群落会发生剧烈变化,其中一种非核心细菌会在季节中占据优势地位。然而,这种微生物更替的生物学后果和潜在机制尚不清楚。特别是,我们想知道肠道特征的这种变化是否与冬季饮食变化有关,并且可能对宿主和相关的肠道微生物组有益?在这里,我们整合了来自基因组学、宏基因组学和代谢组学的证据,以研究在中国北方同一地区饲养的三个蜜蜂亚种的肠道细菌在不同季节的多样性和功能变化。我们的结果表明,在所测试的所有蜜蜂谱系中,均存在冬季优势菌 。这种季节性变化可能是由于冬季饮食变化导致的,花粉摄入量大大减少,代谢废物积累,导致排泄受限。 显示出在利用更多样化的能量底物方面扩展了基因组能力,例如将代谢废物乳酸和乙醇转化为丙酮酸,丙酮酸是自我利用的能量来源,也可能是宿主和其他共生体的能量来源。此外, 是唯一能够同时产生和分泌色氨酸和苯丙氨酸的细菌,尽管所有肠道细菌都缺乏相关的消化酶,但在蜜蜂肠道中检测到了它们的代谢产物。这些结果表明,肠道细菌可能通过为宿主提供缺乏蛋白质的饮食中缺乏的必需氨基酸来为宿主提供益处。 能够在冬季生存和适应主要食物变化是使蜜蜂从热带成功扩展到温带气候的关键特征。我们的结果强调了一个新的可能性,即肠道细菌可能在宿主对严冬条件的生存中发挥了重要作用。非核心菌 不仅更适应冬季饮食,而且还具有为宿主提供必需营养物质和重要代谢底物的能力。这种总体的宿主-细菌特征可能是自然选择的结果,导致不同蜜蜂谱系在整个冬季都保持一致的肠道策略。相反,当宿主开始再次觅食时,冬季维持低丰度的核心细菌会恢复到它们典型的优势地位,从而完成年度肠道更替。我们的研究提出了一个新的假设,即季节性肠道变化可能会提高蜜蜂的适应性,使它们能够探索更多样化的气候。

https://cdn.ncbi.nlm.nih.gov/pmc/blobs/ac1b/9600256/f70ac5b15d9c/mbio.01131-22-f001.jpg

文献AI研究员

20分钟写一篇综述,助力文献阅读效率提升50倍。

立即体验

用中文搜PubMed

大模型驱动的PubMed中文搜索引擎

马上搜索

文档翻译

学术文献翻译模型,支持多种主流文档格式。

立即体验