Suppr超能文献

早期生活中的睡眠中断会使 Shank3 杂合子自闭症模型小鼠中存在遗传易感性的行为产生持久的性别特异性变化。

Early life sleep disruption potentiates lasting sex-specific changes in behavior in genetically vulnerable Shank3 heterozygous autism model mice.

机构信息

Department of Cell Biology and Physiology and the Neuroscience Center, University of North Carolina at Chapel Hill, Chapel Hill, NC, 27599, USA.

Department of Psychiatry, University of North Carolina at Chapel Hill, Chapel Hill, NC, USA.

出版信息

Mol Autism. 2022 Aug 29;13(1):35. doi: 10.1186/s13229-022-00514-5.

Abstract

BACKGROUND

Patients with autism spectrum disorder (ASD) experience high rates of sleep disruption beginning early in life; however, the developmental consequences of this disruption are not understood. We examined sleep behavior and the consequences of sleep disruption in developing mice bearing C-terminal truncation mutation in the high-confidence ASD risk gene SHANK3 (Shank3ΔC). We hypothesized that sleep disruption may be an early sign of developmental divergence, and that clinically relevant Shank3 mice may be at increased risk of lasting deleterious outcomes following early life sleep disruption.

METHODS

We recorded sleep behavior in developing Shank3, Shank3, and wild-type siblings of both sexes using a noninvasive home-cage monitoring system. Separately, litters of Shank3 and wild-type littermates were exposed to automated mechanical sleep disruption for 7 days prior to weaning (early life sleep disruption: ELSD) or post-adolescence (PASD) or undisturbed control (CON) conditions. All groups underwent standard behavioral testing as adults.

RESULTS

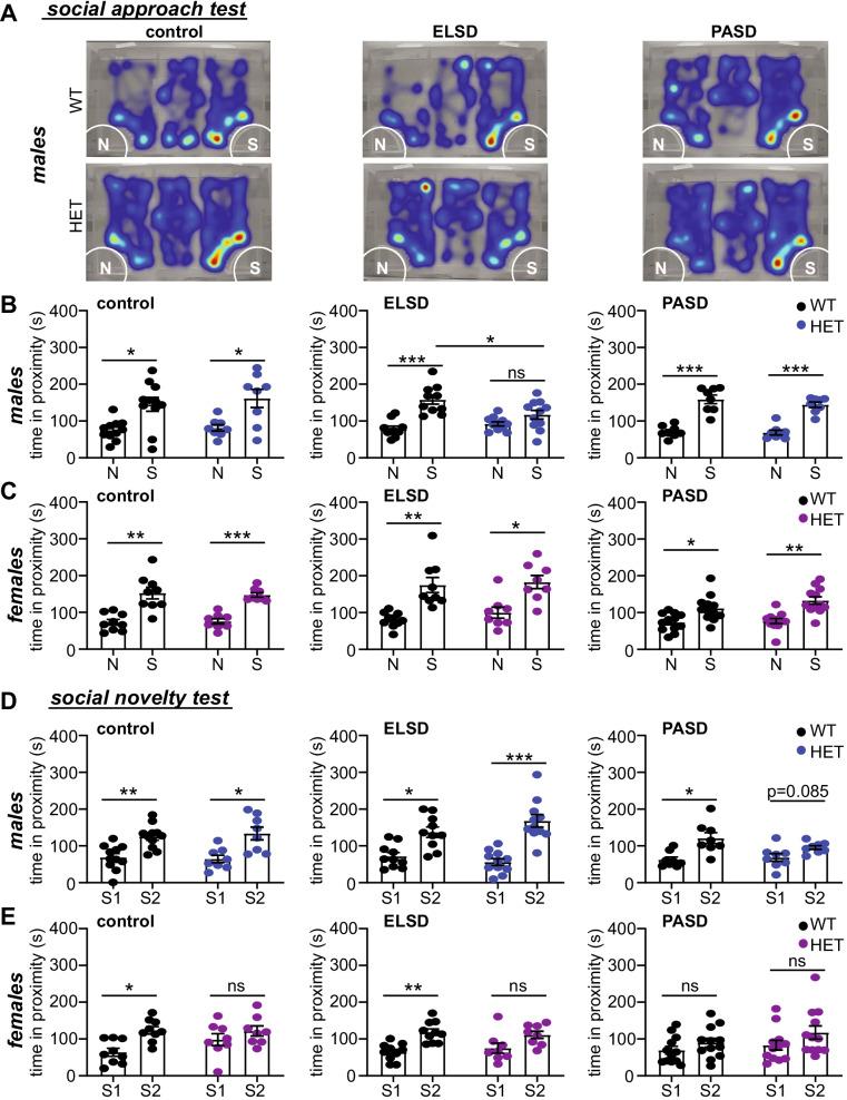
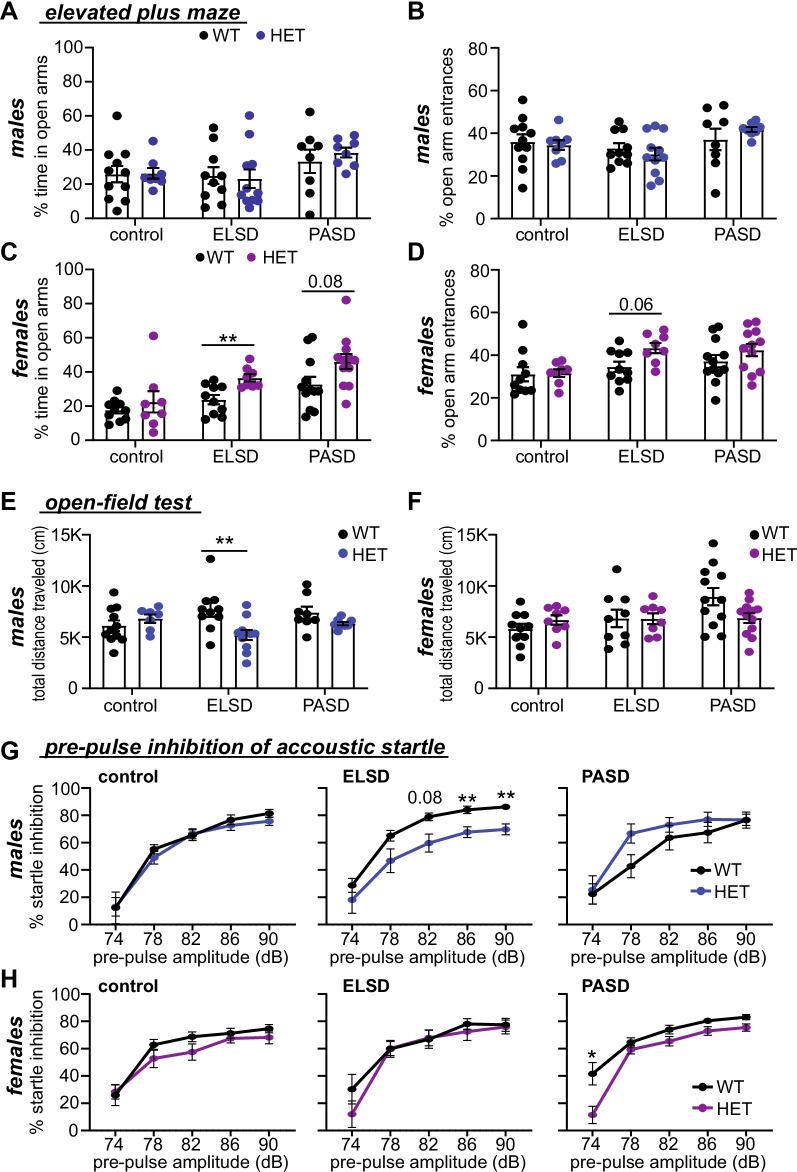
Male and female Shank3 mice slept significantly less than wild-type and Shank3 siblings shortly after weaning, with increasing sleep fragmentation in adolescence, indicating that sleep disruption has a developmental onset in this ASD model. ELSD treatment interacted with genetic vulnerability in Shank3 mice, resulting in lasting, sex-specific changes in behavior, whereas wild-type siblings were largely resilient to these effects. Male ELSD Shank3 subjects demonstrated significant changes in sociability, sensory processing, and locomotion, while female ELSD Shank3 subjects had a significant reduction in risk aversion. CON Shank3 mice, PASD mice, and all wild-type mice demonstrated typical behavioral responses in most tests.

LIMITATIONS

This study tested the interaction between developmental sleep disruption and genetic vulnerability using a single ASD mouse model: Shank3ΔC (deletion of exon 21). The broader implications of this work should be supported by additional studies using ASD model mice with distinct genetic vulnerabilities.

CONCLUSION

Our study shows that sleep disruption during sensitive periods of early life interacts with underlying genetic vulnerability to drive lasting and sex-specific changes in behavior. As individuals progress through maturation, they gain resilience to the lasting effects of sleep disruption. This work highlights developmental sleep disruption as an important vulnerability in ASD susceptibility.

摘要

背景

自闭症谱系障碍(ASD)患者从生命早期开始就经历着高频率的睡眠中断;然而,这种中断的发展后果尚不清楚。我们研究了患有高可信度 ASD 风险基因 SHANK3(Shank3ΔC)C 端截断突变的发育中的小鼠的睡眠行为和睡眠中断的后果。我们假设,睡眠中断可能是发育分歧的早期迹象,而临床上相关的 Shank3 小鼠在生命早期睡眠中断后,可能面临着持续有害后果的风险增加。

方法

我们使用非侵入性的家庭笼监测系统记录了雄性和雌性发育中的 Shank3、Shank3 以及野生型同窝仔鼠的睡眠行为。单独地,Shank3 和野生型同窝仔鼠的窝仔在断奶前(早期生命睡眠中断:ELSD)或青春期后(PASD)或不受干扰的对照组(CON)条件下接受自动机械性睡眠中断 7 天。所有组在成年后都进行了标准行为测试。

结果

雄性和雌性 Shank3 仔鼠在断奶后不久的睡眠时间明显少于野生型和 Shank3 同窝仔鼠,青春期时睡眠碎片化增加,表明这种 ASD 模型中的睡眠中断具有发育性发作。ELSD 处理与 Shank3 仔鼠的遗传易感性相互作用,导致持久的、性别特异性的行为改变,而野生型同窝仔鼠在很大程度上对这些影响具有抗性。雄性 ELSD Shank3 研究对象在社交性、感觉处理和运动性方面表现出显著变化,而雌性 ELSD Shank3 研究对象在回避风险方面表现出显著降低。CON Shank3 仔鼠、PASD 仔鼠和所有野生型仔鼠在大多数测试中表现出典型的行为反应。

局限性

本研究使用单个 ASD 小鼠模型(Shank3ΔC(外显子 21 缺失))测试了发育性睡眠中断和遗传易感性之间的相互作用。这项工作的更广泛意义应该通过使用具有不同遗传易感性的 ASD 模型小鼠的额外研究来支持。

结论

我们的研究表明,生命早期敏感时期的睡眠中断与潜在的遗传易感性相互作用,导致持久的、性别特异性的行为变化。随着个体的成熟,他们对睡眠中断的持久影响获得了抗性。这项工作强调了发育性睡眠中断作为 ASD 易感性的一个重要脆弱性。

https://cdn.ncbi.nlm.nih.gov/pmc/blobs/7e4f/9425965/ba0926954431/13229_2022_514_Fig1_HTML.jpg

文献AI研究员

20分钟写一篇综述,助力文献阅读效率提升50倍。

立即体验

用中文搜PubMed

大模型驱动的PubMed中文搜索引擎

马上搜索

文档翻译

学术文献翻译模型,支持多种主流文档格式。

立即体验