Suppr超能文献

长链非编码 RNA H19 通过调节 PI3K/AKT/mTOR 轴抑制内质网应激诱导的细胞凋亡并改善糖尿病心肌病。

LncRNA H19 inhibits ER stress induced apoptosis and improves diabetic cardiomyopathy by regulating PI3K/AKT/mTOR axis.

机构信息

Department of Endocrinology, China-Japan Friendship Hospital, Beijing 100029, China.

National Integrated Traditional and Western Medicine Center for Cardiovascular Disease, China-Japan Friendship Hospital, Beijing 100029, China.

出版信息

Aging (Albany NY). 2022 Aug 30;14(16):6809-6828. doi: 10.18632/aging.204256.

Abstract

OBJECTIVE

Extensive studies have shown that ERS may be implicated in the pathogenesis of DCM. We explored the therapeutic effects of lncRNAH19 on DCM and its effect on ERS-associated cardiomyocyte apoptosis.

METHODS

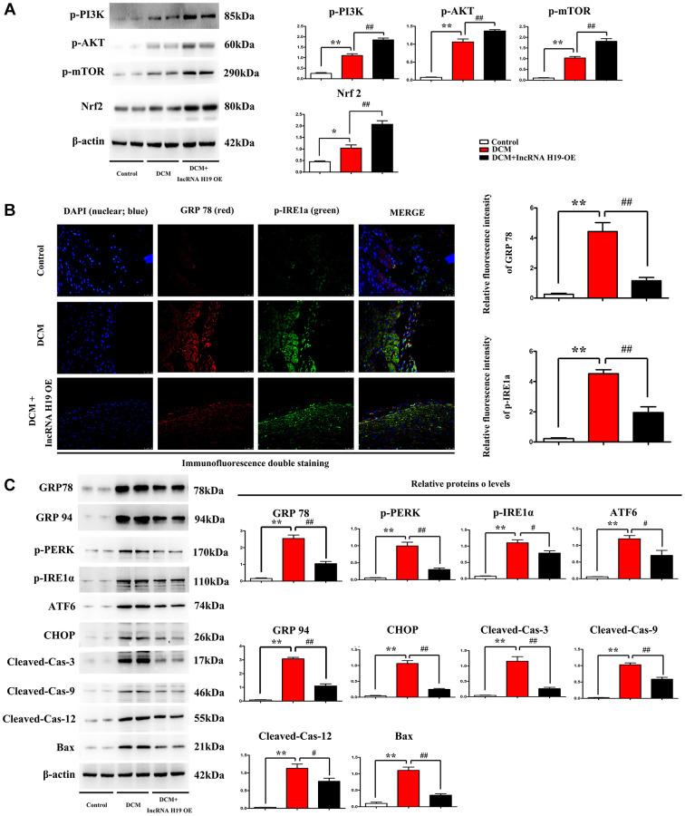
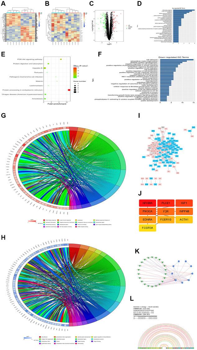
C57/BL-6j mice were randomly divided into 3 groups: non-DM group (controls), DM group (DCM), and lncRNAH19 overexpression group (DCM+H19 group). The effect of H19 on cardiac function was detected. The effect of H19 on cardiomyocyte apoptosis and cardiac fibrosis in DM was examined. Differentially expressed genes (DEGs) and activated pathways were examined by bioinformatics analysis. STRING database was applied to construct a PPI network using Cytoscape software. The expression of p-PERK, p-IRE1, ATF6, CHOP, cleaved caspase-3, -9, -12 and BAX proteins in cardiac tissue was used to determine the ERS-associated apoptotic indicators. We established the HG-stimulated inflammatory cell model. The expression of p-PERK and CHOP in HL-1 cells following HG was determined by immunofluorescence labeling. The effects of H19 on ERS and PI3K/AKT/mTOR pathway were also detected.

RESULTS

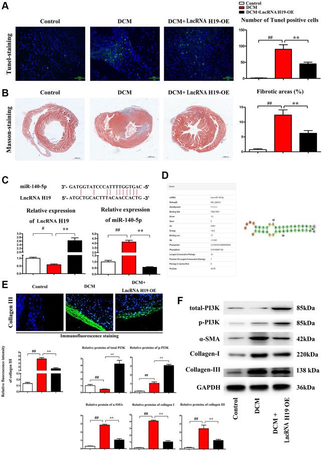
H19 improved left ventricular dysfunction in DM. H19 could reduce cardiomyocytes apoptosis and improve fibrosis . H19 could reduce the expression of p-PERK, p-IRE1α, ATF6, CHOP, cleaved caspase-3, cleaved caspase-9, cleaved caspase-12, and BAX proteins in cardiac tissues. Furthermore, H19 repressed oxidative stress, ERS and apoptosis . Moreover, the effect of H19 on ERS-associated apoptosis might be rescued by LY294002 (the specific inhibitor for PI3K and AKT).

CONCLUSION

H19 attenuates DCM in DM and ROS, ERS-induced cardiomyocyte apoptosis, which is associated with the activation of PI3K/AKT/mTOR signaling pathway.

摘要

目的

大量研究表明 ERS 可能与 DCM 的发病机制有关。我们探讨了长链非编码 RNAH19 对 DCM 的治疗作用及其对 ERS 相关心肌细胞凋亡的影响。

方法

将 C57/BL-6j 小鼠随机分为 3 组:非糖尿病组(对照组)、糖尿病组(DCM 组)和 lncRNAH19 过表达组(DCM+H19 组)。检测 H19 对心脏功能的影响。检测 H19 对糖尿病心肌细胞凋亡和心脏纤维化的影响。通过生物信息学分析检测差异表达基因(DEGs)和激活途径。应用 STRING 数据库,利用 Cytoscape 软件构建 PPI 网络。检测心脏组织中 p-PERK、p-IRE1、ATF6、CHOP、cleaved caspase-3、-9、-12 和 BAX 蛋白的表达,以确定 ERS 相关凋亡指标。建立 HG 刺激的炎症细胞模型。通过免疫荧光标记检测 HG 后 HL-1 细胞中 p-PERK 和 CHOP 的表达。还检测了 H19 对 ERS 和 PI3K/AKT/mTOR 通路的影响。

结果

H19 改善了糖尿病中的左心室功能障碍。H19 可减少心肌细胞凋亡,改善纤维化。H19 可降低心脏组织中 p-PERK、p-IRE1α、ATF6、CHOP、cleaved caspase-3、cleaved caspase-9、cleaved caspase-12 和 BAX 蛋白的表达。此外,H19 抑制氧化应激、ERS 和细胞凋亡。此外,LY294002(PI3K 和 AKT 的特异性抑制剂)可挽救 H19 对 ERS 相关凋亡的作用。

结论

H19 可减轻糖尿病中的 DCM 和 ROS、ERS 诱导的心肌细胞凋亡,其作用与激活 PI3K/AKT/mTOR 信号通路有关。

https://cdn.ncbi.nlm.nih.gov/pmc/blobs/cee1/9467416/d266a5e1cfcd/aging-14-204256-g001.jpg

文献AI研究员

20分钟写一篇综述,助力文献阅读效率提升50倍。

立即体验

用中文搜PubMed

大模型驱动的PubMed中文搜索引擎

马上搜索

文档翻译

学术文献翻译模型,支持多种主流文档格式。

立即体验