Suppr超能文献

CHAMP1 与 REV7/FANCV 结合,促进同源重组修复。

CHAMP1 binds to REV7/FANCV and promotes homologous recombination repair.

机构信息

Department of Radiation Oncology, Dana-Farber Cancer Institute, Harvard Medical School, Chief, Division of Genomic Stability and DNA Repair, Boston, MA 02215, USA.

Department of Radiation Oncology, Dana-Farber Cancer Institute, Harvard Medical School, Chief, Division of Genomic Stability and DNA Repair, Boston, MA 02215, USA; Center for DNA Damage and Repair, Dana-Farber Cancer Institute, Boston, MA 02215, USA.

出版信息

Cell Rep. 2022 Aug 30;40(9):111297. doi: 10.1016/j.celrep.2022.111297.

Abstract

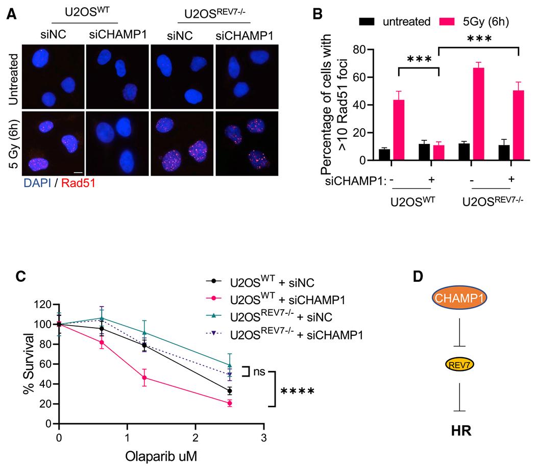
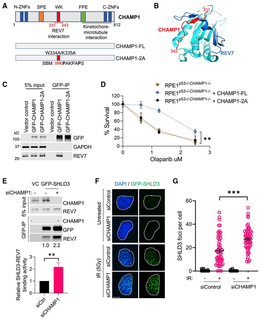
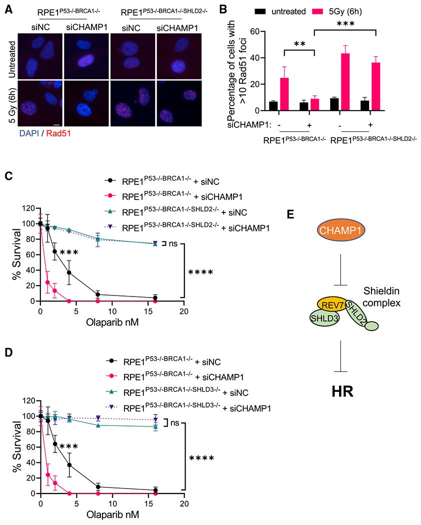
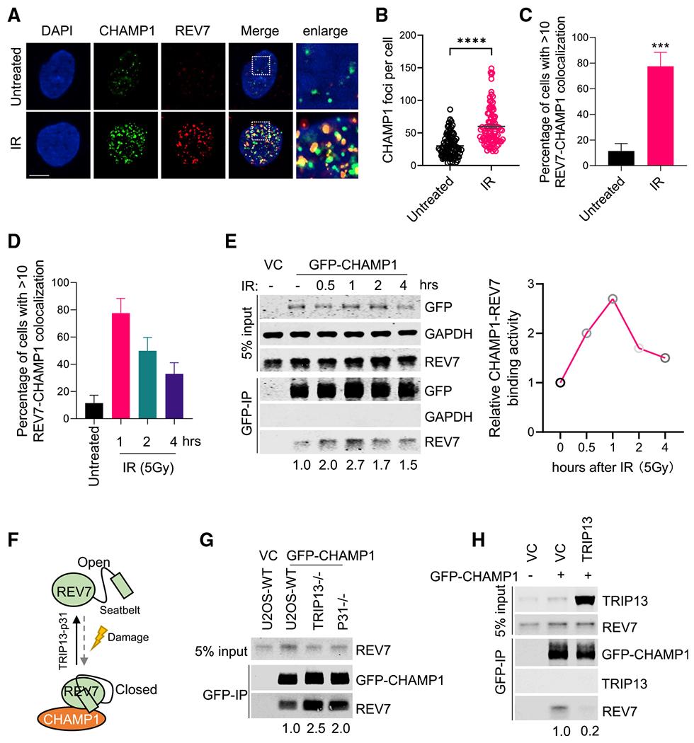
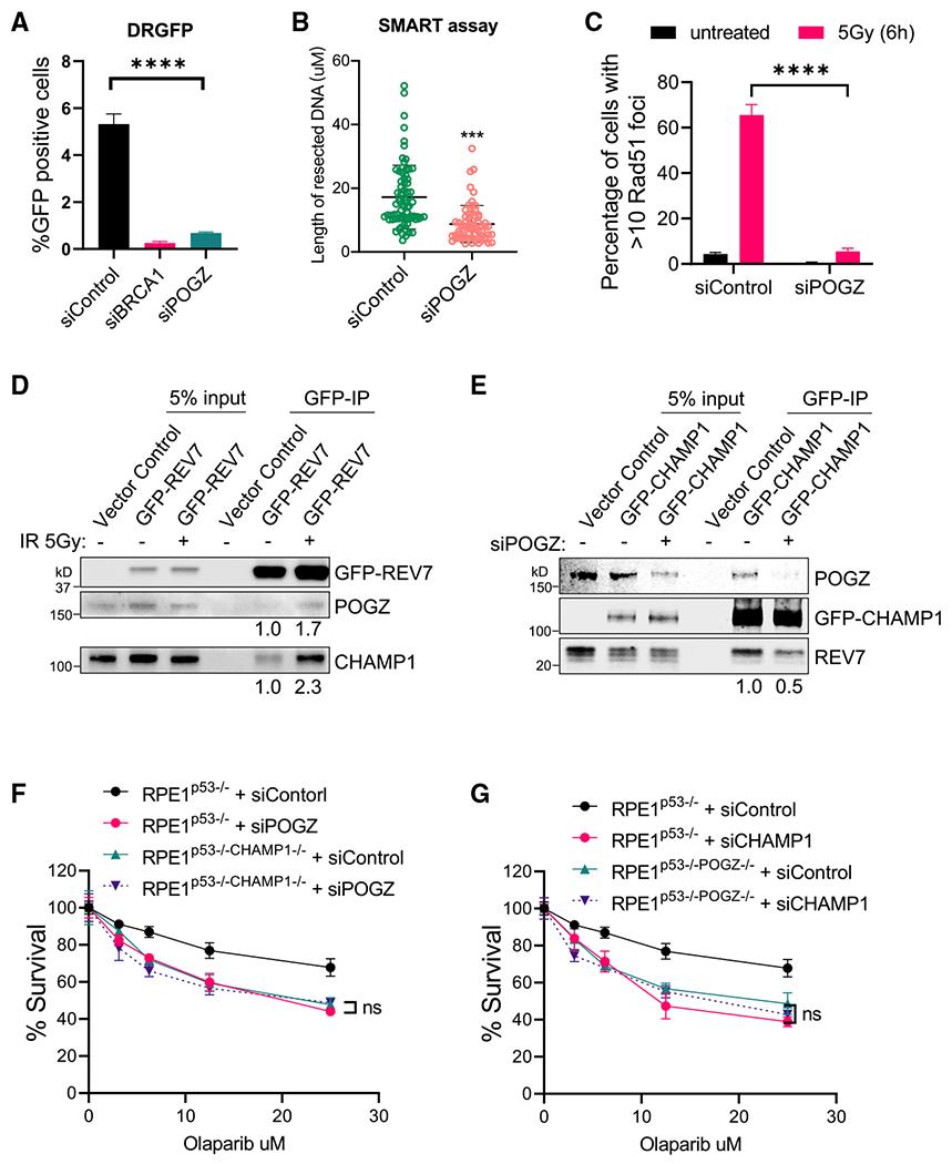
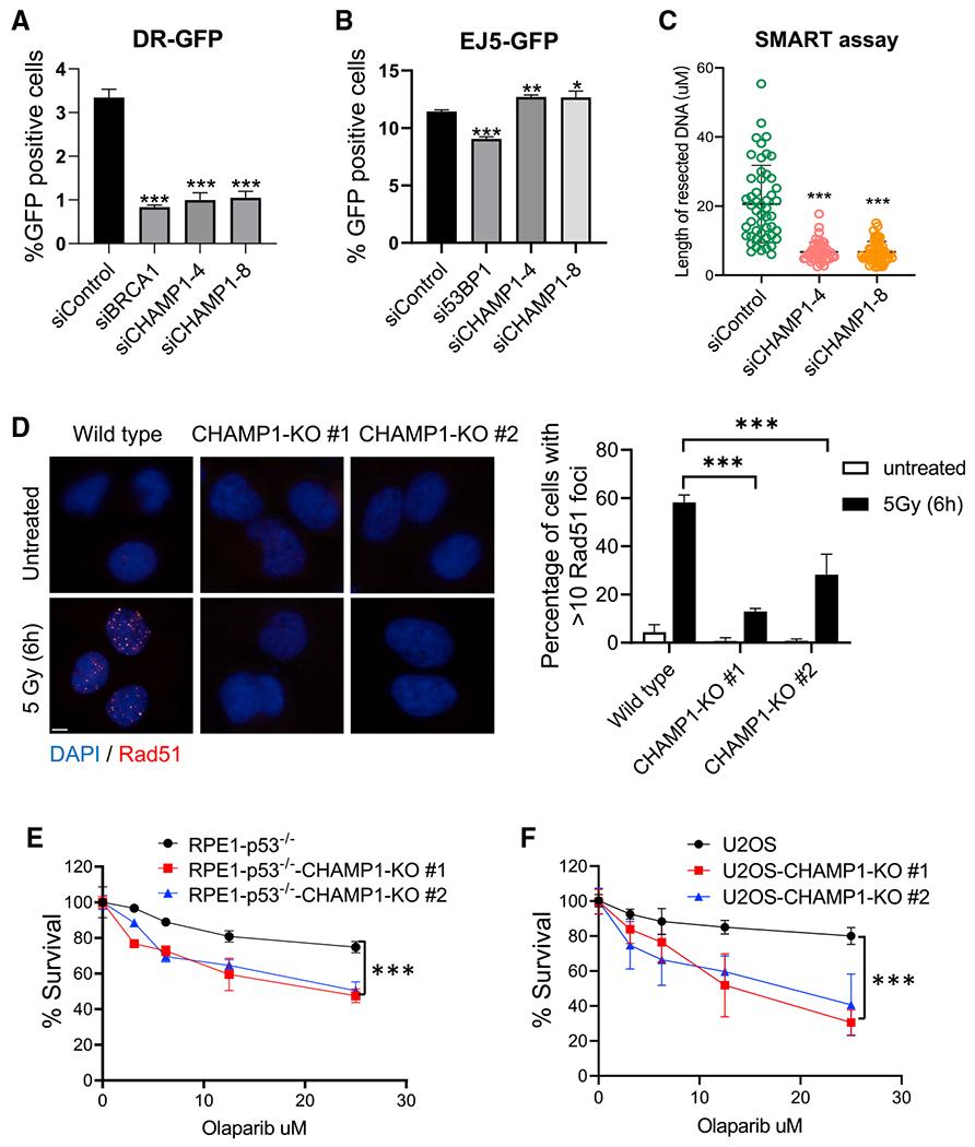
A critical determinant of DNA repair pathway choice is REV7, an adaptor that binds to various DNA repair proteins through its C-terminal seatbelt domain. The REV7 seatbelt binds to either REV3, activating translesion synthesis, or to SHLD3, activating non-homologous end joining (NHEJ) repair. Recent studies have identified another REV7 seatbelt-binding protein, CHAMP1 (chromosome alignment-maintaining phosphoprotein 1), though its possible role in DNA repair is unknown. Here, we show that binding of CHAMP1 to REV7 activates homologous recombination (HR) repair. Mechanistically, CHAMP1 binds directly to REV7 and reduces the level of the Shieldin complex, causing an increase in double-strand break end resection. CHAMP1 also interacts with POGZ in a heterochromatin complex further promoting HR repair. Importantly, in human tumors, CHAMP1 overexpression promotes HR, confers poly (ADP-ribose) polymerase inhibitor resistance, and correlates with poor prognosis. Thus, by binding to either SHLD3 or CHAMP1 through its seatbelt, the REV7 protein can promote either NHEJ or HR repair, respectively.

摘要

REV7 是决定 DNA 修复途径选择的关键决定因素,它通过其 C 端安全带结构域与各种 DNA 修复蛋白结合。REV7 的安全带可以与 REV3 结合,激活跨损伤合成,也可以与 SHLD3 结合,激活非同源末端连接(NHEJ)修复。最近的研究发现了另一种 REV7 安全带结合蛋白 CHAMP1(染色体排列维持磷酸化蛋白 1),尽管其在 DNA 修复中的可能作用尚不清楚。在这里,我们表明 CHAMP1 与 REV7 的结合激活了同源重组(HR)修复。从机制上讲,CHAMP1 直接与 REV7 结合,并降低了 Shieldin 复合物的水平,导致双链断裂末端的切除增加。CHAMP1 还与异染色质复合物中的 POGZ 相互作用,进一步促进 HR 修复。重要的是,在人类肿瘤中,CHAMP1 的过表达促进了 HR,赋予了多聚(ADP-核糖)聚合酶抑制剂耐药性,并与预后不良相关。因此,通过其安全带与 SHLD3 或 CHAMP1 结合,REV7 蛋白可以分别促进 NHEJ 或 HR 修复。

https://cdn.ncbi.nlm.nih.gov/pmc/blobs/8069/9472291/ccc8cdfb4ccc/nihms-1833564-f0001.jpg

文献AI研究员

20分钟写一篇综述,助力文献阅读效率提升50倍。

立即体验

用中文搜PubMed

大模型驱动的PubMed中文搜索引擎

马上搜索

文档翻译

学术文献翻译模型,支持多种主流文档格式。

立即体验