Suppr超能文献

SARS-CoV-1 幸存者对 COVID-19 加强疫苗的抗体和 T 细胞反应。

Antibody and T-cellular response to COVID-19 booster vaccine in SARS-CoV-1 survivors.

机构信息

School of Pharmacy, Minzu University of China, Beijing, China; Key Laboratory of Ethnomedicine (Minzu University of China), Ministry of Education, Beijing, China.

State Key Laboratory of Pathogen and Biosecurity, Beijing Institute of Microbiology and Epidemiology, Beijing, China; Department of Epidemiology and Biostatistics, School of Public Health, Anhui Medical University, Hefei, China.

出版信息

Clin Immunol. 2022 Nov;244:109103. doi: 10.1016/j.clim.2022.109103. Epub 2022 Aug 29.

Abstract

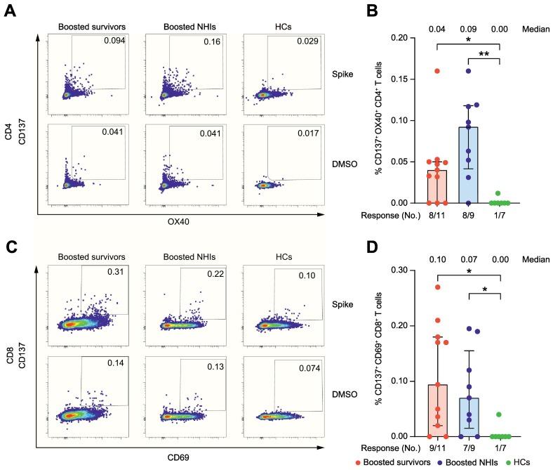
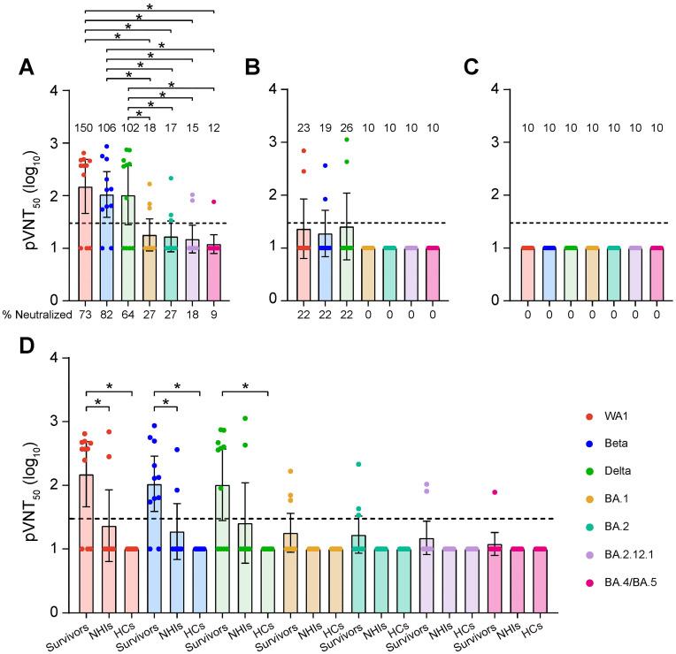
The severe acute respiratory syndrome coronavirus 1 (SARS-CoV-1) survivors are more likely to produce a potent immune response to SARS-CoV-2 after booster vaccination. We assessed humoral and T cell responses against SARS-CoV-2 in previously vaccinated SARS-CoV-1 survivors and naïve healthy individuals (NHIs) after a booster Ad5-nCoV dose. Boosted SARS-CoV-1 survivors had a high neutralization of SARS-CoV-2 Wuhan-Hu-1 (WA1), Beta, and Delta but is limited to Omicron subvariants (BA.1, BA.2, BA.2.12.1, and BA.4/BA.5). Most boosted SARS-CoV-1 survivors had robust SARS-CoV-2-specific CD4 and CD8 T cell responses. While booster vaccination in NHIs elicited less or ineffective neutralization of WA1, Beta, and Delta, and none of them induced neutralizing antibodies against Omicron subvariants. However, they developed comparable SARS-CoV-2-specific T cell responses compared to boosted SARS-CoV-1 survivors. These findings suggest that boosted Ad5-nCoV would not elicit effective neutralizing antibodies against Omicron subvariants in SARS-CoV-1 survivors and NHIs but induced comparable robust T cell responses. Achieving a high antibody titer in SARS-CoV-1 survivors and NHIs is desirable to generate broad neutralization.

摘要

严重急性呼吸综合征冠状病毒 1(SARS-CoV-1)幸存者在加强接种后,更有可能对 SARS-CoV-2 产生强烈的免疫反应。我们评估了先前接种过 SARS-CoV-1 幸存者和未经免疫的健康个体(NHIs)在加强接种 Ad5-nCoV 剂量后对 SARS-CoV-2 的体液和 T 细胞反应。加强接种的 SARS-CoV-1 幸存者对 SARS-CoV-2 武汉-Hu-1(WA1)、Beta 和 Delta 具有高中和能力,但对 Omicron 亚变种(BA.1、BA.2、BA.2.12.1 和 BA.4/BA.5)的中和能力有限。大多数加强接种的 SARS-CoV-1 幸存者对 SARS-CoV-2 具有强大的特异性 CD4 和 CD8 T 细胞反应。虽然 NHIs 加强接种后对 WA1、Beta 和 Delta 的中和能力较低或无效,且它们都没有诱导针对 Omicron 亚变种的中和抗体。然而,它们与加强接种的 SARS-CoV-1 幸存者相比,产生了可比的 SARS-CoV-2 特异性 T 细胞反应。这些发现表明,加强接种 Ad5-nCoV 不会在 SARS-CoV-1 幸存者和 NHIs 中引起针对 Omicron 亚变种的有效中和抗体,但会诱导可比的强大 T 细胞反应。在 SARS-CoV-1 幸存者和 NHIs 中产生高抗体滴度是产生广泛中和的理想目标。

https://cdn.ncbi.nlm.nih.gov/pmc/blobs/7ed4/9423872/4d9d766c0795/gr1_lrg.jpg

文献AI研究员

20分钟写一篇综述,助力文献阅读效率提升50倍。

立即体验

用中文搜PubMed

大模型驱动的PubMed中文搜索引擎

马上搜索

文档翻译

学术文献翻译模型,支持多种主流文档格式。

立即体验