Suppr超能文献

长期培养依赖于缺氧的不成熟 JMML 细胞的 3D 体外系统。

Long-term proliferation of immature hypoxia-dependent JMML cells supported by a 3D in vitro system.

机构信息

Pediatric Hematology, Oncology and Stem Cell Transplant Division, Women and Child Health Department, Padua University and Hospital, Padua, Italy.

Onco-Hematology, Stem Cell Transplant and Gene Therapy, Istituto di Ricerca Pediatrica Foundation - Città della Speranza, Padua, Italy.

出版信息

Blood Adv. 2023 Apr 25;7(8):1513-1524. doi: 10.1182/bloodadvances.2021006746.

Abstract

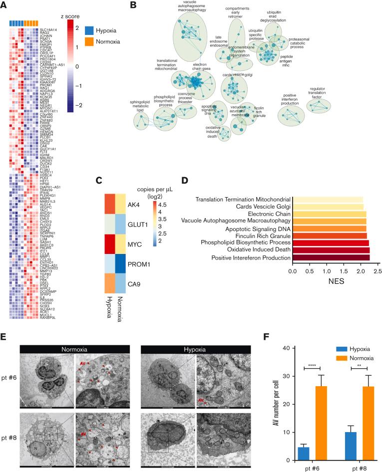
Juvenile myelomonocytic leukemia (JMML) is a rare clonal stem cell disorder that occurs in early childhood and is characterized by the hyperactivation of the RAS pathway in 95% of the patients. JMML is characterized by a hyperproliferation of granulocytes and monocytes, and little is known about the heterogeneous nature of leukemia-initiating cells, as well as of the cellular hierarchy of the JMML bone marrow. In this study, we report the generation and characterization of a novel patient-derived three-dimensional (3D) in vitro JMML model, called patient-derived JMML Atypical Organoid (pd-JAO), sustaining the long-term proliferation of JMML cells with stem cell features and patient-specific hallmarks. JMML cells brewed in a 3D model under different microenvironmental conditions acquired proliferative and survival advantages when placed under low oxygen tension. Transcriptomic and microscopic analyses revealed the activation of specific metabolic energy pathways and the inactivation of processes leading to cell death. Furthermore, we demonstrated the pd-JAO-derived cells' migratory, propagation, and self-renewal capacities. Our study contributes to the development of a robust JMML 3D in vitro model for studying and defining the impact of microenvironmental stimuli on JMML disease and the molecular mechanisms that regulate JMML initiating and propagating cells. Pd-JAO may become a promising model for compound tests focusing on new therapeutic interventions aimed at eradicating JMML progenitors and controlling JMML disease.

摘要

幼年髓单核细胞白血病(JMML)是一种罕见的克隆性干细胞疾病,发生于儿童早期,其特征是 95%的患者中 RAS 通路的过度激活。JMML的特征是粒细胞和单核细胞的过度增殖,但对于起始白血病细胞的异质性以及 JMML 骨髓的细胞层次结构知之甚少。在这项研究中,我们报告了一种新型患者来源的三维(3D)体外 JMML 模型的生成和特征,称为患者来源的 JMML 非典型类器官(pd-JAO),该模型能够维持具有干细胞特征和患者特异性特征的 JMML 细胞的长期增殖。在不同微环境条件下在 3D 模型中培养的 JMML 细胞在低氧张力下获得了增殖和存活优势。转录组和显微镜分析显示,特定代谢能量途径被激活,导致细胞死亡的过程被失活。此外,我们还证明了 pd-JAO 衍生细胞的迁移、增殖和自我更新能力。我们的研究有助于开发一种强大的 JMML 3D 体外模型,用于研究和定义微环境刺激对 JMML 疾病的影响,以及调节 JMML 起始和增殖细胞的分子机制。Pd-JAO 可能成为一种有前途的模型,用于针对消除 JMML 祖细胞和控制 JMML 疾病的新治疗干预措施的化合物测试。

https://cdn.ncbi.nlm.nih.gov/pmc/blobs/4293/10130612/1c164728d1a8/BLOODA_ADV-2021-006746-fx1.jpg

文献AI研究员

20分钟写一篇综述,助力文献阅读效率提升50倍。

立即体验

用中文搜PubMed

大模型驱动的PubMed中文搜索引擎

马上搜索

文档翻译

学术文献翻译模型,支持多种主流文档格式。

立即体验