Suppr超能文献

CC 型谷氧还蛋白,MeGRXC3,与过氧化氢酶相关,并负调控木薯(Manihot esculenta Crantz)的耐旱性。

CC-type glutaredoxin, MeGRXC3, associates with catalases and negatively regulates drought tolerance in cassava (Manihot esculenta Crantz).

机构信息

Key Laboratory of Biology and Genetic Resources of Tropical Crops, Institute of Tropical Bioscience and Biotechnology, Chinese Academy of Tropical Agricultural Sciences, Haikou, China.

Hainan Key Laboratory for Protection and Utilization of Tropical Bioresources, Hainan Institute for Tropical Agricultural Resources, Haikou, China.

出版信息

Plant Biotechnol J. 2022 Dec;20(12):2389-2405. doi: 10.1111/pbi.13920. Epub 2022 Sep 14.

Abstract

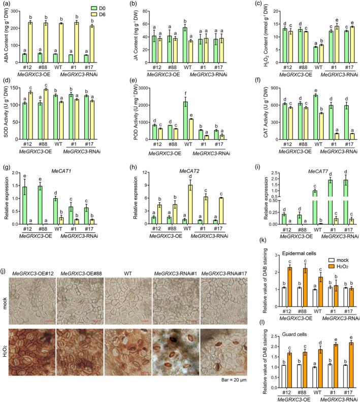
Glutaredoxins (GRXs) are essential for reactive oxygen species (ROS) homeostasis in responses of plants to environment changes. We previously identified several drought-responsive CC-type GRXs in cassava, an important tropical crop. However, how CC-type GRX regulates ROS homeostasis of cassava under drought stress remained largely unknown. Here, we report that a drought-responsive CC-type GRX, namely MeGRXC3, was associated with activity of catalase in the leaves of 100 cultivars (or unique unnamed genotypes) of cassava under drought stress. MeGRXC3 negatively regulated drought tolerance by modulating drought- and abscisic acid-induced stomatal closure in transgenic cassava. It antagonistically regulated hydrogen peroxide (H O ) accumulation in epidermal cells and guard cells. Moreover, MeGRXC3 interacted with two catalases of cassava, MeCAT1 and MeCAT2, and regulated their activity in vivo. Additionally, MeGRXC3 interacts with a cassava TGA transcription factor, MeTGA2, in the nucleus, and regulates the expression of MeCAT7 through a MeTGA2-MeMYB63 pathway. Overall, we demonstrated the roles of MeGRXC3 in regulating activity of catalase at both transcriptional and post-translational levels, therefore involving in ROS homeostasis and stomatal movement in responses of cassava to drought stress. Our study provides the first insights into how MeGRXC3 may be used in molecular breeding of cassava crops.

摘要

谷氧还蛋白(GRXs)在植物对环境变化的反应中对于活性氧(ROS)的动态平衡至关重要。我们之前在木薯中鉴定了几种对干旱有反应的 CC 型 GRX,木薯是一种重要的热带作物。然而,CC 型 GRX 如何调节木薯在干旱胁迫下的 ROS 动态平衡在很大程度上仍然未知。在这里,我们报告了一种对干旱有反应的 CC 型 GRX,即 MeGRXC3,它与 100 个木薯品种(或独特的未命名基因型)叶片中的过氧化氢酶活性有关在干旱胁迫下。MeGRXC3 通过调节转基因木薯中干旱和脱落酸诱导的气孔关闭来负调控耐旱性。它拮抗地调节表皮细胞和保卫细胞中过氧化氢(H₂O₂)的积累。此外,MeGRXC3 与木薯的两种过氧化氢酶 MeCAT1 和 MeCAT2 相互作用,并在体内调节它们的活性。此外,MeGRXC3 在核内与木薯 TGA 转录因子 MeTGA2 相互作用,并通过 MeTGA2-MeMYB63 途径调节 MeCAT7 的表达。总的来说,我们证明了 MeGRXC3 在转录和翻译后水平上调节过氧化氢酶活性的作用,因此参与了木薯对干旱胁迫的 ROS 动态平衡和气孔运动。我们的研究首次揭示了 MeGRXC3 如何可能用于木薯作物的分子育种。

https://cdn.ncbi.nlm.nih.gov/pmc/blobs/d766/11382929/ac30e72e72dd/PBI-20-2389-g005.jpg

文献AI研究员

20分钟写一篇综述,助力文献阅读效率提升50倍。

立即体验

用中文搜PubMed

大模型驱动的PubMed中文搜索引擎

马上搜索

文档翻译

学术文献翻译模型,支持多种主流文档格式。

立即体验