Suppr超能文献

表皮增殖、分化及脂质成分改变:白癜风谜团中的新关键要素。

Altered epidermal proliferation, differentiation, and lipid composition: Novel key elements in the vitiligo puzzle.

作者信息

Kovacs Daniela, Bastonini Emanuela, Briganti Stefania, Ottaviani Monica, D'Arino Andrea, Truglio Mauro, Sciuto Lorenzo, Zaccarini Marco, Pacifico Alessia, Cota Carlo, Iacovelli Paolo, Picardo Mauro

机构信息

Laboratory of Cutaneous Physiopathology and Integrated Center of Metabolomics Research, San Gallicano Dermatological Institute, IRCCS, 00144 Rome, Italy.

Genetic Research, Molecular Biology and Dermatopathology Unit, San Gallicano Dermatological Institute, IRCCS, 00144 Rome, Italy.

出版信息

Sci Adv. 2022 Sep 2;8(35):eabn9299. doi: 10.1126/sciadv.abn9299.

Abstract

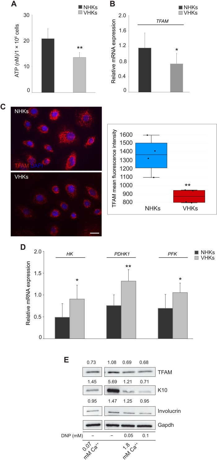
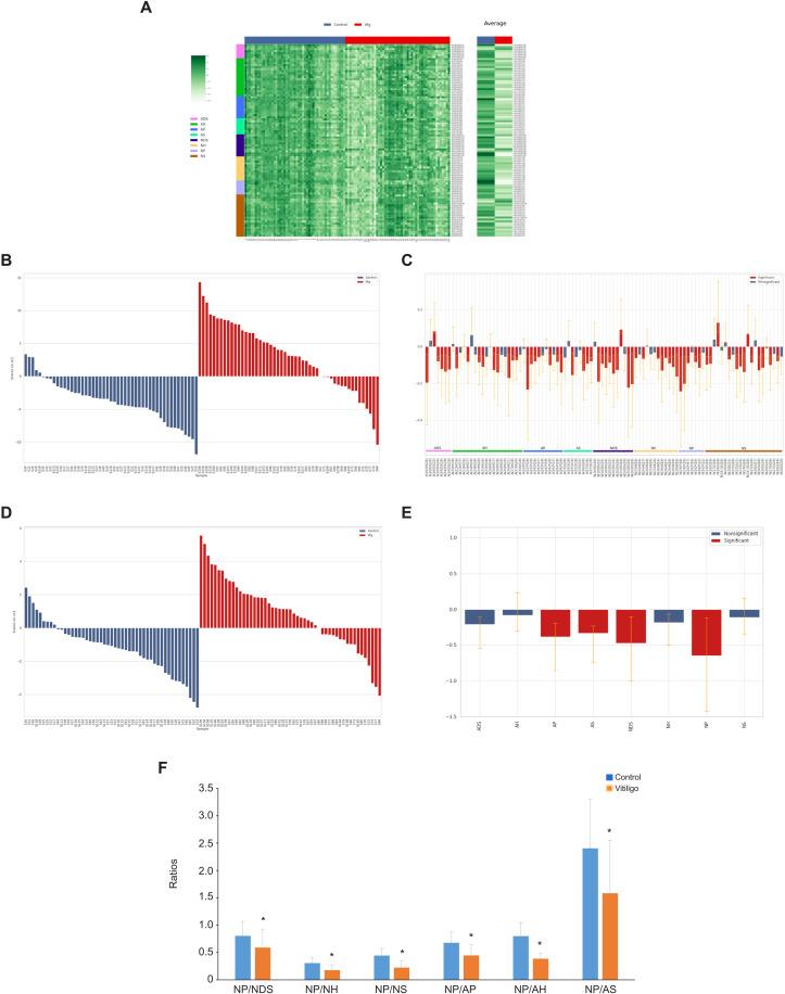
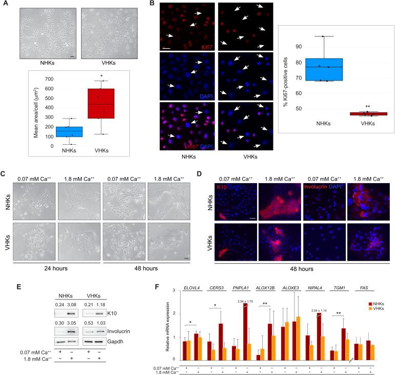
Vitiligo is an acquired skin depigmentation disease involving multiple pathogenetic mechanisms, which ultimately direct cytotoxic CD8 cells to destroy melanocytes. Abnormalities have been described in several cells even in pigmented skin as an expression of a functional inherited defect. Keratinocytes regulate skin homeostasis by the assembly of a proper skin barrier and releasing and responding to cytokines and growth factors. Alterations in epidermal proliferation, differentiation, and lipid composition as triggers for immune response activation in vitiligo have not yet been investigated. By applying cellular and lipidomic approaches, we revealed a deregulated keratinocyte differentiation with altered lipid composition, associated with impaired energy metabolism and increased glycolytic enzyme expression. Vitiligo keratinocytes secreted inflammatory mediators, which further increased following mild mechanical stress, thus evidencing immune activation. These findings identify intrinsic alterations of the nonlesional epidermis, which can be the prime instigator of the local inflammatory milieu that stimulates immune responses targeting melanocytes.

摘要

白癜风是一种获得性皮肤色素脱失疾病,涉及多种发病机制,最终引导细胞毒性CD8细胞破坏黑素细胞。即使在色素沉着的皮肤中,几种细胞也存在异常,这是功能性遗传缺陷的一种表现。角质形成细胞通过构建适当的皮肤屏障以及释放和响应细胞因子和生长因子来调节皮肤稳态。表皮增殖、分化和脂质组成的改变作为白癜风免疫反应激活的触发因素尚未得到研究。通过应用细胞和脂质组学方法,我们发现角质形成细胞分化失调,脂质组成改变,这与能量代谢受损和糖酵解酶表达增加有关。白癜风角质形成细胞分泌炎症介质,在轻度机械应激后进一步增加,从而证明免疫激活。这些发现确定了非病变表皮的内在改变,这可能是刺激针对黑素细胞的免疫反应的局部炎症环境的主要煽动者。

https://cdn.ncbi.nlm.nih.gov/pmc/blobs/ad9c/10848961/bd032f5bc730/sciadv.abn9299-f1.jpg

文献AI研究员

20分钟写一篇综述,助力文献阅读效率提升50倍。

立即体验

用中文搜PubMed

大模型驱动的PubMed中文搜索引擎

马上搜索

文档翻译

学术文献翻译模型,支持多种主流文档格式。

立即体验