Suppr超能文献

差异的假基因进化促成了芥菜和池州芥菜,两种白菜亚种截然不同的风味。

Differences in pseudogene evolution contributed to the contrasting flavors of turnip and Chiifu, two Brassica rapa subspecies.

机构信息

Plant Germplasm and Genomics Center, Kunming Institute of Botany, Chinese Academy of Sciences, Kunming 650201, China; Key Laboratory for Plant Diversity and Biogeography of East Asia, Kunming Institute of Botany, Chinese Academy of Sciences, Kunming 650204, China; Institute of Tibetan Plateau Research at Kunming, Kunming Institute of Botany, Chinese Academy of Sciences, Kunming 650201, China.

Plant Germplasm and Genomics Center, Kunming Institute of Botany, Chinese Academy of Sciences, Kunming 650201, China; Key Laboratory for Plant Diversity and Biogeography of East Asia, Kunming Institute of Botany, Chinese Academy of Sciences, Kunming 650204, China; Institute of Tibetan Plateau Research at Kunming, Kunming Institute of Botany, Chinese Academy of Sciences, Kunming 650201, China; University of Chinese Academy of Sciences, Beijing 100049, China.

出版信息

Plant Commun. 2023 Jan 9;4(1):100427. doi: 10.1016/j.xplc.2022.100427. Epub 2022 Sep 2.

Abstract

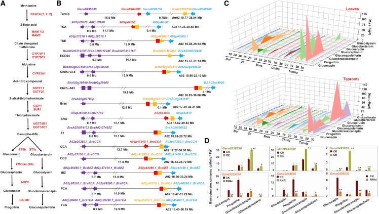
Pseudogenes are important resources for investigation of genome evolution and genomic diversity because they are nonfunctional but have regulatory effects that influence plant adaptation and diversification. However, few systematic comparative analyses of pseudogenes in closely related species have been conducted. Here, we present a turnip (Brassica rapa ssp. rapa) genome sequence and characterize pseudogenes among diploid Brassica species/subspecies. The results revealed that the number of pseudogenes was greatest in Brassica oleracea (CC genome), followed by B. rapa (AA genome) and then Brassica nigra (BB genome), implying that pseudogene differences emerged after species differentiation. In Brassica AA genomes, pseudogenes were distributed asymmetrically on chromosomes because of numerous chromosomal insertions/rearrangements, which contributed to the diversity among subspecies. Pseudogene differences among subspecies were reflected in the flavor-related glucosinolate (GSL) pathway. Specifically, turnip had the highest content of pungent substances, probably because of expansion of the methylthioalkylmalate synthase-encoding gene family in turnips; these genes were converted into pseudogenes in B. rapa ssp. pekinensis (Chiifu). RNA interference-based silencing of the gene encoding 2-oxoglutarate-dependent dioxygenase 2, which is also associated with flavor and anticancer substances in the GSL pathway, resulted in increased abundance of anticancer compounds and decreased pungency of turnip and Chiifu. These findings revealed that pseudogene differences between turnip and Chiifu influenced the evolution of flavor-associated GSL metabolism-related genes, ultimately resulting in the different flavors of turnip and Chiifu.

摘要

假基因是研究基因组进化和基因组多样性的重要资源,因为它们虽然没有功能,但具有调节作用,影响植物的适应和多样化。然而,对近缘物种中的假基因进行系统比较分析的研究较少。本研究中,我们提供了一个芜菁( Brassica rapa ssp. rapa )基因组序列,并对二倍体芸薹属物种/亚种中的假基因进行了特征描述。结果表明,假基因数量在芸薹属甘蓝型( CC 基因组)中最多,其次是芸薹属芜菁型( AA 基因组),然后是芸薹属黑芥型( BB 基因组),这表明假基因差异是在物种分化后出现的。在芸薹属 AA 基因组中,由于染色体插入/重排较多,假基因在染色体上呈不对称分布,这导致了亚种间的多样性。亚种间的假基因差异反映在与风味相关的硫代葡萄糖苷( GSL )途径中。具体来说,芜菁的辛辣物质含量最高,可能是因为芜菁中甲基硫代丙醛合酶编码基因家族的扩张;这些基因在芸薹属芜菁亚种( Chiifu )中转化为假基因。基于 RNA 干扰的 2- 氧戊二酸依赖性双加氧酶 2 基因沉默,该基因也与 GSL 途径中的风味和抗癌物质有关,导致抗癌化合物的丰度增加,芜菁和 Chiifu 的辛辣味降低。这些发现表明,芜菁和 Chiifu 之间的假基因差异影响了与风味相关的 GSL 代谢相关基因的进化,最终导致了芜菁和 Chiifu 不同的风味。

https://cdn.ncbi.nlm.nih.gov/pmc/blobs/4e29/9860189/9886b6d1d8f2/gr1.jpg

文献AI研究员

20分钟写一篇综述,助力文献阅读效率提升50倍。

立即体验

用中文搜PubMed

大模型驱动的PubMed中文搜索引擎

马上搜索

文档翻译

学术文献翻译模型,支持多种主流文档格式。

立即体验