Suppr超能文献

母乳喂养与撒哈拉以南非洲地区认知发展和教育成就的关系:系统评价。

The association of breastfeeding with cognitive development and educational achievement in sub-Saharan Africa: A systematic review.

机构信息

Department of Non-communicable Disease Epidemiology, Faculty of Epidemiology and Population Health, London School of Hygiene & Tropical Medicine, London, UK.

Centre for Fertility and Health, Norwegian Institute of Public Health, Oslo, Norway.

出版信息

J Glob Health. 2022 Sep 3;12:04071. doi: 10.7189/jogh.12.04071.

Abstract

BACKGROUND

Systematic reviews and meta-analyses of studies mainly from high-income countries suggest that breastfeeding improves cognitive function and educational achievement. However, these associations may be a manifestation of who breastfeeds in these settings rather than an actual effect of breastfeeding. We investigated the association of breastfeeding with cognitive development and educational achievements in sub-Saharan Africa, where breastfeeding is the norm, and socioeconomic status is not strongly correlated with ever breastfeeding.

METHODS

We searched Medline, Embase, PsycINFO, Cochrane Central Register of Controlled Trials (CENTRAL), and Africa-Wide Information in January 2021 for studies that assessed the cognitive and educational benefits of breastfeeding in children and adolescents in sub-Saharan Africa. Two reviewers independently screened, extracted, and critically appraised the included studies.

RESULTS

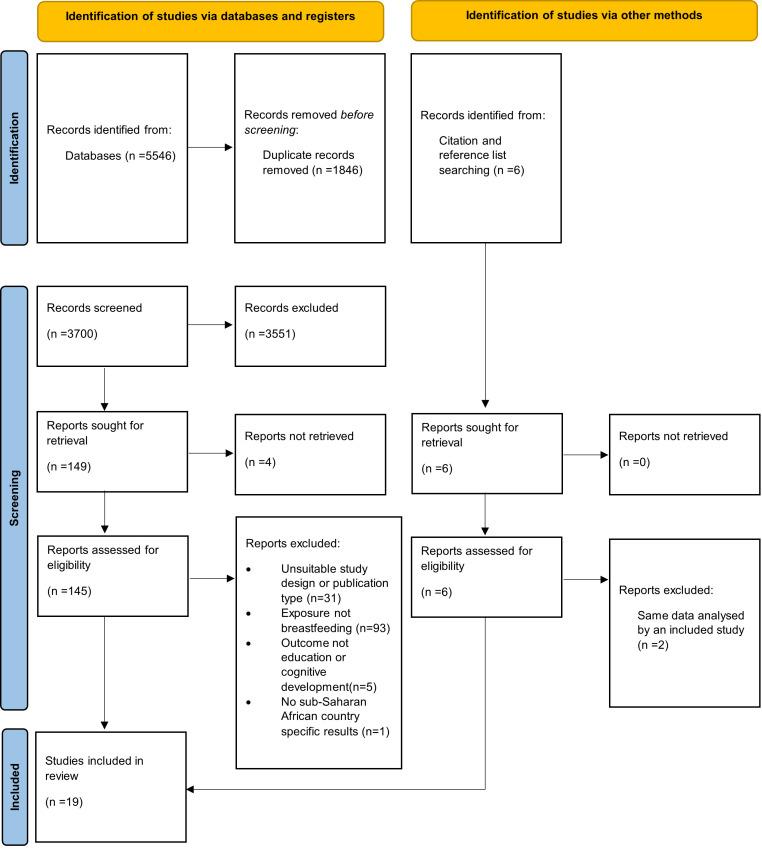
After reviewing 5552 abstracts and 151 full-text articles, seventeen studies on cognitive development and two on educational achievements met our predefined inclusion criteria. The included studies were from ten sub-Saharan African countries and published between 2013 and 2021, with sample sizes ranging from 54 to 6573. Most of the studies (n = 14) were prospective cohort studies, but only nine collected data on breastfeeding prospectively. The studies differed in analytic approaches and cognitive and educational achievements measurements. Of the 17 studies on cognitive development, only four adjusted sufficiently for key confounders. None of these four studies found an overall association between breastfeeding and cognitive development in children or adolescents in sub-Saharan Africa. The two studies on education measured achievements based on the highest grade of school attained, 12 or more years of education, or grade repetition at age 7-11 years. Both studies adjusted for a range of sociodemographic factors and found no evidence that children exclusively breastfed or breastfed for a longer duration have a better educational outcome than sub-optimally breastfed children.

CONCLUSIONS

The current evidence from sub-Saharan Africa is limited but does not corroborate previous findings that breastfeeding is associated with improved cognitive development and educational achievement.

REGISTRATION

This study is registered with PROSPERO, CRD42021236009.

摘要

背景

主要来自高收入国家的研究的系统评价和荟萃分析表明,母乳喂养可改善认知功能和教育成就。然而,这些关联可能是这些环境中谁进行母乳喂养的表现,而不是母乳喂养的实际效果。我们调查了在撒哈拉以南非洲地区母乳喂养与认知发展和教育成就的关系,在该地区,母乳喂养是一种规范,社会经济地位与是否母乳喂养没有很强的相关性。

方法

我们于 2021 年 1 月在 Medline、Embase、PsycINFO、Cochrane 对照试验中心注册库(CENTRAL)和非洲wide 信息库中搜索了评估撒哈拉以南非洲地区儿童和青少年母乳喂养认知和教育益处的研究。两名审查员独立筛选、提取和批判性评价了纳入的研究。

结果

在审查了 5552 篇摘要和 151 篇全文文章后,有 17 项关于认知发展的研究和 2 项关于教育成就的研究符合我们预先设定的纳入标准。纳入的研究来自撒哈拉以南非洲的 10 个国家,发表于 2013 年至 2021 年之间,样本量从 54 到 6573 不等。大多数研究(n=14)为前瞻性队列研究,但只有 9 项前瞻性地收集了母乳喂养数据。这些研究在分析方法以及认知和教育成就测量方面存在差异。在 17 项关于认知发展的研究中,只有 4 项充分调整了关键混杂因素。这四项研究均未发现撒哈拉以南非洲地区母乳喂养与儿童或青少年认知发展之间的总体关联。关于教育的两项研究基于所达到的最高学校年级、12 年或以上教育或 7-11 岁时年级重复来衡量学业成就。这两项研究都调整了一系列社会人口因素,没有证据表明完全母乳喂养或母乳喂养时间更长的儿童比非最佳母乳喂养的儿童有更好的教育结果。

结论

目前来自撒哈拉以南非洲的证据有限,但并不支持之前的发现,即母乳喂养与认知发展和教育成就提高有关。

注册

本研究已在 PROSPERO 注册,注册号为 CRD42021236009。

https://cdn.ncbi.nlm.nih.gov/pmc/blobs/da48/9441109/76a066a64d59/jogh-12-04071-F1.jpg

文献AI研究员

20分钟写一篇综述,助力文献阅读效率提升50倍。

立即体验

用中文搜PubMed

大模型驱动的PubMed中文搜索引擎

马上搜索

文档翻译

学术文献翻译模型,支持多种主流文档格式。

立即体验