Suppr超能文献

血小板源性促内皮细胞生长因子标记了侵袭性和抗辐射性胶质母细胞瘤细胞的一个亚群。

PDPN marks a subset of aggressive and radiation-resistant glioblastoma cells.

作者信息

Modrek Aram S, Eskilsson Eskil, Ezhilarasan Ravesanker, Wang Qianghu, Goodman Lindsey D, Ding Yingwen, Zhang Ze-Yan, Bhat Krishna P L, Le Thanh-Thuy T, Barthel Floris P, Tang Ming, Yang Jie, Long Lihong, Gumin Joy, Lang Frederick F, Verhaak Roel G W, Aldape Kenneth D, Sulman Erik P

机构信息

Department of Radiation Oncology, New York University (NYU) Langone School of Medicine, New York, NY, United States.

Department of Genomic Medicine, The University of Texas M.D. Anderson Cancer Center, Houston, TX, United States.

出版信息

Front Oncol. 2022 Aug 10;12:941657. doi: 10.3389/fonc.2022.941657. eCollection 2022.

Abstract

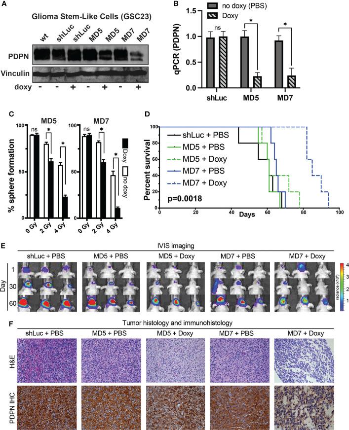
Treatment-resistant glioma stem cells are thought to propagate and drive growth of malignant gliomas, but their markers and our ability to target them specifically are not well understood. We demonstrate that podoplanin (PDPN) expression is an independent prognostic marker in gliomas across multiple independent patient cohorts comprising both high- and low-grade gliomas. Knockdown of PDPN radiosensitized glioma cell lines and glioma-stem-like cells (GSCs). Clonogenic assays and xenograft experiments revealed that PDPN expression was associated with radiotherapy resistance and tumor aggressiveness. We further demonstrate that knockdown of PDPN in GSCs is sufficient to improve overall survival in an intracranial xenograft mouse model. PDPN therefore identifies a subset of aggressive, treatment-resistant glioma cells responsible for radiation resistance and may serve as a novel therapeutic target.

摘要

难治性胶质瘤干细胞被认为会增殖并驱动恶性胶质瘤的生长,但其标志物以及我们特异性靶向它们的能力尚未得到充分了解。我们证明,在包含高级别和低级别胶质瘤的多个独立患者队列中,血小板内皮细胞黏附分子(PDPN)的表达是胶质瘤的一个独立预后标志物。敲低PDPN可使胶质瘤细胞系和胶质瘤干细胞样细胞(GSCs)对放疗敏感。克隆形成试验和异种移植实验表明,PDPN的表达与放疗抗性和肿瘤侵袭性相关。我们进一步证明,在GSCs中敲低PDPN足以提高颅内异种移植小鼠模型的总生存率。因此,PDPN可识别出一部分具有侵袭性、难治性的胶质瘤细胞,这些细胞导致了放疗抗性,并且可能成为一个新的治疗靶点。

https://cdn.ncbi.nlm.nih.gov/pmc/blobs/1fc3/9434399/5af163463dd1/fonc-12-941657-g001.jpg

文献AI研究员

20分钟写一篇综述,助力文献阅读效率提升50倍。

立即体验

用中文搜PubMed

大模型驱动的PubMed中文搜索引擎

马上搜索

文档翻译

学术文献翻译模型,支持多种主流文档格式。

立即体验