Suppr超能文献

系统分析体外和体内低亲和力转录因子结合位点簇,确定其功能相关性。

Systematic analysis of low-affinity transcription factor binding site clusters in vitro and in vivo establishes their functional relevance.

机构信息

Institute of Bioengineering, School of Engineering, École Polytechnique Fédérale de Lausanne, Lausanne, Switzerland.

出版信息

Nat Commun. 2022 Sep 7;13(1):5273. doi: 10.1038/s41467-022-32971-0.

Abstract

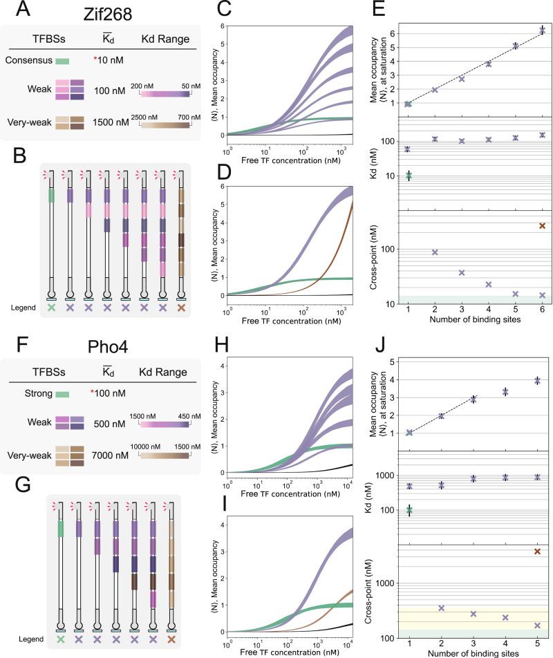
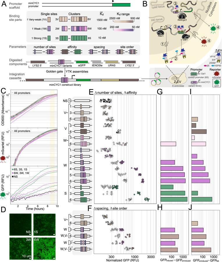
Binding to binding site clusters has yet to be characterized in depth, and the functional relevance of low-affinity clusters remains uncertain. We characterized transcription factor binding to low-affinity clusters in vitro and found that transcription factors can bind concurrently to overlapping sites, challenging the notion of binding exclusivity. Furthermore, small clusters with binding sites an order of magnitude lower in affinity give rise to high mean occupancies at physiologically-relevant transcription factor concentrations. To assess whether the observed in vitro occupancies translate to transcriptional activation in vivo, we tested low-affinity binding site clusters in a synthetic and native gene regulatory network in S. cerevisiae. In both systems, clusters of low-affinity binding sites generated transcriptional output comparable to single or even multiple consensus sites. This systematic characterization demonstrates that clusters of low-affinity binding sites achieve substantial occupancies, and that this occupancy can drive expression in eukaryotic promoters.

摘要

结合到结合位点簇的作用仍有待深入研究,而低亲和力簇的功能相关性尚不确定。我们对体外低亲和力簇的转录因子结合进行了表征,发现转录因子可以同时结合重叠的位点,这对结合排他性的概念提出了挑战。此外,亲和力低一个数量级的小簇结合位点会在生理相关的转录因子浓度下产生高的平均占有率。为了评估体外观察到的占有率是否能转化为体内的转录激活,我们在酿酒酵母的合成和天然基因调控网络中测试了低亲和力结合位点簇。在这两个系统中,低亲和力结合位点簇产生的转录输出与单个甚至多个共识位点相当。这种系统的特征表明,低亲和力结合位点簇可以达到实质性的占有率,并且这种占有率可以驱动真核启动子的表达。

https://cdn.ncbi.nlm.nih.gov/pmc/blobs/2900/9452512/abb407db96d2/41467_2022_32971_Fig1_HTML.jpg

文献AI研究员

20分钟写一篇综述,助力文献阅读效率提升50倍。

立即体验

用中文搜PubMed

大模型驱动的PubMed中文搜索引擎

马上搜索

文档翻译

学术文献翻译模型,支持多种主流文档格式。

立即体验