Suppr超能文献

脂褐素受体调节果蝇的蘑菇体发育和复杂行为。

Lipophorin receptors regulate mushroom body development and complex behaviors in Drosophila.

机构信息

Laboratorio de Tráfico Intracelular y Señalización, Departamento de Biología Celular y Molecular, Facultad de Ciencias Biológicas, Pontificia Universidad Católica de Chile, Santiago, Chile.

Laboratorio Neurogenética de la Conducta, Departamento de Biología Celular y Molecular, Facultad de Ciencias Biológicas, Pontificia Universidad Católica de Chile, Santiago, Chile.

出版信息

BMC Biol. 2022 Sep 7;20(1):198. doi: 10.1186/s12915-022-01393-1.

Abstract

BACKGROUND

Drosophila melanogaster lipophorin receptors (LpRs), LpR1 and LpR2, are members of the LDLR family known to mediate lipid uptake in a range of organisms from Drosophila to humans. The vertebrate orthologs of LpRs, ApoER2 and VLDL-R, function as receptors of a glycoprotein involved in development of the central nervous system, Reelin, which is not present in flies. ApoER2 and VLDL-R are associated with the development and function of the hippocampus and cerebral cortex, important association areas in the mammalian brain, as well as with neurodevelopmental and neurodegenerative disorders linked to those regions. It is currently unknown whether LpRs play similar roles in the Drosophila brain.

RESULTS

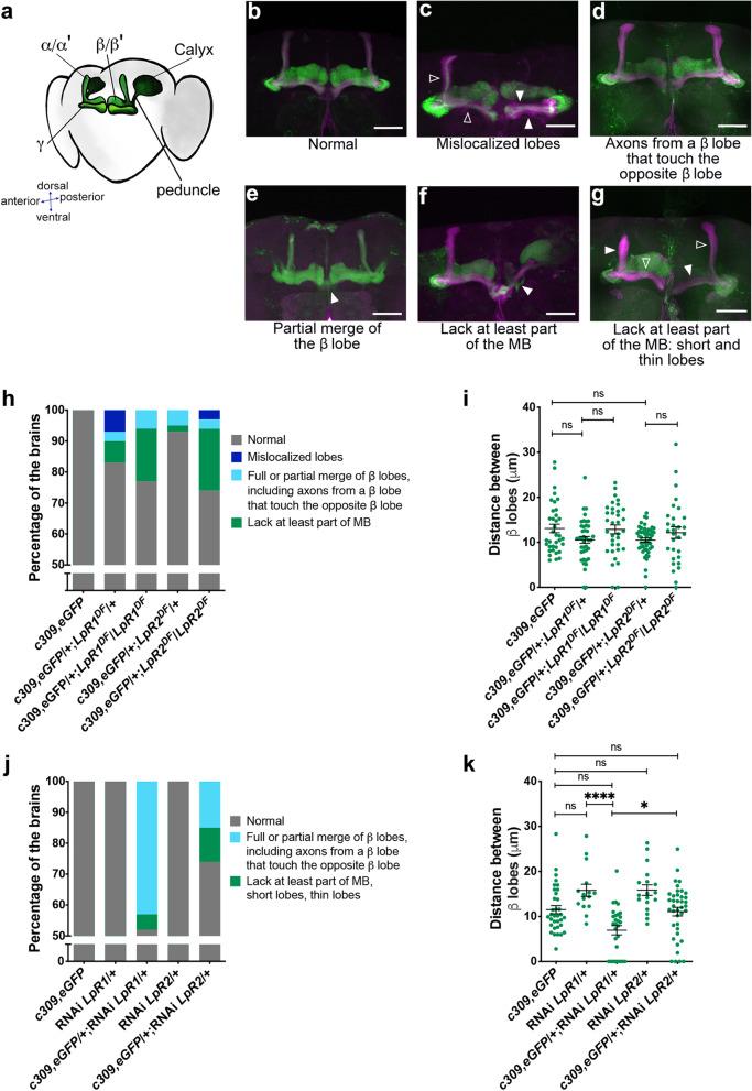
We report that LpR-deficient flies exhibit impaired olfactory memory and sleep patterns, which seem to reflect anatomical defects found in a critical brain association area, the mushroom bodies (MB). Moreover, cultured MB neurons respond to mammalian Reelin by increasing the complexity of their neurite arborization. This effect depends on LpRs and Dab, the Drosophila ortholog of the Reelin signaling adaptor protein Dab1. In vitro, two of the long isoforms of LpRs allow the internalization of Reelin, suggesting that Drosophila LpRs interact with human Reelin to induce downstream cellular events.

CONCLUSIONS

These findings demonstrate that LpRs contribute to MB development and function, supporting the existence of a LpR-dependent signaling in Drosophila, and advance our understanding of the molecular factors functioning in neural systems to generate complex behaviors in this model. Our results further emphasize the importance of Drosophila as a model to investigate the alterations in specific genes contributing to neural disorders.

摘要

背景

果蝇脂肪体受体(LpR),LpR1 和 LpR2,是 LDLR 家族的成员,已知在从果蝇到人类的一系列生物体中介导脂质摄取。LpR 的脊椎动物同源物,ApoER2 和 VLDL-R,作为参与中枢神经系统发育的糖蛋白 Reelin 的受体发挥作用,而 Reelin 在果蝇中不存在。ApoER2 和 VLDL-R 与海马体和大脑皮层的发育和功能有关,海马体和大脑皮层是哺乳动物大脑中的重要联合区域,并且与这些区域相关的神经发育和神经退行性疾病有关。目前尚不清楚 LpR 在果蝇大脑中是否发挥类似作用。

结果

我们报告说,缺乏 LpR 的果蝇表现出嗅觉记忆和睡眠模式受损,这似乎反映了关键大脑联合区域蘑菇体(MB)中的解剖缺陷。此外,培养的 MB 神经元通过增加其神经突分支的复杂性对哺乳动物 Reelin 作出反应。这种效应依赖于 LpR 和 Dab,即 Reelin 信号适配器蛋白 Dab1 的果蝇同源物。在体外,两种 LpR 的长同工型允许 Reelin 的内化,这表明果蝇 LpR 与人类 Reelin 相互作用以诱导下游细胞事件。

结论

这些发现表明 LpR 有助于 MB 的发育和功能,支持果蝇中存在 LpR 依赖性信号转导,并增进了我们对在该模型中产生复杂行为的神经系统中起作用的分子因素的理解。我们的研究结果进一步强调了使用果蝇作为模型来研究导致神经障碍的特定基因变化的重要性。

https://cdn.ncbi.nlm.nih.gov/pmc/blobs/f9ce/9454125/ec33115f2cd1/12915_2022_1393_Fig1_HTML.jpg

文献AI研究员

20分钟写一篇综述,助力文献阅读效率提升50倍。

立即体验

用中文搜PubMed

大模型驱动的PubMed中文搜索引擎

马上搜索

文档翻译

学术文献翻译模型,支持多种主流文档格式。

立即体验