Suppr超能文献

N-乙酰半胱氨酸通过清除 ROS 调节牙周膜干细胞成骨及牙槽骨修复。

N-acetylcysteine regulates dental follicle stem cell osteogenesis and alveolar bone repair via ROS scavenging.

机构信息

Department of Oral and Maxillofacial Surgery, School and Hospital of Stomatology, Tianjin Medical University, Tianjin, China.

Department of Prosthodontics, School and Hospital of Stomatology, Tianjin Medical University, 12 Qixiangtai Road, Tianjin, 300070, China.

出版信息

Stem Cell Res Ther. 2022 Sep 8;13(1):466. doi: 10.1186/s13287-022-03161-y.

Abstract

BACKGROUND

Dental follicle stem cells (DFSCs) show mesenchymal stem cell properties with the potential for alveolar bone regeneration. Stem cell properties can be impaired by reactive oxygen species (ROS), prompting us to examine the importance of scavenging ROS for stem cell-based tissue regeneration. This study aimed to investigate the effect and mechanism of N-acetylcysteine (NAC), a promising antioxidant, on the properties of DFSCs and DFSC-based alveolar bone regeneration.

METHODS

DFSCs were cultured in media supplemented with different concentrations of NAC (0-10 mM). Cytologic experiments, RNA-sequencing and antioxidant assays were performed in vitro in human DFSCs (hDFSCs). Rat maxillary first molar extraction models were constructed, histological and radiological examinations were performed at day 7 post-surgery to investigate alveolar bone regeneration in tooth extraction sockets after local transplantation of NAC, rat DFSCs (rDFSCs) or NAC-treated rDFSCs.

RESULTS

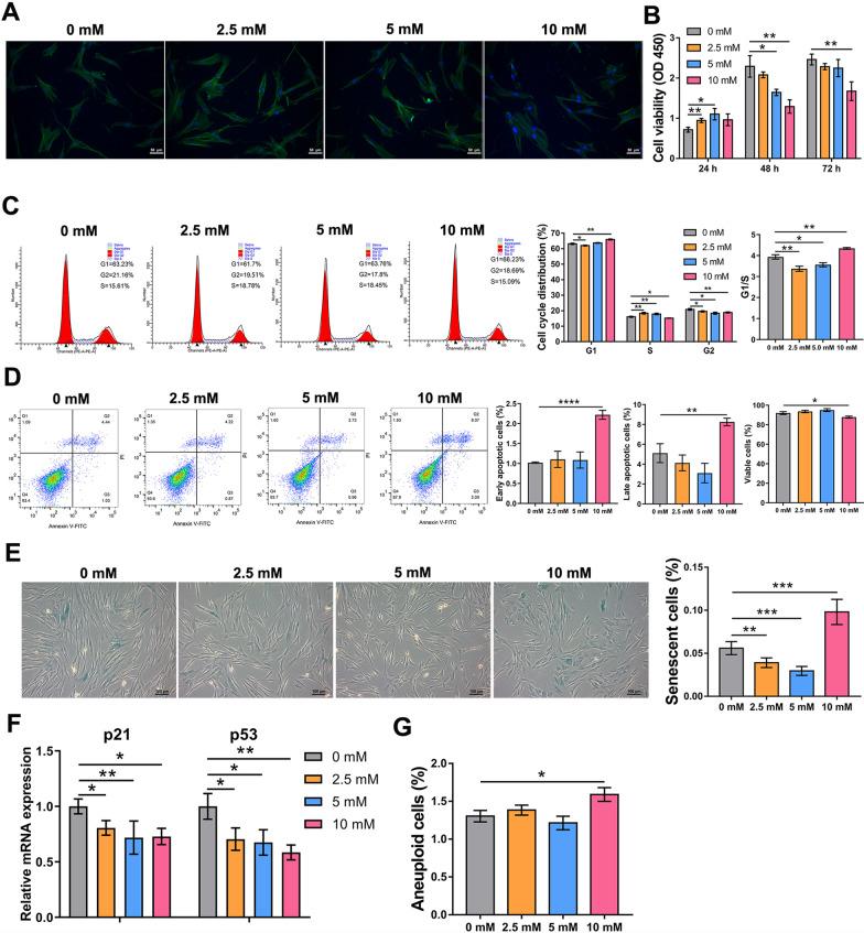
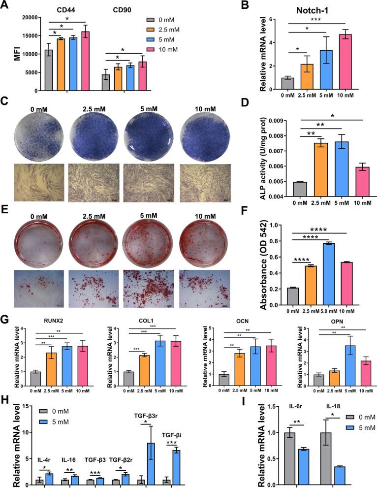
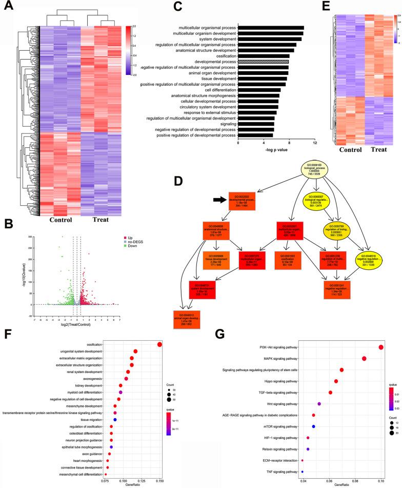
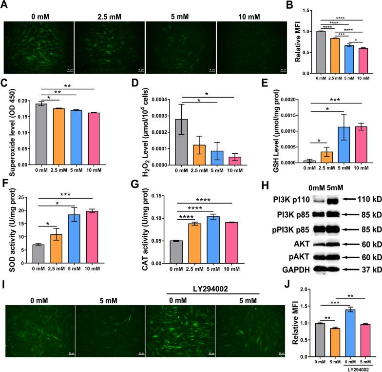
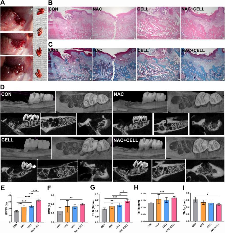
5 mM NAC-treated hDFSCs exhibited better proliferation, less senescent rate, higher stem cell-specific marker and immune-related factor expression with the strongest osteogenic differentiation; other concentrations were also beneficial for maintaining stem cell properties. RNA-sequencing identified 803 differentially expressed genes between hDFSCs with and without 5 mM NAC. "Developmental process (GO:0032502)" was prominent, bioinformatic analysis of 394 involved genes revealed functional and pathway enrichment of ossification and PI3K/AKT pathway, respectively. Furthermore, after NAC treatment, the reduction of ROS levels (ROS, superoxide, hydrogen peroxide), the induction of antioxidant levels (glutathione, catalase, superoxide dismutase), the upregulation of PI3K/AKT signaling (PI3K-p110, PI3K-p85, AKT, phosphorylated-PI3K-p85, phosphorylated-AKT) and the rebound of ROS level upon PI3K/AKT inhibition were showed. Local transplantation of NAC, rDFSCs or NAC-treated rDFSCs was safe and promoted oral socket bone formation after tooth extraction, with application of NAC-treated rDFSCs possessing the best effect.

CONCLUSIONS

The proper concentration of NAC enhances DFSC properties, especially osteogenesis, via PI3K/AKT/ROS signaling, and offers clinical potential for stem cell-based alveolar bone regeneration.

摘要

背景

牙囊干细胞(DFSCs)具有间充质干细胞特性,具有牙槽骨再生的潜力。活性氧(ROS)会损害干细胞特性,因此我们研究了清除 ROS 对基于干细胞的组织再生的重要性。本研究旨在探讨一种有前途的抗氧化剂 N-乙酰半胱氨酸(NAC)对 DFSCs 特性及其基于 DFSC 的牙槽骨再生的影响和机制。

方法

在含有不同浓度 NAC(0-10mM)的培养基中培养 DFSCs。在体外进行细胞学实验、RNA 测序和抗氧化剂测定,以研究局部移植 NAC、大鼠 DFSCs(rDFSCs)或 NAC 处理的 rDFSCs 后,在大鼠上颌第一磨牙拔除模型中,手术 7 天后拔牙窝中的牙槽骨再生情况。

结果

5mM NAC 处理的 hDFSCs 表现出更好的增殖能力、更低的衰老率、更高的干细胞特异性标志物和免疫相关因子表达,具有最强的成骨分化能力;其他浓度也有利于维持干细胞特性。RNA 测序鉴定出 hDFSCs 有无 5mM NAC 之间有 803 个差异表达基因。“发育过程(GO:0032502)”最为突出,对 394 个涉及基因的生物信息学分析分别揭示了成骨和 PI3K/AKT 通路的功能和途径富集。此外,NAC 处理后,ROS 水平(ROS、超氧自由基、过氧化氢)降低,抗氧化剂水平(谷胱甘肽、过氧化氢酶、超氧化物歧化酶)升高,PI3K/AKT 信号转导(PI3K-p110、PI3K-p85、AKT、磷酸化-PI3K-p85、磷酸化-AKT)上调,PI3K/AKT 抑制后 ROS 水平反弹。局部移植 NAC、rDFSCs 或 NAC 处理的 rDFSCs 是安全的,并促进拔牙后牙槽骨形成,应用 NAC 处理的 rDFSCs 效果最佳。

结论

适当浓度的 NAC 通过 PI3K/AKT/ROS 信号增强 DFSC 特性,特别是成骨作用,为基于干细胞的牙槽骨再生提供了临床潜力。

https://cdn.ncbi.nlm.nih.gov/pmc/blobs/ee15/9461171/e279f2b88fe5/13287_2022_3161_Fig1_HTML.jpg

文献AI研究员

20分钟写一篇综述,助力文献阅读效率提升50倍。

立即体验

用中文搜PubMed

大模型驱动的PubMed中文搜索引擎

马上搜索

文档翻译

学术文献翻译模型,支持多种主流文档格式。

立即体验