Suppr超能文献

益母草碱通过调节氧化和一氧化氮/一氧化氮合酶通路减轻氧化应激并提供对缺血性损伤的神经保护。

Leonurine Reduces Oxidative Stress and Provides Neuroprotection against Ischemic Injury via Modulating Oxidative and NO/NOS Pathway.

机构信息

College of Veterinary Medicine, China Agricultural University, Beijing 100193, China.

Department of Neurobiology, School of Basic Medicine, The Fourth Military Medical University, Xi'an 710032, China.

出版信息

Int J Mol Sci. 2022 Sep 5;23(17):10188. doi: 10.3390/ijms231710188.

Abstract

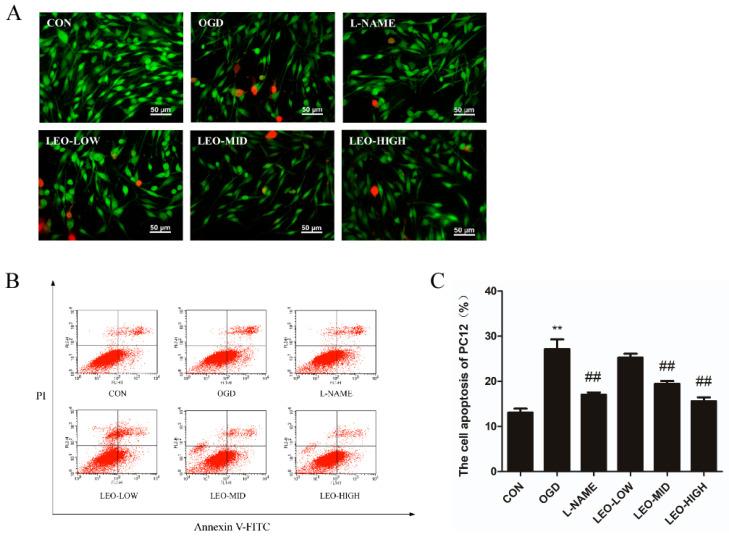
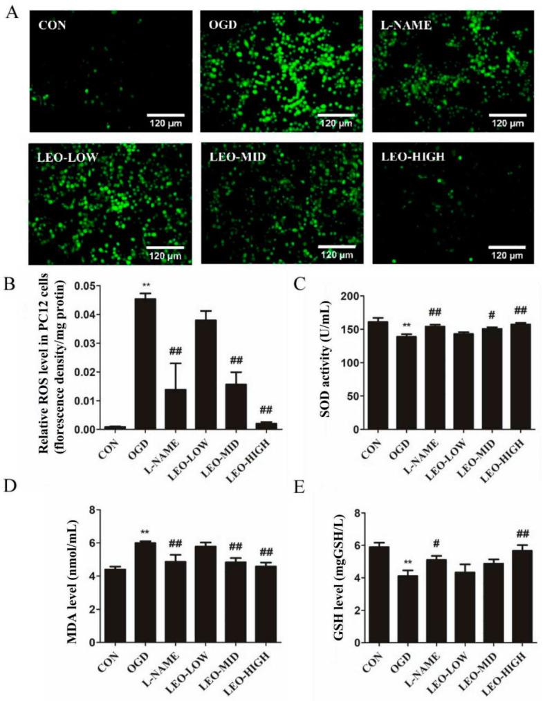
Leonurine (Leo) has been found to have neuroprotective effects against cerebral ischemic injury. However, the exact molecular mechanism underlying its neuroprotective ability remains unclear. The aim of the present study was to investigate whether Leo could provide protection through the nitric oxide (NO)/nitric oxide synthase (NOS) pathway. We firstly explored the effects of NO/NOS signaling on oxidative stress and apoptosis in in vivo and in vitro models of cerebral ischemia. Further, we evaluated the protective effects of Leo against oxygen and glucose deprivation (OGD)-induced oxidative stress and apoptosis in PC12 cells. We found that the rats showed anxiety-like behavior, and the morphology and number of neurons were changed in a model of photochemically induced cerebral ischemia. Both in vivo and in vitro results show that the activity of superoxide dismutase (SOD) and glutathione (GSH) contents were decreased after ischemia, and reactive oxygen species (ROS) and malondialdehyde (MDA) levels were increased, indicating that cerebral ischemia induced oxidative stress and neuronal damage. Moreover, the contents of NO, total NOS, constitutive NOS (cNOS) and inducible NOS (iNOS) were increased after ischemia in rat and PC12 cells. Treatment with L-nitroarginine methyl ester (L-NAME), a nonselective NOS inhibitor, could reverse the change in NO/NOS expression and abolish these detrimental effects of ischemia. Leo treatment decreased ROS and MDA levels and increased the activity of SOD and GSH contents in PC12 cells exposed to OGD. Furthermore, Leo reduced NO/NOS production and cell apoptosis, decreased Bax expression and increased Bcl-2 levels in OGD-treated PC12 cells. All the data suggest that Leo protected against oxidative stress and neuronal apoptosis in cerebral ischemia by inhibiting the NO/NOS system. Our findings indicate that Leo could be a potential agent for the intervention of ischemic stroke and highlighted the NO/NOS-mediated oxidative stress signaling.

摘要

汉桃叶具有抗脑缺血损伤的神经保护作用。然而,其神经保护能力的确切分子机制尚不清楚。本研究旨在探讨汉桃叶是否可以通过一氧化氮(NO)/一氧化氮合酶(NOS)途径提供保护。我们首先研究了 NO/NOS 信号通路对体内和体外脑缺血模型中氧化应激和细胞凋亡的影响。进一步,我们评估了汉桃叶对氧葡萄糖剥夺(OGD)诱导的 PC12 细胞氧化应激和细胞凋亡的保护作用。结果发现,光化学诱导脑缺血模型大鼠出现焦虑样行为,神经元形态和数量发生改变。体内和体外结果均表明,缺血后超氧化物歧化酶(SOD)和谷胱甘肽(GSH)含量活性降低,活性氧(ROS)和丙二醛(MDA)水平升高,表明脑缺血诱导氧化应激和神经元损伤。此外,大鼠和 PC12 细胞缺血后 NO、总 NOS、结构型 NOS(cNOS)和诱导型 NOS(iNOS)含量增加。给予非选择性 NOS 抑制剂 L-硝基精氨酸甲酯(L-NAME)可逆转 NO/NOS 表达的变化,并消除缺血的这些有害影响。汉桃叶处理可降低 OGD 处理的 PC12 细胞中 ROS 和 MDA 水平,并增加 SOD 和 GSH 含量的活性。此外,汉桃叶减少了 OGD 处理的 PC12 细胞中 NO/NOS 产物和细胞凋亡,降低 Bax 表达并增加 Bcl-2 水平。所有数据表明,汉桃叶通过抑制 NO/NOS 系统来防止脑缺血中的氧化应激和神经元凋亡。我们的发现表明,汉桃叶可能是缺血性中风干预的潜在药物,并强调了 NO/NOS 介导的氧化应激信号。

https://cdn.ncbi.nlm.nih.gov/pmc/blobs/8b3a/9456230/854ef4c4e908/ijms-23-10188-g001.jpg

文献AI研究员

20分钟写一篇综述,助力文献阅读效率提升50倍。

立即体验

用中文搜PubMed

大模型驱动的PubMed中文搜索引擎

马上搜索

文档翻译

学术文献翻译模型,支持多种主流文档格式。

立即体验