Suppr超能文献

用于预测头颈部鳞状细胞癌患者生存情况的九基因特征及列线图

Nine-gene signature and nomogram for predicting survival in patients with head and neck squamous cell carcinoma.

作者信息

Yang Fan, Zhou Liu-Qing, Yang Hui-Wen, Wang Yan-Jun

机构信息

Department of Otorhinolaryngology, Union Hospital, Tongji Medical College, Huazhong University of Science and Technology, Wuhan, China.

出版信息

Front Genet. 2022 Aug 24;13:927614. doi: 10.3389/fgene.2022.927614. eCollection 2022.

Abstract

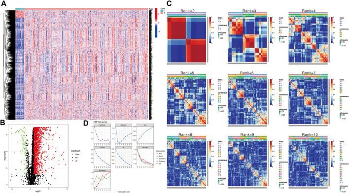
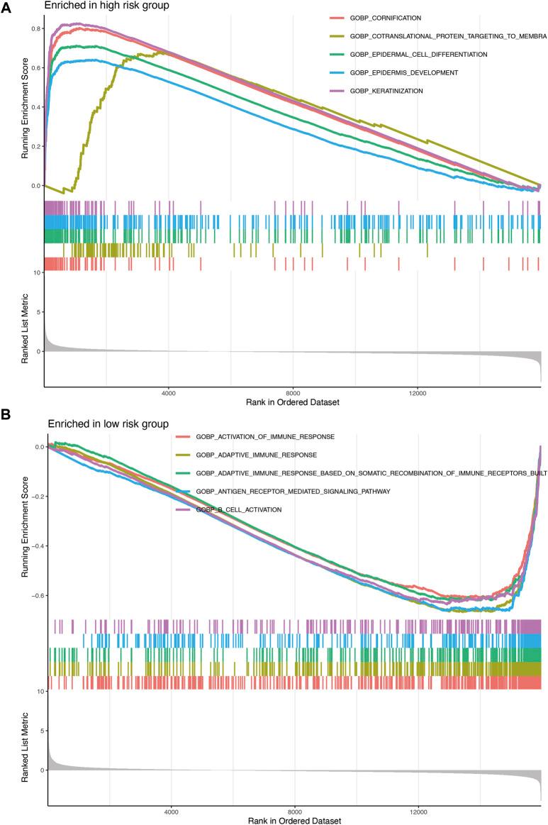
Head and neck squamous cell carcinomas (HNSCCs) are derived from the mucosal linings of the upper aerodigestive tract, salivary glands, thyroid, oropharynx, larynx, and hypopharynx. The present study aimed to identify the novel genes and pathways underlying HNSCC. Despite the advances in HNSCC research, diagnosis, and treatment, its incidence continues to rise, and the mortality of advanced HNSCC is expected to increase by 50%. Therefore, there is an urgent need for effective biomarkers to predict HNSCC patients' prognosis and provide guidance to the personalized treatment. Both HNSCC clinical and gene expression data were abstracted from The Cancer Genome Atlas (TCGA) database. Intersecting analysis was adopted between the gene expression matrix of HNSCC patients from TCGA database to extract TME-related genes. Differential gene expression analysis between HNSCC tissue samples and normal tissue samples was performed by R software. Then, HNSCC patients were categorized into clusters 1 and 2 via NMF. Next, TME-related prognosis genes ( < 0.05) were analyzed by univariate Cox regression analysis, LASSO Cox regression analysis, and multivariate Cox regression analysis. Finally, nine genes were selected to construct a prognostic risk model and a prognostic gene signature. We also established a nomogram using relevant clinical parameters and a risk score. The Kaplan-Meier curve, survival analysis, time-dependent receiver operating characteristic (ROC) analysis, decision curve analysis (DCA), and the concordance index (C-index) were carried out to assess the accuracy of the prognostic risk model and nomogram. Potential molecular mechanisms were revealed by gene set enrichment analysis (GSEA). Additionally, gene correlation analysis and immune cell correlation analysis were conducted for further enriching our results. A novel HNSCC prognostic model was established based on the nine genes (GTSE1, LRRN4CL, CRYAB, SHOX2, ASNS, KRT23, ANGPT2, HOXA9, and CARD11). The value of area under the ROC curves (AUCs) (0.769, 0.841, and 0.816) in TCGA whole set showed that the model effectively predicted the 1-, 3-, and 5-year overall survival (OS). Results of the Cox regression assessment confirmed the nine-gene signature as a reliable independent prognostic factor in HNSCC patients. The prognostic nomogram developed using multivariate Cox regression analysis showed a superior C-index over other clinical signatures. Also, the calibration curve had a high level of concordance between estimated OS and the observed OS. This showed that its clinical net can precisely estimate the one-, three-, and five-year OS in HNSCC patients. The gene set enrichment analysis (GSEA) to some extent revealed the immune- and tumor-linked cascades. In conclusion, the TME-related nine-gene signature and nomogram can effectively improve the estimation of prognosis in patients with HNSCC.

摘要

头颈部鳞状细胞癌(HNSCC)起源于上呼吸道消化道、唾液腺、甲状腺、口咽、喉和下咽的黏膜。本研究旨在确定HNSCC潜在的新基因和通路。尽管HNSCC在研究、诊断和治疗方面取得了进展,但其发病率仍在持续上升,晚期HNSCC的死亡率预计将增加50%。因此,迫切需要有效的生物标志物来预测HNSCC患者的预后并为个性化治疗提供指导。HNSCC的临床和基因表达数据均从癌症基因组图谱(TCGA)数据库中提取。采用TCGA数据库中HNSCC患者的基因表达矩阵进行交叉分析,以提取与肿瘤微环境(TME)相关的基因。利用R软件对HNSCC组织样本和正常组织样本进行差异基因表达分析。然后,通过非负矩阵分解(NMF)将HNSCC患者分为1组和2组。接下来,通过单因素Cox回归分析、LASSO Cox回归分析和多因素Cox回归分析,分析与TME相关的预后基因(P<0.05)。最后,选择9个基因构建预后风险模型和预后基因特征。我们还使用相关临床参数和风险评分建立了列线图。通过绘制Kaplan-Meier曲线、进行生存分析、时间依赖性受试者工作特征(ROC)分析、决策曲线分析(DCA)以及一致性指数(C指数)评估,以评估预后风险模型和列线图的准确性。通过基因集富集分析(GSEA)揭示潜在的分子机制。此外,进行基因相关性分析和免疫细胞相关性分析以进一步完善研究结果。基于9个基因(GTSE1、LRRN4CL、CRYAB、SHOX2、ASNS、KRT23、ANGPT2、HOXA9和CARD11)建立了一种新的HNSCC预后模型。TCGA全集的ROC曲线下面积(AUC)值(0.769、0.841和0.816)表明,该模型能有效预测1年、3年和5年总生存期(OS)。Cox回归评估结果证实,这9个基因特征是HNSCC患者可靠的独立预后因素。采用多因素Cox回归分析建立的预后列线图显示,其C指数优于其他临床特征。此外,校准曲线在估计的OS和观察到的OS之间具有高度一致性。这表明其临床净效益能够精确估计HNSCC患者的1年、3年和5年OS。基因集富集分析(GSEA)在一定程度上揭示了免疫和肿瘤相关的级联反应。总之,与TME相关的9个基因特征和列线图能够有效改善HNSCC患者预后的评估。

https://cdn.ncbi.nlm.nih.gov/pmc/blobs/9ab9/9449318/7b64ad798b0e/fgene-13-927614-g001.jpg

文献AI研究员

20分钟写一篇综述,助力文献阅读效率提升50倍。

立即体验

用中文搜PubMed

大模型驱动的PubMed中文搜索引擎

马上搜索

文档翻译

学术文献翻译模型,支持多种主流文档格式。

立即体验