Suppr超能文献

一个N端封端的天冬酰胺-赖氨酸-脯氨酸(NKP)基序有助于形成一种兼具柔性和稳定性的多功能肽支架。

An N-capping asparagine-lysine-proline (NKP) motif contributes to a hybrid flexible/stable multifunctional peptide scaffold.

作者信息

Cardoso Marlon H, Chan Lai Y, Cândido Elizabete S, Buccini Danieli F, Rezende Samilla B, Torres Marcelo D T, Oshiro Karen G N, Silva Ítala C, Gonçalves Sónia, Lu Timothy K, Santos Nuno C, de la Fuente-Nunez Cesar, Craik David J, Franco Octávio L

机构信息

S-Inova Biotech, Programa de Pós-Graduação em Biotecnologia, Universidade Católica Dom Bosco Avenida Tamandaré 6000 Campo Grande - MS 79117900 Brazil

Centro de Análises Proteômicas e Bioquímicas, Programa de Pós-Graduação em Ciências Genômicas e Biotecnologia, Universidade Católica de Brasília SGAN 916 Módulo B, Asa Norte, Brasília - DF 70790160 Brazil.

出版信息

Chem Sci. 2022 Aug 4;13(32):9410-9424. doi: 10.1039/d1sc06998e. eCollection 2022 Aug 17.

Abstract

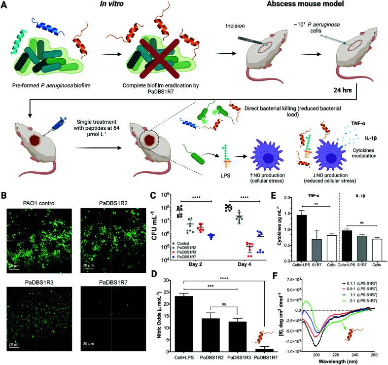
Structural diversity drives multiple biological activities and mechanisms of action in linear peptides. Here we describe an unusual N-capping asparagine-lysine-proline (NKP) motif that confers a hybrid multifunctional scaffold to a computationally designed peptide (PaDBS1R7). PaDBS1R7 has a shorter α-helix segment than other computationally designed peptides of similar sequence but with key residue substitutions. Although this motif acts as an α-helix breaker in PaDBS1R7, the Asn5 presents exclusive N-capping effects, forming a belt to establish hydrogen bonds for an amphipathic α-helix stabilization. The combination of these different structural profiles was described as a coil/N-cap/α-helix scaffold, which was also observed in diverse computational peptide mutants. Biological studies revealed that all peptides displayed antibacterial activities. However, only PaDBS1R7 displayed anticancer properties, eradicated biofilms, decreased bacterial counts by 100-1000-fold , reduced lipopolysaccharide-induced macrophages stress, and stimulated fibroblast migration for wound healing. This study extends our understanding of an N-capping NKP motif to engineering hybrid multifunctional peptide drug candidates with potent anti-infective and immunomodulatory properties.

摘要

结构多样性驱动线性肽的多种生物活性和作用机制。在此,我们描述了一种不同寻常的N-封端天冬酰胺-赖氨酸-脯氨酸(NKP)基序,它赋予了一个通过计算设计的肽(PaDBS1R7)一种混合多功能支架。与具有相似序列但有关键残基替换的其他通过计算设计的肽相比,PaDBS1R7的α-螺旋片段更短。尽管该基序在PaDBS1R7中充当α-螺旋破坏者,但天冬酰胺5呈现出独特的N-封端效应,形成一条带,为两亲性α-螺旋的稳定建立氢键。这些不同结构特征的组合被描述为一种卷曲/ N-封端/α-螺旋支架,在多种通过计算设计的肽突变体中也观察到了这一现象。生物学研究表明,所有肽都表现出抗菌活性。然而,只有PaDBS1R7显示出抗癌特性,能根除生物膜,使细菌数量减少100 - 1000倍,减轻脂多糖诱导的巨噬细胞应激,并刺激成纤维细胞迁移以促进伤口愈合。这项研究扩展了我们对N-封端NKP基序的理解,有助于设计具有强大抗感染和免疫调节特性的混合多功能肽候选药物。

https://cdn.ncbi.nlm.nih.gov/pmc/blobs/de92/9383710/5b4b7e43d87e/d1sc06998e-f1.jpg

文献AI研究员

20分钟写一篇综述,助力文献阅读效率提升50倍。

立即体验

用中文搜PubMed

大模型驱动的PubMed中文搜索引擎

马上搜索

文档翻译

学术文献翻译模型,支持多种主流文档格式。

立即体验