Suppr超能文献

化疗治疗早期乳腺癌患者的骨骼肌萎缩和肌间脂肪组织的发展。

Development of skeletal muscle atrophy and intermuscular adipose tissue in patients with early breast cancer treated with chemotherapy.

机构信息

Faculté de médecine, maïeutique et sciences de la santé, "Mitochondrie, Stress oxydant, Protection musculaire," Université de Strasbourg, Strasbourg, France.

Faculté des Sciences du Sport, Centre Européen d'Enseignement de Recherche et d'Innovation en Physiologie de l'Exercice (CEERIPE), Université de Strasbourg, Strasbourg, France.

出版信息

Am J Physiol Cell Physiol. 2022 Oct 1;323(4):C1325-C1332. doi: 10.1152/ajpcell.00373.2022. Epub 2022 Sep 12.

Abstract

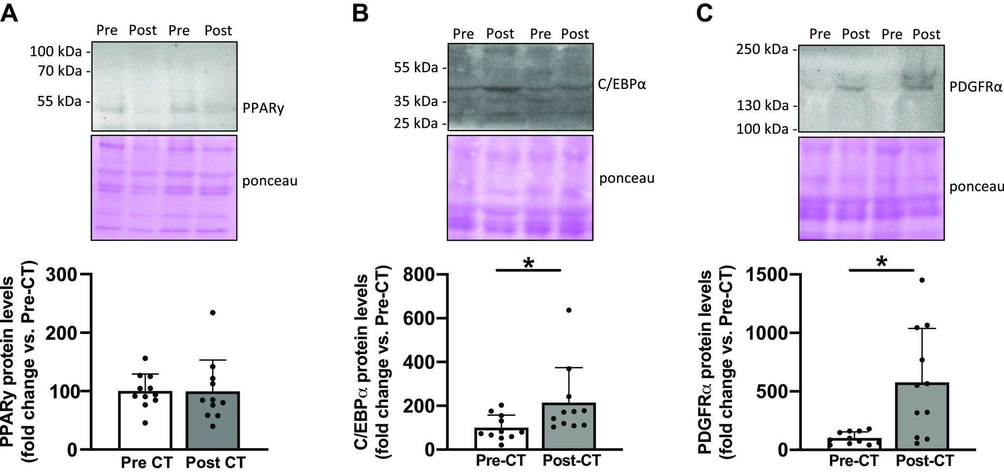
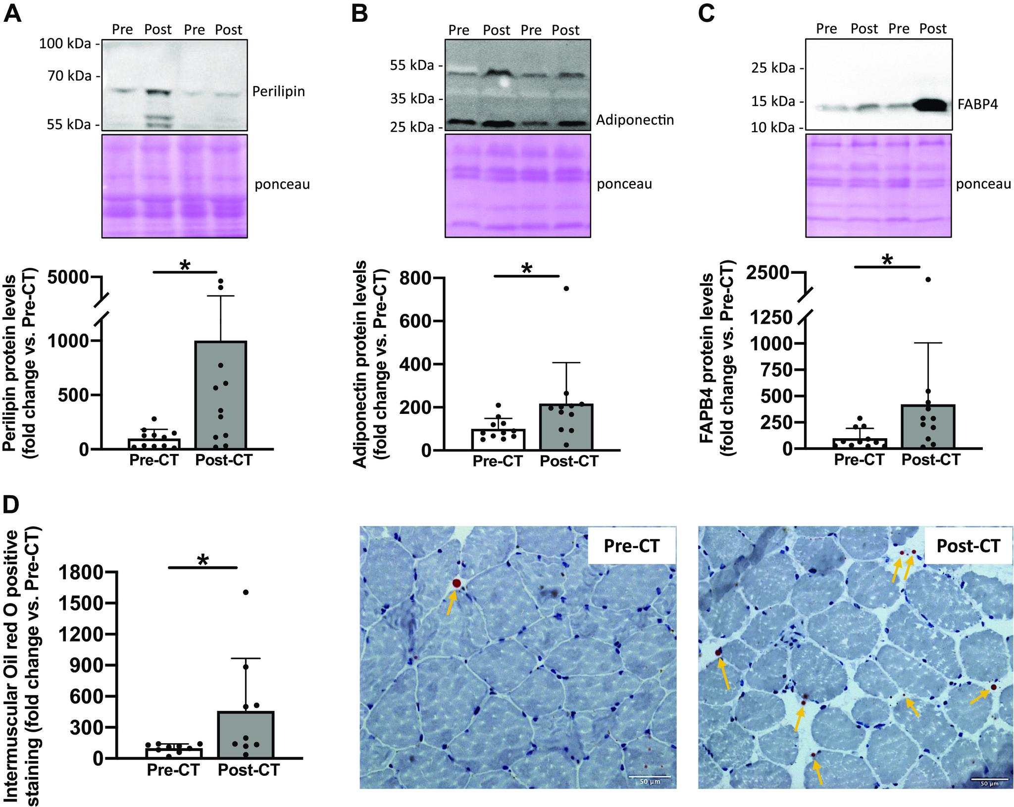
Chemotherapy is a common therapy to treat patients with breast cancer but also leads to skeletal muscle deconditioning. Skeletal muscle deconditioning is multifactorial and intermuscular adipose tissue (IMAT) accumulation is closely linked to muscle dysfunction. To date, there is no clinical study available investigating IMAT development through a longitudinal protocol and the underlying mechanisms remain unknown. Our study was dedicated to investigating IMAT content in patients with early breast cancer who were treated with chemotherapy and exploring the subsequent cellular mechanisms involved in its development. We included 13 women undergoing chemotherapy. Muscle biopsies and ultrasonography assessment were performed before and after chemotherapy completion. Histological and Western blotting analyses were conducted. We found a substantial increase in protein levels of three mature adipocyte markers (perilipin, +901%; adiponectin, +135%; FABP4, +321%; < 0.05). These results were supported by an increase in oil red O-positive staining (+358%; < 0.05). A substantial increase in PDGFRα protein levels was observed (+476%; < 0.05) highlighting an increase in fibro-adipogenic progenitors (FAPs) content. The cross-sectional area of the vastus lateralis muscle fibers substantially decreased (-21%; < 0.01), and muscle architecture was altered, as shown by a decrease in fascicle length (-15%; < 0.05) and a decreasing trend in muscle thickness (-8%; = 0.08). We demonstrated both IMAT development and muscle atrophy in patients with breast cancer who were treated with chemotherapy. FAPs, critical stem cells inducing both IMAT development and skeletal muscle atrophy, also increased, suggesting that FAPs likely play a critical role in the skeletal muscle deconditioning observed in patients with breast cancer who were treated with chemotherapy.

摘要

化疗是治疗乳腺癌患者的常用疗法,但也会导致骨骼肌失健。骨骼肌失健是多因素的,肌间脂肪组织(IMAT)的积累与肌肉功能障碍密切相关。迄今为止,还没有临床研究通过纵向方案来研究 IMAT 的发展,其潜在机制尚不清楚。我们的研究致力于研究接受化疗的早期乳腺癌患者的 IMAT 含量,并探讨其发展涉及的后续细胞机制。我们纳入了 13 名正在接受化疗的女性。在化疗前后进行肌肉活检和超声评估。进行了组织学和 Western blot 分析。我们发现三种成熟脂肪细胞标志物(脂滴包被蛋白,+901%;脂联素,+135%;脂肪酸结合蛋白 4,+321%; < 0.05)的蛋白水平显著增加。油红 O 阳性染色的增加(+358%; < 0.05)支持了这些结果。PDGFRα 蛋白水平显著增加(+476%; < 0.05),提示成纤维脂肪祖细胞(FAP)含量增加。股外侧肌纤维的横截面积显著减小(-21%; < 0.01),肌肉结构发生改变,表现为肌束长度减少(-15%; < 0.05)和肌肉厚度呈下降趋势(-8%; = 0.08)。我们在接受化疗的乳腺癌患者中既证明了 IMAT 的发展,也证明了肌肉萎缩。成纤维脂肪祖细胞(FAP)是诱导 IMAT 发展和骨骼肌萎缩的关键干细胞,其数量也增加了,这表明 FAP 可能在接受化疗的乳腺癌患者中观察到的骨骼肌失健中发挥关键作用。

https://cdn.ncbi.nlm.nih.gov/pmc/blobs/0b7f/9576176/a6137eb97c99/c-00373-2022r01.jpg

文献AI研究员

20分钟写一篇综述,助力文献阅读效率提升50倍。

立即体验

用中文搜PubMed

大模型驱动的PubMed中文搜索引擎

马上搜索

文档翻译

学术文献翻译模型,支持多种主流文档格式。

立即体验