Suppr超能文献

全基因组分析鉴定出 Homothorax 和 Extradenticle 是果蝇胰岛素产生细胞中胰岛素的调节因子。

Genome-wide analysis identifies Homothorax and Extradenticle as regulators of insulin in Drosophila Insulin-Producing cells.

机构信息

Laboratory of Behavioral and Developmental Genetics, Department of Human Genetics, KU Leuven-University of Leuven, Leuven, Belgium.

Centre for Functional Genomics, Department of Biological and Medical Sciences, Faculty of Health and Life Sciences, Oxford Brooks University, Headington Campus, Oxford, United Kingdom.

出版信息

PLoS Genet. 2022 Sep 12;18(9):e1010380. doi: 10.1371/journal.pgen.1010380. eCollection 2022 Sep.

Abstract

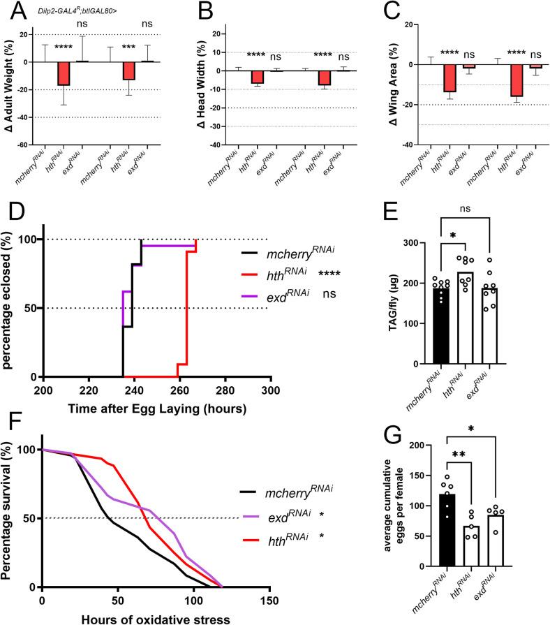
Drosophila Insulin-Producing Cells (IPCs) are the main production site of the Drosophila Insulin-like peptides or dilps which have key roles in regulating growth, development, reproduction, lifespan and metabolism. To better understand the signalling pathways and transcriptional networks that are active in the IPCs we queried publicly available transcriptome data of over 180 highly inbred fly lines for dilp expression and used dilp expression as the input for a Genome-wide association study (GWAS). This resulted in the identification of variants in 125 genes that were associated with variation in dilp expression. The function of 57 of these genes in the IPCs was tested using an RNAi-based approach. We found that IPC-specific depletion of most genes resulted in differences in expression of one or more of the dilps. We then elaborated further on one of the candidate genes with the strongest effect on dilp expression, Homothorax, a transcription factor known for its role in eye development. We found that Homothorax and its binding partner Extradenticle are involved in regulating dilp2, -3 and -5 expression and that genetic depletion of both TFs shows phenotypes associated with reduced insulin signalling. Furthermore, we provide evidence that other transcription factors involved in eye development are also functional in the IPCs. In conclusion, we showed that this expression level-based GWAS approach identified genetic regulators implicated in IPC function and dilp expression.

摘要

果蝇胰岛素分泌细胞(IPCs)是果蝇胰岛素样肽或 dilps 的主要产生部位,它们在调节生长、发育、繁殖、寿命和代谢方面发挥着关键作用。为了更好地理解在 IPCs 中活跃的信号通路和转录网络,我们查询了超过 180 条高度近交系果蝇品系的公开转录组数据,以获取 dilp 表达情况,并将 dilp 表达作为全基因组关联研究(GWAS)的输入。这导致鉴定出 125 个基因中的变体与 dilp 表达的变异相关。我们使用基于 RNAi 的方法测试了这些基因中 57 个基因在 IPCs 中的功能。我们发现,IPC 特异性耗尽大多数基因会导致一个或多个 dilp 的表达差异。然后,我们进一步研究了候选基因中对 dilp 表达影响最强的一个基因,即 Homothorax,它是一种已知在眼睛发育中起作用的转录因子。我们发现 Homothorax 和其结合伴侣 Extradenticle 参与调节 dilp2、-3 和 -5 的表达,并且这两种 TF 的遗传耗竭都表现出与胰岛素信号降低相关的表型。此外,我们提供了证据表明,参与眼睛发育的其他转录因子在 IPCs 中也具有功能。总之,我们表明,这种基于表达水平的 GWAS 方法鉴定出了与 IPC 功能和 dilp 表达相关的遗传调节剂。

https://cdn.ncbi.nlm.nih.gov/pmc/blobs/92ec/9499297/e1b45de24eb4/pgen.1010380.g001.jpg

相似文献

1
Genome-wide analysis identifies Homothorax and Extradenticle as regulators of insulin in Drosophila Insulin-Producing cells.
PLoS Genet. 2022 Sep 12;18(9):e1010380. doi: 10.1371/journal.pgen.1010380. eCollection 2022 Sep.
4
Drosophila insulin-producing cells are differentially modulated by serotonin and octopamine receptors and affect social behavior.
PLoS One. 2014 Jun 12;9(6):e99732. doi: 10.1371/journal.pone.0099732. eCollection 2014.
7
p53- and ERK7-dependent ribosome surveillance response regulates Drosophila insulin-like peptide secretion.
PLoS Genet. 2014 Nov 13;10(11):e1004764. doi: 10.1371/journal.pgen.1004764. eCollection 2014 Nov.
9
Conserved role for the Dachshund protein with Drosophila Pax6 homolog Eyeless in insulin expression.
Proc Natl Acad Sci U S A. 2012 Feb 14;109(7):2406-11. doi: 10.1073/pnas.1116050109. Epub 2012 Jan 30.
10
Neuronal Cbl controls biosynthesis of insulin-like peptides in Drosophila melanogaster.
Mol Cell Biol. 2012 Sep;32(18):3610-23. doi: 10.1128/MCB.00592-12. Epub 2012 Jul 9.

引用本文的文献

1
Genomic and insulin-mediated control of metabolic homeostasis by the mosquito ecdysone-induced gene E93.
Proc Natl Acad Sci U S A. 2025 Nov 4;122(44):e2511572122. doi: 10.1073/pnas.2511572122. Epub 2025 Oct 29.
2
Reference genes to study the sex-biased expression of genes regulating Drosophila metabolism.
Sci Rep. 2024 Apr 25;14(1):9518. doi: 10.1038/s41598-024-58863-5.

本文引用的文献

1
JASPAR 2022: the 9th release of the open-access database of transcription factor binding profiles.
Nucleic Acids Res. 2022 Jan 7;50(D1):D165-D173. doi: 10.1093/nar/gkab1113.
2
A neuropeptidergic circuit gates selective escape behavior of Drosophila larvae.
Curr Biol. 2022 Jan 10;32(1):149-163.e8. doi: 10.1016/j.cub.2021.10.069. Epub 2021 Nov 18.
3
Genetic basis of variation in cocaine and methamphetamine consumption in outbred populations of .
Proc Natl Acad Sci U S A. 2021 Jun 8;118(23). doi: 10.1073/pnas.2104131118.
4
Larval nutrition influences adult fat stores and starvation resistance in Drosophila.
PLoS One. 2021 Feb 19;16(2):e0247175. doi: 10.1371/journal.pone.0247175. eCollection 2021.
5
Drosophila insulin-like peptide dilp1 increases lifespan and glucagon-like Akh expression epistatic to dilp2.
Aging Cell. 2019 Feb;18(1):e12863. doi: 10.1111/acel.12863. Epub 2018 Dec 3.
6
fastp: an ultra-fast all-in-one FASTQ preprocessor.
Bioinformatics. 2018 Sep 1;34(17):i884-i890. doi: 10.1093/bioinformatics/bty560.
7
Growth control through regulation of insulin signalling by nutrition-activated steroid hormone in .
Development. 2018 Nov 2;145(21):dev165654. doi: 10.1242/dev.165654.
8
Discovering human diabetes-risk gene function with genetics and physiological assays.
Nat Commun. 2018 Sep 21;9(1):3855. doi: 10.1038/s41467-018-06249-3.
9
Insulin-Like Peptides DILP2 and DILP5 Differentially Stimulate Cell Signaling and Glycogen Phosphorylase to Regulate Longevity.
Front Endocrinol (Lausanne). 2018 May 28;9:245. doi: 10.3389/fendo.2018.00245. eCollection 2018.
10
Insulin-like signaling within and beyond metazoans.
Biol Chem. 2018 Jul 26;399(8):851-857. doi: 10.1515/hsz-2018-0135.

文献AI研究员

20分钟写一篇综述,助力文献阅读效率提升50倍。

立即体验

用中文搜PubMed

大模型驱动的PubMed中文搜索引擎

马上搜索

文档翻译

学术文献翻译模型,支持多种主流文档格式。

立即体验