Suppr超能文献

长读直接 RNA 测序揭示腺病毒转录本中的新型病毒剪接事件和开放阅读框。

Novel viral splicing events and open reading frames revealed by long-read direct RNA sequencing of adenovirus transcripts.

机构信息

Division of Protective Immunity, Department of Pathology and Laboratory Medicine, The Children's Hospital of Philadelphia, Philadelphia, Pennsylvania, United States of America.

Cell & Molecular Biology Graduate Group, University of Pennsylvania, Philadelphia, Pennsylvania, United States of America.

出版信息

PLoS Pathog. 2022 Sep 12;18(9):e1010797. doi: 10.1371/journal.ppat.1010797. eCollection 2022 Sep.

Abstract

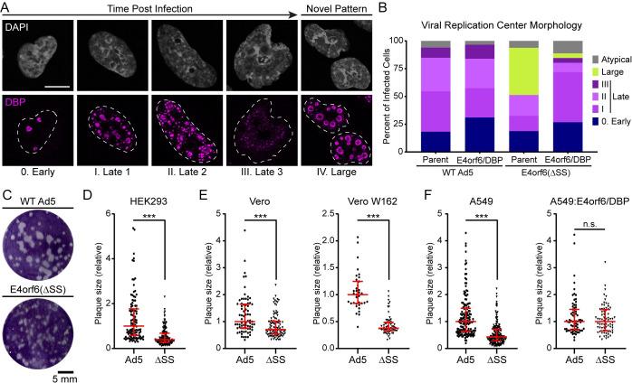
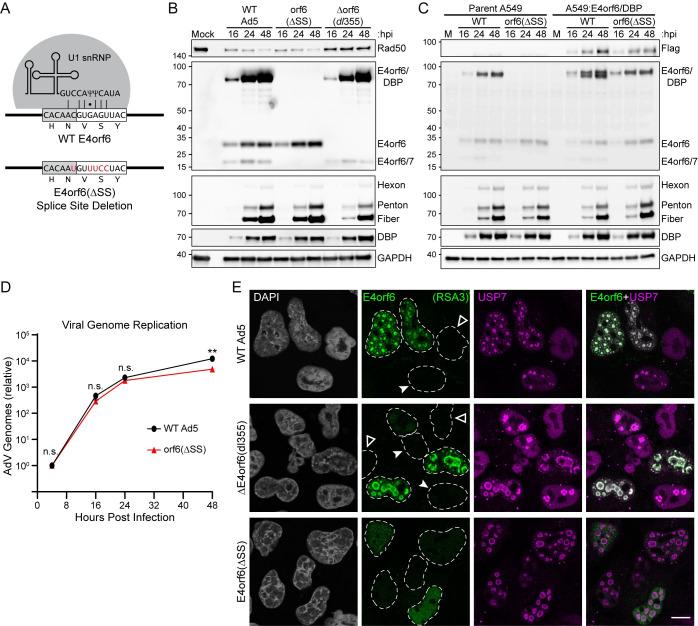
Adenovirus is a common human pathogen that relies on host cell processes for transcription and processing of viral RNA and protein production. Although adenoviral promoters, splice junctions, and polyadenylation sites have been characterized using low-throughput biochemical techniques or short read cDNA-based sequencing, these technologies do not fully capture the complexity of the adenoviral transcriptome. By combining Illumina short-read and nanopore long-read direct RNA sequencing approaches, we mapped transcription start sites and RNA cleavage and polyadenylation sites across the adenovirus genome. In addition to confirming the known canonical viral early and late RNA cassettes, our analysis of splice junctions within long RNA reads revealed an additional 35 novel viral transcripts that meet stringent criteria for expression. These RNAs include fourteen new splice junctions which lead to expression of canonical open reading frames (ORFs), six novel ORF-containing transcripts, and 15 transcripts encoding for messages that could alter protein functions through truncation or fusion of canonical ORFs. In addition, we detect RNAs that bypass canonical cleavage sites and generate potential chimeric proteins by linking distinct gene transcription units. Among these chimeric proteins we detected an evolutionarily conserved protein containing the N-terminus of E4orf6 fused to the downstream DBP/E2A ORF. Loss of this novel protein, E4orf6/DBP, was associated with aberrant viral replication center morphology and poor viral spread. Our work highlights how long-read sequencing technologies combined with mass spectrometry can reveal further complexity within viral transcriptomes and resulting proteomes.

摘要

腺病毒是一种常见的人类病原体,它依赖宿主细胞的过程来转录和加工病毒 RNA 并产生蛋白质。尽管已经使用低通量生化技术或基于短读 cDNA 的测序来表征腺病毒启动子、剪接接头和聚腺苷酸化位点,但这些技术并不能完全捕捉到腺病毒转录组的复杂性。通过结合 Illumina 短读和纳米孔长读直接 RNA 测序方法,我们在整个腺病毒基因组上绘制了转录起始位点以及 RNA 切割和聚腺苷酸化位点。除了确认已知的典型病毒早期和晚期 RNA 盒外,我们对长 RNA 读段中剪接接头的分析还揭示了另外 35 种新的符合严格表达标准的病毒转录本。这些 RNA 包括 14 个新的剪接接头,导致典型开放阅读框(ORF)的表达、6 个含有新 ORF 的转录本和 15 个编码通过截断或融合典型 ORF 来改变蛋白质功能的消息的转录本。此外,我们还检测到绕过典型切割位点并通过连接不同基因转录单元生成潜在嵌合蛋白的 RNA。在这些嵌合蛋白中,我们检测到一种进化上保守的蛋白,其包含 E4orf6 的 N 端融合到下游 DBP/E2A ORF。这种新型蛋白 E4orf6/DBP 的缺失与异常的病毒复制中心形态和病毒传播不良有关。我们的工作强调了长读测序技术与质谱相结合如何揭示病毒转录组和由此产生的蛋白质组的进一步复杂性。

https://cdn.ncbi.nlm.nih.gov/pmc/blobs/fce1/9499273/05744e4dfca3/ppat.1010797.g001.jpg

文献AI研究员

20分钟写一篇综述,助力文献阅读效率提升50倍。

立即体验

用中文搜PubMed

大模型驱动的PubMed中文搜索引擎

马上搜索

文档翻译

学术文献翻译模型,支持多种主流文档格式。

立即体验