Suppr超能文献

组蛋白去乙酰化酶 6 抑制通过紧张型 δ 阿片受体信号转导逆转顺铂诱导的机械性超敏反应。

HDAC6 Inhibition Reverses Cisplatin-Induced Mechanical Hypersensitivity via Tonic Delta Opioid Receptor Signaling.

机构信息

Laboratories of Neuroimmunology, Department of Symptom Research, University of Texas M. D. Anderson Cancer Center, Houston, Texas 77030.

Laboratories of Neuroimmunology, Department of Symptom Research, University of Texas M. D. Anderson Cancer Center, Houston, Texas 77030

出版信息

J Neurosci. 2022 Oct 19;42(42):7862-7874. doi: 10.1523/JNEUROSCI.1182-22.2022. Epub 2022 Sep 12.

Abstract

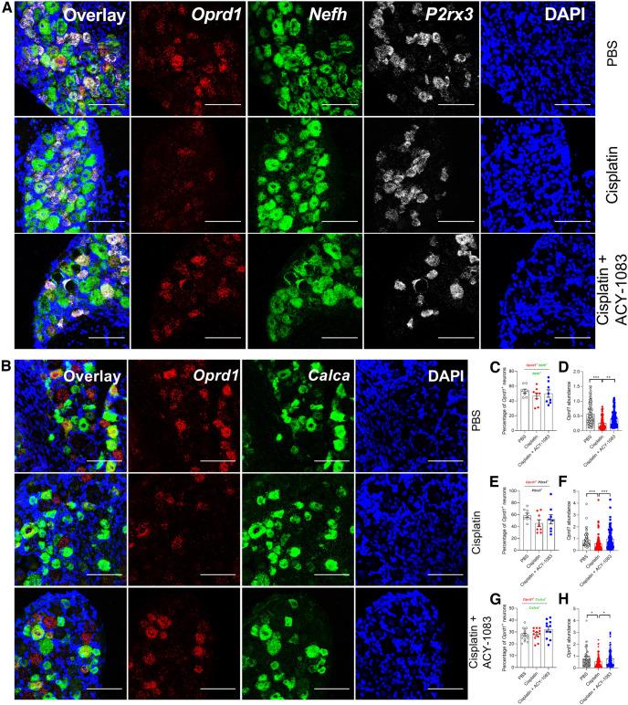
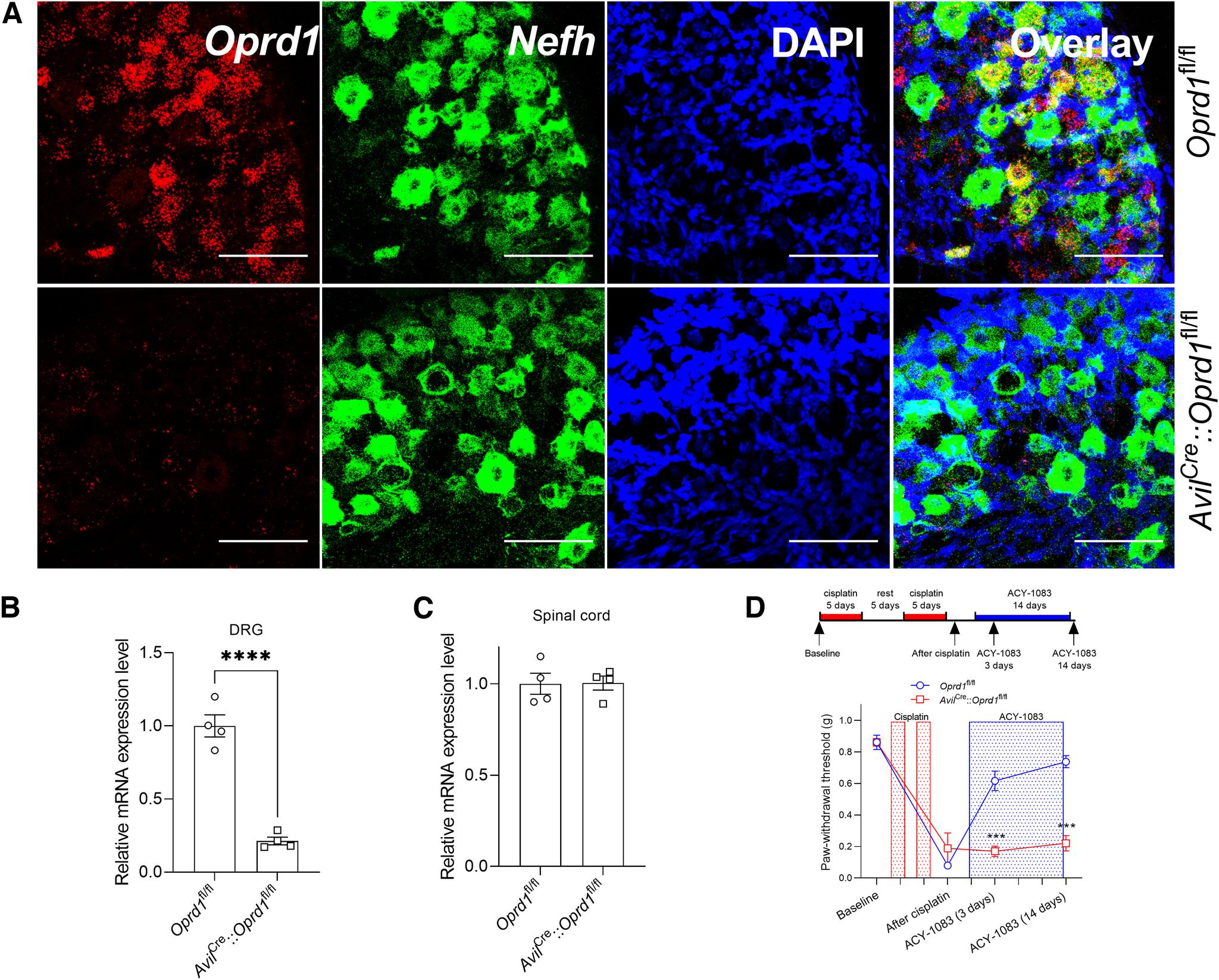
Peripheral neuropathic pain induced by the chemotherapeutic cisplatin can persist for months to years after treatment. Histone deacetylase 6 (HDAC6) inhibitors have therapeutic potential for cisplatin-induced neuropathic pain since they persistently reverse mechanical hypersensitivity and spontaneous pain in rodent models. Here, we investigated the mechanisms underlying reversal of mechanical hypersensitivity in male and female mice by a 2 week treatment with an HDAC6 inhibitor, administered 3 d after the last dose of cisplatin. Mechanical hypersensitivity in animals of both sexes treated with the HDAC6 inhibitor was temporarily reinstated by a single injection of the neutral opioid receptor antagonist 6β-naltrexol or the peripherally restricted opioid receptor antagonist naloxone methiodide. These results suggest that tonic peripheral opioid ligand-receptor signaling mediates reversal of cisplatin-induced mechanical hypersensitivity after treatment with an HDAC6 inhibitor. Pointing to a specific role for δ opioid receptors (DORs), expression was decreased in DRG neurons following cisplatin administration, but normalized after treatment with an HDAC6 inhibitor. Mechanical hypersensitivity was temporarily reinstated in both sexes by a single injection of the DOR antagonist naltrindole. Consistently, HDAC6 inhibition failed to reverse cisplatin-induced hypersensitivity when DORs were genetically deleted from advillin neurons. Mechanical hypersensitivity was also temporarily reinstated in both sexes by a single injection of a neutralizing antibody against the DOR ligand met-enkephalin. In conclusion, we reveal that treatment with an HDAC6 inhibitor induces tonic enkephalin-DOR signaling in peripheral sensory neurons to suppress mechanical hypersensitivity. Over one-fourth of cancer survivors suffer from intractable painful chemotherapy-induced peripheral neuropathy (CIPN), which can last for months to years after treatment ends. HDAC6 inhibition is a novel strategy to reverse CIPN without negatively interfering with tumor growth, but the mechanisms responsible for persistent reversal are not well understood. We built on evidence that the endogenous opioid system contributes to the spontaneous, apparent resolution of pain caused by nerve damage or inflammation, referred to as latent sensitization. We show that blocking the δ opioid receptor or its ligand enkephalin unmasks CIPN in mice treated with an HDAC6 inhibitor (latent sensitization). Our work provides insight into the mechanisms by which treatment with an HDAC6 inhibitor apparently reverses CIPN.

摘要

顺铂引起的周围神经性疼痛在治疗后可持续数月至数年。组蛋白去乙酰化酶 6(HDAC6)抑制剂对顺铂诱导的神经性疼痛具有治疗潜力,因为它们在啮齿动物模型中持续逆转机械性超敏反应和自发性疼痛。在这里,我们研究了在雄性和雌性小鼠中,用 HDAC6 抑制剂治疗 2 周后,在顺铂最后一次给药后 3 天,其逆转机械性超敏反应的机制。用中性阿片受体拮抗剂 6β-naltrexol 或外周受限阿片受体拮抗剂 naloxone methiodide 单次注射,暂时恢复了接受 HDAC6 抑制剂治疗的动物的机械性超敏反应。这些结果表明,紧张的外周阿片配体-受体信号介导了用 HDAC6 抑制剂治疗后顺铂诱导的机械性超敏反应的逆转。表明 δ 阿片受体(DOR)的特定作用,在给予顺铂后,DRG 神经元中的表达减少,但在用 HDAC6 抑制剂治疗后恢复正常。在两性中,用 DOR 拮抗剂 naltrindole 单次注射暂时恢复了机械性超敏反应。一致地,当 DOR 从 advillin 神经元中遗传缺失时,HDAC6 抑制未能逆转顺铂诱导的敏感性。在两性中,用中和 DOR 配体 met-enkephalin 的抗体单次注射也暂时恢复了机械性超敏反应。总之,我们揭示了用 HDAC6 抑制剂治疗会诱导外周感觉神经元中的紧张型内啡肽-DOR 信号,以抑制机械性超敏反应。超过四分之一的癌症幸存者患有难治性疼痛性化疗诱导的周围神经病(CIPN),这种疾病在治疗结束后可持续数月至数年。HDAC6 抑制是一种逆转 CIPN 的新策略,而不会对肿瘤生长产生负面影响,但对负责持续逆转的机制了解甚少。我们基于这样的证据,即内源性阿片系统有助于由神经损伤或炎症引起的自发性、明显缓解的疼痛,称为潜伏致敏。我们表明,在接受 HDAC6 抑制剂治疗的小鼠中,阻断 δ 阿片受体或其配体内啡肽会揭示 CIPN(潜伏致敏)。我们的工作为理解用 HDAC6 抑制剂治疗明显逆转 CIPN 的机制提供了线索。

https://cdn.ncbi.nlm.nih.gov/pmc/blobs/9abf/9617617/4311ed52d22c/SN-JNSJ220624F001.jpg

文献AI研究员

20分钟写一篇综述,助力文献阅读效率提升50倍。

立即体验

用中文搜PubMed

大模型驱动的PubMed中文搜索引擎

马上搜索

文档翻译

学术文献翻译模型,支持多种主流文档格式。

立即体验