Suppr超能文献

E2F1/CKS2/PTEN 信号轴调控小儿视网膜母细胞瘤的恶性表型。

E2F1/CKS2/PTEN signaling axis regulates malignant phenotypes in pediatric retinoblastoma.

机构信息

Eye Institute, Eye & ENT Hospital, Shanghai Medical College, Fudan University, Shanghai, China.

NHC Key Laboratory of Myopia (Fudan University), Key Laboratory of Myopia, Chinese Academy of Medical Sciences, and Shanghai Key Laboratory of Visual Impairment and Restoration (Fudan University), Shanghai, China.

出版信息

Cell Death Dis. 2022 Sep 12;13(9):784. doi: 10.1038/s41419-022-05222-9.

Abstract

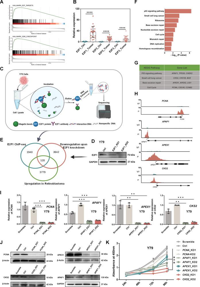
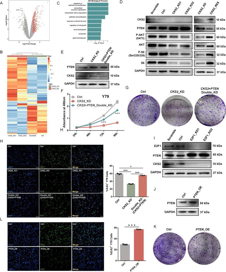
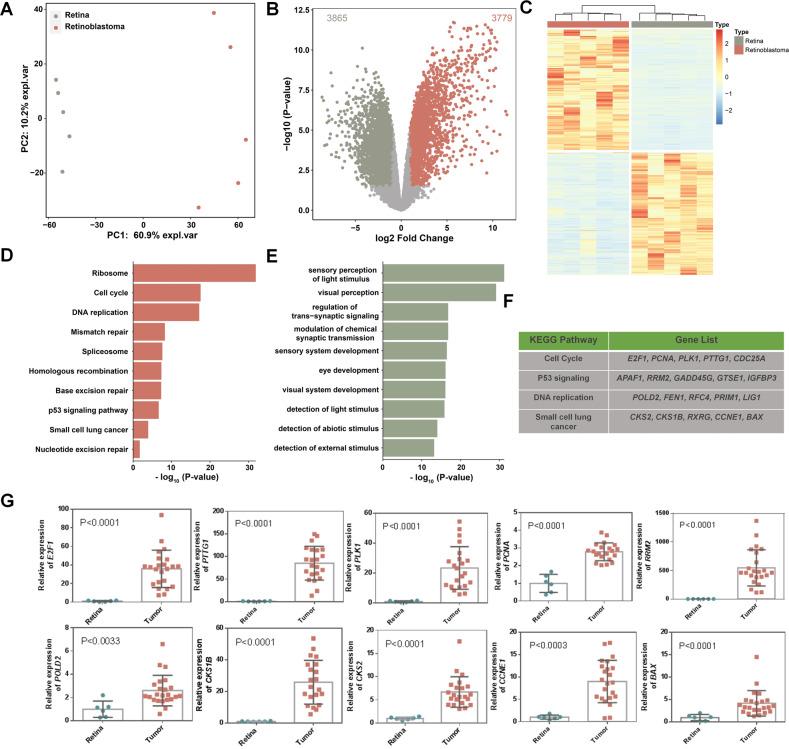
Retinoblastoma (RB) is the most common pediatric intraocular malignancy and is a serious vision- and life-threatening disease. The biallelic mutation of the retinoblastoma gene RB1 is the initial event in the malignant transformation of RB, but the exact molecular mechanism is still unclear. E2F transcription factors can be activated by RB1 loss of function and lead to uncontrolled cell division. Among E2F family numbers, E2F1 has higher expression abundance than E2F2 and E2F3 in RB clinical samples. By integrating E2F1 ChIP-seq data, RNA-seq profiling from RB samples and RNA-seq profiling upon E2F1 knockdown, together with pathway analysis, literature searching and experimental validation, we identified Cyclin-dependent kinases regulatory subunit 2 (CKS2) as a novel regulator in regulating tumor-associated phenotypes in RB. CKS2 exhibited aberrantly higher expression in RB. Depletion of CKS2 in Y79 retinoblastoma cell line led to reduced cell proliferation, delayed DNA replication and decreased clonogenic growth. Downregulation of CKS2 also slowed tumor xenograft growth in nude mice. Importantly, reversed expression of CKS2 rescued cancer-associated phenotypes. Mechanistically, transcription factor E2F1 enhanced CKS2 expression through binding to its promoter and CKS2 regulated the cancer-associated PI3K-AKT pathway. This study discovered E2F1/CKS2/PTEN signaling axis regulates malignant phenotypes in pediatric retinoblastoma, and CKS2 may serve as a potential therapeutic target for this disease.

摘要

视网膜母细胞瘤(RB)是最常见的小儿眼内恶性肿瘤,是一种严重威胁视力和生命的疾病。RB1 基因的双等位基因突变是 RB 恶性转化的初始事件,但确切的分子机制尚不清楚。E2F 转录因子可被 RB1 功能丧失激活,导致细胞分裂失控。在 E2F 家族中,E2F1 在 RB 临床样本中的表达丰度高于 E2F2 和 E2F3。通过整合 E2F1 ChIP-seq 数据、RB 样本的 RNA-seq 分析以及 E2F1 敲低后的 RNA-seq 分析,结合通路分析、文献检索和实验验证,我们鉴定出细胞周期蛋白依赖性激酶调节亚基 2(CKS2)是 RB 中调节肿瘤相关表型的新型调节因子。CKS2 在 RB 中表达异常升高。在 Y79 视网膜母细胞瘤细胞系中敲低 CKS2 导致细胞增殖减少、DNA 复制延迟和集落形成能力降低。CKS2 的下调也减缓了裸鼠肿瘤异种移植物的生长。重要的是,CKS2 的逆转表达挽救了与癌症相关的表型。在机制上,转录因子 E2F1 通过结合其启动子增强 CKS2 的表达,CKS2 调节与癌症相关的 PI3K-AKT 通路。本研究发现 E2F1/CKS2/PTEN 信号轴调节小儿视网膜母细胞瘤的恶性表型,CKS2 可能成为该疾病的潜在治疗靶点。

https://cdn.ncbi.nlm.nih.gov/pmc/blobs/cc7b/9468144/c573f7c26c84/41419_2022_5222_Fig1_HTML.jpg

文献AI研究员

20分钟写一篇综述,助力文献阅读效率提升50倍。

立即体验

用中文搜PubMed

大模型驱动的PubMed中文搜索引擎

马上搜索

文档翻译

学术文献翻译模型,支持多种主流文档格式。

立即体验