Suppr超能文献

TRAF6、TRAF2/c-IAP1 和 LUBAC 对 ADP-己糖/ALPK1 信号网络的协调控制。

Co-ordinated control of the ADP-heptose/ALPK1 signalling network by the E3 ligases TRAF6, TRAF2/c-IAP1 and LUBAC.

机构信息

MRC Protein Phosphorylation and Ubiquitylation Unit, School of Life Sciences, University of Dundee, DD1 5EH Scotland, U.K.

出版信息

Biochem J. 2022 Oct 28;479(20):2195-2216. doi: 10.1042/BCJ20220401.

Abstract

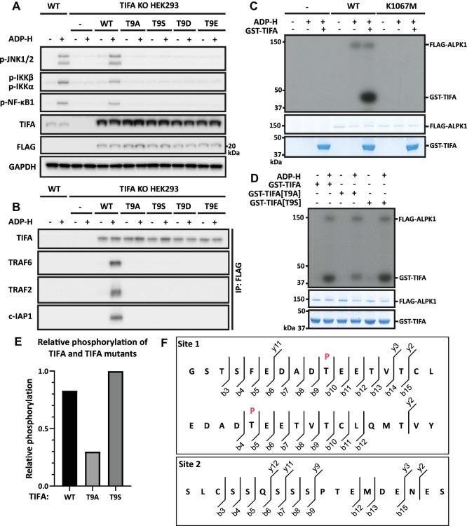
ADP-heptose activates the protein kinase ALPK1 triggering TIFA phosphorylation at Thr9, the recruitment of TRAF6 and the subsequent production of inflammatory mediators. Here, we demonstrate that ADP-heptose also stimulates the formation of Lys63- and Met1-linked ubiquitin chains to activate the TAK1 and canonical IKK complexes, respectively. We further show that the E3 ligases TRAF6 and c-IAP1 operate redundantly to generate the Lys63-linked ubiquitin chains required for pathway activation, which we demonstrate are attached to TRAF6, TRAF2 and c-IAP1, and that c-IAP1 is recruited to TIFA by TRAF2. ADP-heptose also induces activation of the kinase TBK1 by a TAK1-independent mechanism, which require TRAF2 and TRAF6. We establish that ALPK1 phosphorylates TIFA directly at Thr177 as well as Thr9 in vitro. Thr177 is located within the TRAF6-binding motif and its mutation to Asp prevents TRAF6 but not TRAF2 binding, indicating a role in restricting ADP-heptose signalling. We conclude that ADP-heptose signalling is controlled by the combined actions of TRAF2/c-IAP1 and TRAF6.

摘要

ADP-己糖激活蛋白激酶 ALPK1,引发 TIFA 在 Thr9 位点发生磷酸化,募集 TRAF6,进而产生炎症介质。在这里,我们证明 ADP-己糖还刺激 Lys63-和 Met1 连接的泛素链的形成,分别激活 TAK1 和经典 IKK 复合物。我们进一步表明,E3 连接酶 TRAF6 和 c-IAP1 冗余地产生激活途径所需的 Lys63 连接的泛素链,我们证明这些泛素链连接到 TRAF6、TRAF2 和 c-IAP1,并且 c-IAP1 被 TRAF2 募集到 TIFA。ADP-己糖还通过一种 TAK1 非依赖性机制诱导激酶 TBK1 的激活,该机制需要 TRAF2 和 TRAF6。我们确定 ALPK1 在体外直接在 Thr177 和 Thr9 位点磷酸化 TIFA。Thr177 位于 TRAF6 结合基序内,其突变为 Asp 可阻止 TRAF6 但不阻止 TRAF2 结合,表明其在限制 ADP-己糖信号转导中起作用。我们得出结论,ADP-己糖信号转导受 TRAF2/c-IAP1 和 TRAF6 的联合作用控制。

https://cdn.ncbi.nlm.nih.gov/pmc/blobs/42bd/9704527/b36e4877a0b1/BCJ-479-2195-g0001.jpg

文献AI研究员

20分钟写一篇综述,助力文献阅读效率提升50倍。

立即体验

用中文搜PubMed

大模型驱动的PubMed中文搜索引擎

马上搜索

文档翻译

学术文献翻译模型,支持多种主流文档格式。

立即体验