Suppr超能文献

纹状体易损性的基础是亨廷顿病中锰导入的 XK 循环受损。

Impaired XK recycling for importing manganese underlies striatal vulnerability in Huntington's disease.

机构信息

School of Pharmacy, Shanghai Jiao Tong University, Shanghai, China.

Department of Neurology, Massachusetts General Hospital and Harvard Medical School, Charlestown, MA.

出版信息

J Cell Biol. 2022 Oct 3;221(10). doi: 10.1083/jcb.202112073. Epub 2022 Sep 13.

Abstract

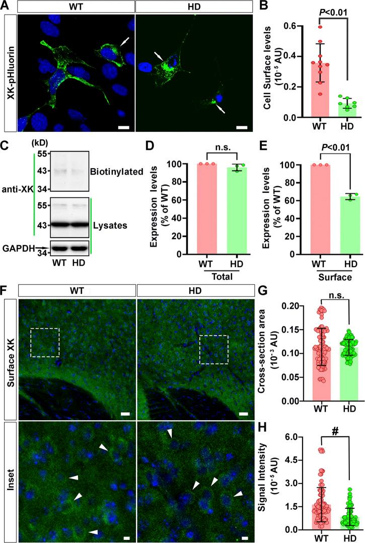
Mutant huntingtin, which causes Huntington's disease (HD), is ubiquitously expressed but induces preferential loss of striatal neurons by unclear mechanisms. Rab11 dysfunction mediates homeostatic disturbance of HD neurons. Here, we report that Rab11 dysfunction also underscores the striatal vulnerability in HD. We profiled the proteome of Rab11-positive endosomes of HD-vulnerable striatal cells to look for protein(s) linking Rab11 dysfunction to striatal vulnerability in HD and found XK, which triggers the selective death of striatal neurons in McLeod syndrome. XK was trafficked together with Rab11 and was diminished on the surface of immortalized HD striatal cells and striatal neurons in HD mouse brains. We found that XK participated in transporting manganese, an essential trace metal depleted in HD brains. Introducing dominantly active Rab11 into HD striatal cells improved XK dynamics and increased manganese accumulation in an XK-dependent manner. Our study suggests that impaired Rab11-based recycling of XK onto cell surfaces for importing manganese is a driver of striatal dysfunction in Huntington's disease.

摘要

突变亨廷顿蛋白导致亨廷顿病(HD),广泛表达,但通过不清楚的机制引起纹状体神经元的优先丧失。Rab11 功能障碍介导 HD 神经元的体内平衡紊乱。在这里,我们报告 Rab11 功能障碍也强调了 HD 中的纹状体易损性。我们对 HD 易损性纹状体细胞的 Rab11 阳性内体的蛋白质组进行了分析,以寻找将 Rab11 功能障碍与 HD 中的纹状体易损性联系起来的蛋白质,发现 XK,它触发 McLeod 综合征中纹状体神经元的选择性死亡。XK 与 Rab11 一起运输,并在永生化 HD 纹状体细胞和 HD 小鼠大脑中的纹状体神经元表面减少。我们发现 XK 参与了锰的运输,锰是 HD 大脑中耗尽的必需痕量金属。将显性活性 Rab11 引入 HD 纹状体细胞以 XK 依赖性方式改善了 XK 动力学并增加了锰的积累。我们的研究表明,Rab11 基 XK 表面再循环受损,用于导入锰,是亨廷顿病纹状体功能障碍的驱动因素。

https://cdn.ncbi.nlm.nih.gov/pmc/blobs/2b79/9475296/93f798ec42a8/JCB_202112073_Fig1.jpg

文献AI研究员

20分钟写一篇综述,助力文献阅读效率提升50倍。

立即体验

用中文搜PubMed

大模型驱动的PubMed中文搜索引擎

马上搜索

文档翻译

学术文献翻译模型,支持多种主流文档格式。

立即体验