Suppr超能文献

计算探索植物化学 Fortunellin 的双重作用:抗 SARS-CoV-2 的抗病毒活性和对宿主的免疫调节能力。

Computational exploration of the dual role of the phytochemical fortunellin: Antiviral activities against SARS-CoV-2 and immunomodulatory abilities against the host.

机构信息

Bioinformatics, MMV, Institute of Science, Banaras Hindu University, India.

Institute of Diabetes and Obesity, Helmholtz Zentrum München, Neuherberg, Germany.

出版信息

Comput Biol Med. 2022 Oct;149:106049. doi: 10.1016/j.compbiomed.2022.106049. Epub 2022 Sep 8.

Abstract

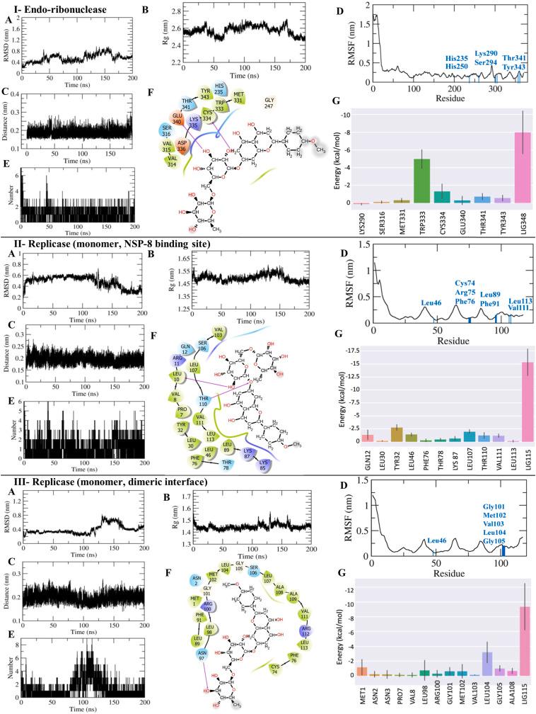
Severe acute respiratory syndrome coronavirus-2 (SARS-CoV-2) infections generate approximately one million virions per day, and the majority of available antivirals are ineffective against it due to the virus's inherent genetic mutability. This necessitates the investigation of concurrent inhibition of multiple SARS-CoV-2 targets. We show that fortunellin (acacetin 7-O-neohesperidoside), a phytochemical, is a promising candidate for preventing and treating coronavirus disease (COVID-19) by targeting multiple key viral target proteins. Fortunellin supports protective immunity while inhibiting pro-inflammatory cytokines and apoptosis pathways and protecting against tissue damage. Fortunellin is a phytochemical found in Gojihwadi kwath, an Indian traditional Ayurvedic formulation with an antiviral activity that is effective in COVID-19 patients. The mechanistic action of its antiviral activity, however, is unknown. The current study comprehensively evaluates the potential therapeutic mechanisms of fortunellin in preventing and treating COVID-19. We have used molecular docking, molecular dynamics simulations, free-energy calculations, host target mining of fortunellin, gene ontology enrichment, pathway analyses, and protein-protein interaction analysis. We discovered that fortunellin reliably binds to key targets that are necessary for viral replication, growth, invasion, and infectivity including Nucleocapsid (N-CTD) (-54.62 kcal/mol), Replicase-monomer at NSP-8 binding site (-34.48 kcal/mol), Replicase-dimer interface (-31.29 kcal/mol), Helicase (-30.02 kcal/mol), Papain-like-protease (-28.12 kcal/mol), 2'-O-methyltransferase (-23.17 kcal/mol), Main-protease (-21.63 kcal/mol), Replicase-monomer at dimer interface (-22.04 kcal/mol), RNA-dependent-RNA-polymerase (-19.98 kcal/mol), Nucleocapsid-NTD (-16.92 kcal/mol), and Endoribonuclease (-16.81 kcal/mol). Furthermore, we identify and evaluate the potential human targets of fortunellin and its effect on the SARS-CoV-2 infected tissues, including normal-human-bronchial-epithelium (NHBE) and lung cells and organoids such as pancreatic, colon, liver, and cornea using a network pharmacology approach. Thus, our findings indicate that fortunellin has a dual role; multi-target antiviral activities against SARS-CoV-2 and immunomodulatory capabilities against the host.

摘要

严重急性呼吸系统综合征冠状病毒 2(SARS-CoV-2)感染每天产生约 100 万个病毒粒子,而由于病毒固有的遗传变异性,大多数可用的抗病毒药物对其无效。这就需要研究同时抑制多个 SARS-CoV-2 靶标。我们表明,黄烷酮(芹黄素 7-O-新橙皮糖苷)是一种植物化学物质,通过靶向多个关键病毒靶标蛋白,是预防和治疗冠状病毒病(COVID-19)的有前途的候选药物。黄烷酮支持保护性免疫,同时抑制促炎细胞因子和细胞凋亡途径,并防止组织损伤。黄烷酮是一种植物化学物质,存在于 Gojihwadi kwath 中,这是一种印度传统阿育吠陀配方,具有抗病毒活性,对 COVID-19 患者有效。然而,其抗病毒活性的机制作用尚不清楚。本研究全面评估了黄烷酮在预防和治疗 COVID-19 中的潜在治疗机制。我们使用分子对接、分子动力学模拟、自由能计算、黄烷酮的宿主靶标挖掘、基因本体富集分析、途径分析和蛋白质-蛋白质相互作用分析。我们发现,黄烷酮可靠地结合到病毒复制、生长、入侵和感染所必需的关键靶标上,包括核衣壳(N-CTD)(-54.62 kcal/mol)、复制酶单体在 NSP-8 结合位点(-34.48 kcal/mol)、复制酶二聚体界面(-31.29 kcal/mol)、解旋酶(-30.02 kcal/mol)、木瓜蛋白酶样蛋白酶(-28.12 kcal/mol)、2'-O-甲基转移酶(-23.17 kcal/mol)、主蛋白酶(-21.63 kcal/mol)、复制酶单体在二聚体界面(-22.04 kcal/mol)、RNA 依赖性 RNA 聚合酶(-19.98 kcal/mol)、核衣壳-NTD(-16.92 kcal/mol)和内切核酸酶(-16.81 kcal/mol)。此外,我们使用网络药理学方法鉴定和评估黄烷酮及其对 SARS-CoV-2 感染组织的潜在人类靶标,包括正常人类支气管上皮细胞(NHBE)和肺细胞以及胰腺、结肠、肝脏和角膜等器官样细胞。因此,我们的研究结果表明,黄烷酮具有双重作用;对 SARS-CoV-2 具有多靶抗病毒活性和对宿主的免疫调节能力。

https://cdn.ncbi.nlm.nih.gov/pmc/blobs/f35a/9452420/431f9f3f0475/ga1_lrg.jpg

文献AI研究员

20分钟写一篇综述,助力文献阅读效率提升50倍。

立即体验

用中文搜PubMed

大模型驱动的PubMed中文搜索引擎

马上搜索

文档翻译

学术文献翻译模型,支持多种主流文档格式。

立即体验