Suppr超能文献

泛癌症分析表明双特异性酪氨酸(Y)磷酸化调节激酶 2(DYRK2)在人类肿瘤中的致癌作用。

A pan-cancer analysis of the oncogenic role of dual-specificity tyrosine (Y)-phosphorylation- regulated kinase 2 (DYRK2) in human tumors.

机构信息

Cancer Research Center Nantong, Affiliated Tumor Hospital of Nantong University, 30 Tongyang North Road, Nantong, 226361, China.

Department of Computer Science and Engineering, Tandon School of Engineering, New York University, Brooklyn, NY 11201, US.

出版信息

Sci Rep. 2022 Sep 14;12(1):15419. doi: 10.1038/s41598-022-19087-7.

Abstract

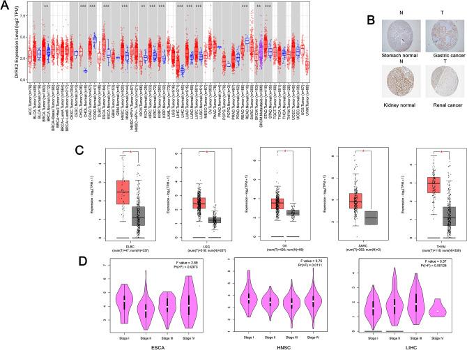
Although there have been studies correlating DYRK2 with a number of human cancers, there has been no pan-cancer analysis. Therefore, through the TCGA database, we conducted a related study on the expression of DYRK2 in cancers.The expression of DYRK2 is obviously increased in some cancers, while the opposite is true in others, and there is a clear association between its expression and the prognosis of cancer patients.The mutation of DYRK2 is also significantly correlated with patients' prognosis in certain human tumors. In addition, phosphorylation and methylation levels of DYRK2 are different between tumor tissues and adjacent normal tissues in various tumors. In the tumour microenvironment, the expression of DYRK2 correlates with cancer-associated fibroblast infiltration, such as BLCA or HNSC. In order to fully understand the role of DYRK2 in different tumors, we conducted a pan-cancer analysis.

摘要

虽然已有研究表明 DYRK2 与多种人类癌症相关,但尚无泛癌症分析。因此,我们通过 TCGA 数据库对 DYRK2 在癌症中的表达进行了相关研究。DYRK2 的表达在一些癌症中明显增加,而在另一些癌症中则相反,其表达与癌症患者的预后有明显的相关性。在某些人类肿瘤中,DYRK2 的突变也与患者的预后显著相关。此外,在不同的肿瘤中,DYRK2 的磷酸化和甲基化水平在肿瘤组织和相邻正常组织之间存在差异。在肿瘤微环境中,DYRK2 的表达与癌症相关成纤维细胞浸润相关,如 BLCA 或 HNSC。为了充分了解 DYRK2 在不同肿瘤中的作用,我们进行了泛癌症分析。

https://cdn.ncbi.nlm.nih.gov/pmc/blobs/c5a7/9474874/62cd39de3cb8/41598_2022_19087_Fig1_HTML.jpg

文献AI研究员

20分钟写一篇综述,助力文献阅读效率提升50倍。

立即体验

用中文搜PubMed

大模型驱动的PubMed中文搜索引擎

马上搜索

文档翻译

学术文献翻译模型,支持多种主流文档格式。

立即体验