Suppr超能文献

阿达格拉西布,一种 KRAS G12C 抑制剂,在体外和体内逆转了 ABCB1 介导的多药耐药。

Adagrasib, a KRAS G12C inhibitor, reverses the multidrug resistance mediated by ABCB1 in vitro and in vivo.

机构信息

School of Medicine, South China University of Technology, Guangzhou, 510006, Guangdong Province, China.

Collaborative Innovation Center for Cancer Medicine; State Key Laboratory of Oncology in South China, Guangdong Esophageal Cancer Institute; Sun Yat-Sen University Cancer Center, Guangzhou, 510060, China.

出版信息

Cell Commun Signal. 2022 Sep 14;20(1):142. doi: 10.1186/s12964-022-00955-8.

Abstract

BACKGROUND

Multidrug resistance (MDR) is a complex phenomenon that frequently leads to chemotherapy failure during cancer treatment. The overexpression of ATP-binding cassette (ABC) transporters represents the major mechanism contributing to MDR. To date, no effective MDR modulator has been applied in clinic. Adagrasib (MRTX849), a specific inhibitor targeting KRAS G12C mutant, is currently under investigation in clinical trials for the treatment of non-small cell lung cancer (NSCLC). This study focused on investigating the circumvention of MDR by MRTX849.

METHODS

The cytotoxicity and MDR reversal effect of MRTX849 were assessed by MTT assay. Drug accumulation and drug efflux were evaluated by flow cytometry. The MDR reversal by MRTX849 in vivo was investigated in two ABCB1-overexpressing tumor xenograft models in nude mice. The interaction between MRTX849 and ABCB1 substrate binding sites was studied by the [I]-IAAP-photoaffinity labeling assay. The vanadate-sensitive ATPase assay was performed to identify whether MRTX849 would change ABCB1 ATPase activity. The effect of MRTX849 on expression of ABCB1 and PI3K/AKT signaling molecules was examined by flow cytometry, Western blot and Quantitative Real-time PCR analyses.

RESULTS

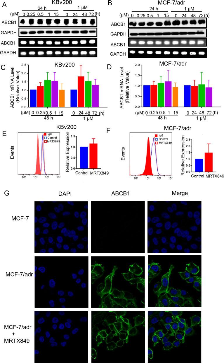
MRTX849 was shown to enhance the anticancer efficacy of ABCB1 substrate drugs in the transporter-overexpressing cells both in vitro and in vivo. The MDR reversal effect was specific against ABCB1 because no similar effect was observed in the parental sensitive cells or in ABCG2-mediated MDR cells. Mechanistically, MRTX849 increased the cellular accumulation of ABCB1 substrates including doxorubicin (Dox) and rhodamine 123 (Rho123) in ABCB1-overexpressing MDR cells by suppressing ABCB1 efflux activity. Additionally, MRTX849 stimulated ABCB1 ATPase activity and competed with []-IAAP for photolabeling of ABCB1 in a concentration-dependent manner. However, MRTX849 did not alter ABCB1 expression or phosphorylation of AKT/ERK at the effective MDR reversal drug concentrations.

CONCLUSIONS

In summary, MRTX849 was found to overcome ABCB1-mediated MDR both in vitro and in vivo by specifically attenuating ABCB1 efflux activity in drug-resistant cancer cells. Further studies are warranted to translate the combination of MRTX849 and conventional chemotherapy to clinical application for circumvention of MDR. Video Abstract.

摘要

背景

多药耐药(MDR)是一种复杂的现象,在癌症治疗过程中经常导致化疗失败。ATP 结合盒(ABC)转运蛋白的过度表达是导致 MDR 的主要机制。迄今为止,尚无有效的 MDR 调节剂在临床上应用。Adagrasib(MRTX849)是一种针对 KRAS G12C 突变的特异性抑制剂,目前正在临床试验中用于治疗非小细胞肺癌(NSCLC)。本研究旨在探讨 MRTX849 对 MDR 的规避作用。

方法

通过 MTT 法评估 MRTX849 的细胞毒性和 MDR 逆转作用。通过流式细胞术评估药物蓄积和药物外排。通过在裸鼠中两种 ABCB1 过表达肿瘤异种移植模型中研究 MRTX849 的体内 MDR 逆转作用。通过 [I]-IAAP-光亲和标记测定研究 MRTX849 与 ABCB1 底物结合位点的相互作用。通过钒酸盐敏感的 ATP 酶测定确定 MRTX849 是否会改变 ABCB1 的 ATP 酶活性。通过流式细胞术、Western blot 和定量实时 PCR 分析研究 MRTX849 对 ABCB1 和 PI3K/AKT 信号分子表达的影响。

结果

MRTX849 显示在体外和体内均增强了 ABCB1 底物药物在转运蛋白过表达细胞中的抗癌疗效。MDR 逆转作用是针对 ABCB1 的,因为在亲本敏感细胞或 ABCG2 介导的 MDR 细胞中未观察到类似作用。机制上,MRTX849 通过抑制 ABCB1 外排活性增加了 ABCB1 底物(包括阿霉素(Dox)和罗丹明 123(Rho123))在 ABCB1 过表达 MDR 细胞中的细胞内蓄积。此外,MRTX849 以浓度依赖性方式刺激 ABCB1 ATP 酶活性并与 []-IAAP 竞争用于 ABCB1 的光标记。然而,在有效的 MDR 逆转药物浓度下,MRTX849 不会改变 ABCB1 的表达或 AKT/ERK 的磷酸化。

结论

总之,MRTX849 通过特异性抑制耐药癌细胞中的 ABCB1 外排活性,在体外和体内均发现可克服 ABCB1 介导的 MDR。有必要进一步研究将 MRTX849 与常规化疗相结合应用于临床,以克服 MDR。

https://cdn.ncbi.nlm.nih.gov/pmc/blobs/a6de/9472360/6f047a3ee3bb/12964_2022_955_Fig1_HTML.jpg

文献AI研究员

20分钟写一篇综述,助力文献阅读效率提升50倍。

立即体验

用中文搜PubMed

大模型驱动的PubMed中文搜索引擎

马上搜索

文档翻译

学术文献翻译模型,支持多种主流文档格式。

立即体验