Suppr超能文献

氟西汀通过限制GR-TXNIP-GLUT1通路增加皮质酮诱导的抑郁症中的星形胶质细胞葡萄糖摄取和糖酵解。

Fluoxetine increases astrocytic glucose uptake and glycolysis in corticosterone-induced depression through restricting GR-TXNIP-GLUT1 Pathway.

作者信息

Pan Shu-Man, Zhou Yi-Fan, Zuo Na, Jiao Rui-Qing, Kong Ling-Dong, Pan Ying

机构信息

State Key Laboratory of Pharmaceutical Biotechnology, School of Life Sciences, Nanjing University, Nanjing, Jiangsu, China.

State Key Laboratory of Natural Medicines, China Pharmaceutical University, Nanjing, Jiangsu, China.

出版信息

Front Pharmacol. 2022 Aug 29;13:872375. doi: 10.3389/fphar.2022.872375. eCollection 2022.

Abstract

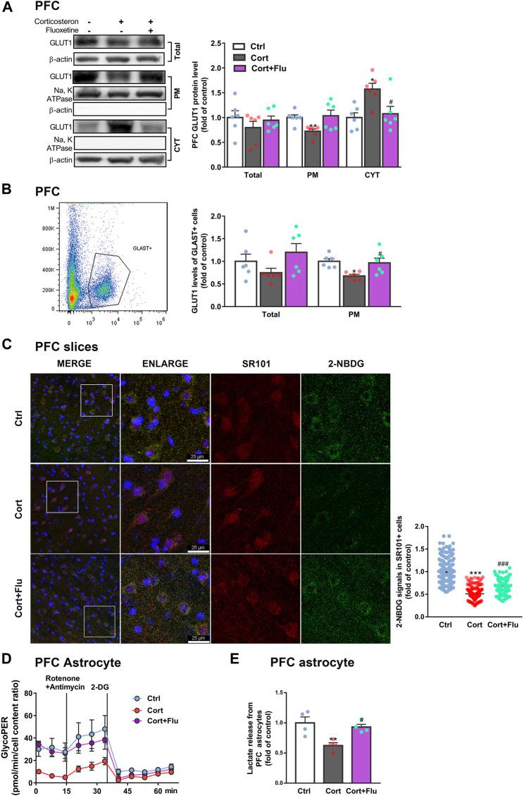
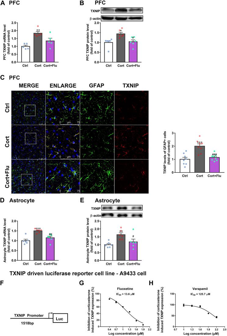
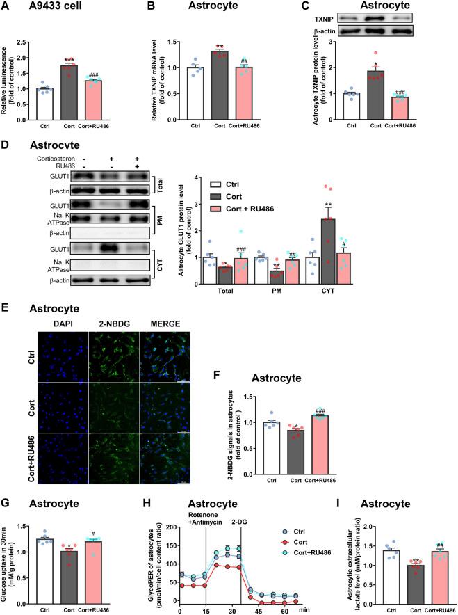
Antidepressant fluoxetine can affect cerebral glucose metabolism in clinic, but the underlying molecular mechanism remains poorly understood. Here, we examined the effect of fluoxetine on brain regional glucose metabolism in a rat model of depression induced by repeated corticosterone injection, and explored the molecular mechanism. Fluoxetine was found to recover the decrease of F-fluorodeoxyglucose (F-FDG) signal in prefrontal cortex (PFC), and increased 2-[-(7-Nitrobenz-2-oxa-1,3-diazol-4-yl) amino]-2-deoxy-D-glucose (2-NBDG, a fluorescent glucose analog) uptake in an astrocyte-specific manner in cultured PFC slices from corticosterone-induced depressive rats, which were consistent with its improvement of animal depressive behaviors. Furthermore, fluoxetine restricted nuclear translocation of glucocorticoid receptor (GR) to suppress the transcription of (). Subsequently, it promoted glucose transporter 1 (GLUT1)-mediated glucose uptake and glycolysis of PFC astrocytes through suppressing TXNIP expression under corticosterone-induced depressive state. More importantly, fluoxetine could improve glucose metabolism of corticosterone-stimulated astrocytes via TXNIP-GLUT1 pathway. These results demonstrated that fluoxetine increased astrocytic glucose uptake and glycolysis in corticosterone-induced depression via restricting GR-TXNIP-GLUT1 pathway. The modulation of astrocytic glucose metabolism by fluoxetine was suggested as a novel mechanism of its antidepressant action.

摘要

抗抑郁药氟西汀在临床上可影响脑葡萄糖代谢,但其潜在分子机制仍知之甚少。在此,我们研究了氟西汀对重复注射皮质酮诱导的抑郁症大鼠模型脑区葡萄糖代谢的影响,并探讨了其分子机制。结果发现,氟西汀可恢复前额叶皮质(PFC)中氟脱氧葡萄糖(F-FDG)信号的降低,并以星形胶质细胞特异性方式增加来自皮质酮诱导的抑郁大鼠的培养PFC切片中2-[-(7-硝基苯并-2-恶唑-1,3-二氮杂-4-基)氨基]-2-脱氧-D-葡萄糖(2-NBDG,一种荧光葡萄糖类似物)的摄取,这与其改善动物抑郁行为一致。此外,氟西汀限制糖皮质激素受体(GR)的核转位以抑制()的转录。随后,在皮质酮诱导的抑郁状态下,它通过抑制TXNIP表达促进葡萄糖转运蛋白1(GLUT1)介导的PFC星形胶质细胞的葡萄糖摄取和糖酵解。更重要的是,氟西汀可通过TXNIP-GLUT1途径改善皮质酮刺激的星形胶质细胞的葡萄糖代谢。这些结果表明,氟西汀通过限制GR-TXNIP-GLUT1途径增加皮质酮诱导的抑郁症中星形胶质细胞的葡萄糖摄取和糖酵解。氟西汀对星形胶质细胞葡萄糖代谢的调节被认为是其抗抑郁作用的一种新机制。

https://cdn.ncbi.nlm.nih.gov/pmc/blobs/1764/9465171/2b3af899a796/fphar-13-872375-g001.jpg

文献AI研究员

20分钟写一篇综述,助力文献阅读效率提升50倍。

立即体验

用中文搜PubMed

大模型驱动的PubMed中文搜索引擎

马上搜索

文档翻译

学术文献翻译模型,支持多种主流文档格式。

立即体验