Suppr超能文献

HSP90α 通过 TLR4 信号诱导黑色素瘤中的免疫抑制性髓系细胞。

HSP90α induces immunosuppressive myeloid cells in melanoma via TLR4 signaling.

机构信息

Skin Cancer Unit, German Cancer Research Center (DKFZ), Heidelberg, Germany.

Department of Dermatology, Venereology and Allergology, University Medical Centre, Ruprecht-Karl University of Heidelberg, Mannheim, Germany.

出版信息

J Immunother Cancer. 2022 Sep;10(9). doi: 10.1136/jitc-2022-005551.

Abstract

BACKGROUND

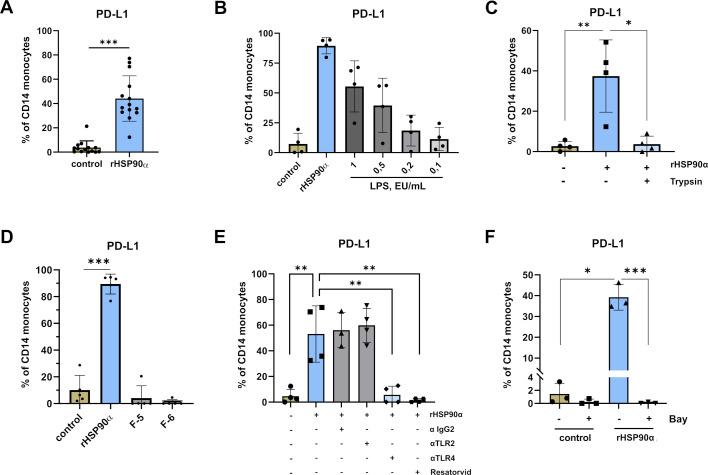
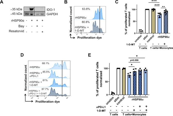
Tumor cells modulate host immunity by secreting extracellular vesicles (EV) and soluble factors. Their interactions with myeloid cells lead to the generation of myeloid-derived suppressor cells (MDSC), which inhibit the antitumor function of T and NK cells. We demonstrated previously that EV derived from mouse and human melanoma cells induced immunosuppressive activity via increased expression of programmed cell death ligand 1 (PD-L1) on myeloid cells that was dependent on the heat-shock protein 90α (HSP90α) in EV. Here, we investigated whether soluble HSP90α could convert monocytes into MDSC.

METHODS

CD14 monocytes were isolated from the peripheral blood of healthy donors, incubated with human recombinant HSP90α (rHSP90α) alone or in the presence of inhibitors of TLR4 signaling and analyzed by flow cytometry. Inhibition of T cell proliferation assay was applied to assess the immunosuppressive function of rHSP90α-treated monocytes. HSP90α levels were measured by ELISA in plasma of patients with advanced melanoma and correlated with clinical outcome.

RESULTS

We found that the incubation of monocytes with rHSP90α resulted in a strong upregulation of PD-L1 expression, whereas reactive oxygen species (ROS) and nitric oxide (NO) production as well as the expression of arginase-1, ectoenzymes CD39 and CD73 remained unchanged. The PD-L1 upregulation was blocked by anti-TLR4 antibodies and a nuclear factor-κB inhibitor. rHSP90α-treated monocytes displayed the downregulation of HLA-DR expression and acquired the resistance to apoptosis. Moreover, these monocytes were converted into MDSC as indicated by their capacity to inhibit T cell proliferation, which was mediated by TLR4 signaling as well as PD-L1 and indoleamine 2,3-dioxygenase (IDO) 1 expression. Higher levels of HSP90α in plasma of patients with melanoma correlated with augmented PD-L1 expression on circulating monocytic (M)-MDSC. Patients with melanoma with high levels of HSP90α displayed shorter progression-free survival (PFS) on the treatment with immune checkpoint inhibitors (ICIs).

CONCLUSION

Our findings demonstrated that soluble rHSP90α increased the resistance of normal human monocytes to apoptosis and converted them into immunosuppressive MDSC via TLR4 signaling that stimulated PD-L1 and IDO-1 expression. Furthermore, patients with melanoma with high concentrations of HSP90α displayed increased PD-L1 expression on M-MDSC and reduced PFS after ICI therapy, suggesting HSP90α as a promising therapeutic target for overcoming immunosuppression in melanoma.

摘要

背景

肿瘤细胞通过分泌细胞外囊泡(EV)和可溶性因子来调节宿主免疫。它们与髓样细胞的相互作用导致髓样来源的抑制性细胞(MDSC)的产生,从而抑制 T 和 NK 细胞的抗肿瘤功能。我们之前已经证明,源自小鼠和人类黑色素瘤细胞的 EV 通过增加髓样细胞上程序性细胞死亡配体 1(PD-L1)的表达来诱导免疫抑制活性,这种表达依赖于 EV 中的热休克蛋白 90α(HSP90α)。在这里,我们研究了可溶性 HSP90α 是否可以将单核细胞转化为 MDSC。

方法

从健康供体的外周血中分离出 CD14 单核细胞,用人重组 HSP90α(rHSP90α)单独孵育或在 TLR4 信号转导抑制剂存在的情况下孵育,并通过流式细胞术进行分析。应用 T 细胞增殖抑制试验评估 rHSP90α 处理的单核细胞的免疫抑制功能。通过酶联免疫吸附试验(ELISA)测量晚期黑色素瘤患者血浆中的 HSP90α 水平,并与临床结果相关联。

结果

我们发现,单核细胞与 rHSP90α 孵育会导致 PD-L1 表达的强烈上调,而活性氧(ROS)和一氧化氮(NO)的产生以及精氨酸酶-1、外切酶 CD39 和 CD73 的表达保持不变。PD-L1 的上调被抗 TLR4 抗体和核因子-κB 抑制剂阻断。rHSP90α 处理的单核细胞 HLA-DR 表达下调,并获得抗凋亡能力。此外,这些单核细胞被转化为 MDSC,这表明它们具有抑制 T 细胞增殖的能力,这是通过 TLR4 信号转导以及 PD-L1 和吲哚胺 2,3-双加氧酶(IDO)1 表达介导的。黑色素瘤患者血浆中 HSP90α 水平升高与循环单核细胞(M)-MDSC 上 PD-L1 表达增加相关。HSP90α 水平较高的黑色素瘤患者在接受免疫检查点抑制剂(ICI)治疗时,无进展生存期(PFS)较短。

结论

我们的研究结果表明,可溶性 rHSP90α 通过刺激 PD-L1 和 IDO-1 表达的 TLR4 信号转导增加正常人类单核细胞的抗凋亡能力,并将其转化为具有免疫抑制作用的 MDSC。此外,HSP90α 浓度较高的黑色素瘤患者 M-MDSC 上 PD-L1 表达增加,ICI 治疗后 PFS 降低,表明 HSP90α 是克服黑色素瘤中免疫抑制的有前途的治疗靶点。

https://cdn.ncbi.nlm.nih.gov/pmc/blobs/afd5/9486388/43a040236539/jitc-2022-005551f01.jpg

文献AI研究员

20分钟写一篇综述,助力文献阅读效率提升50倍。

立即体验

用中文搜PubMed

大模型驱动的PubMed中文搜索引擎

马上搜索

文档翻译

学术文献翻译模型,支持多种主流文档格式。

立即体验