Suppr超能文献

过表达肿瘤细胞中 5-脂氧合酶的敲除-对基因表达和细胞功能的影响。

Knock-out of 5-lipoxygenase in overexpressing tumor cells-consequences on gene expression and cellular function.

机构信息

Institute of Pharmaceutical Chemistry, Goethe University, Max-von-Laue-Straße 9, 60438, Frankfurt/Main, Germany.

Institute of Clinical Pharmacology, Pharmazentrum Frankfurt, ZAFES, Goethe University, Theodor-Stern-Kai 7, 60590, Frankfurt/Main, Germany.

出版信息

Cancer Gene Ther. 2023 Jan;30(1):108-123. doi: 10.1038/s41417-022-00531-9. Epub 2022 Sep 16.

Abstract

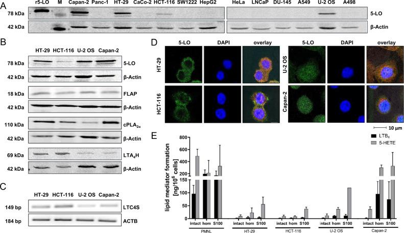
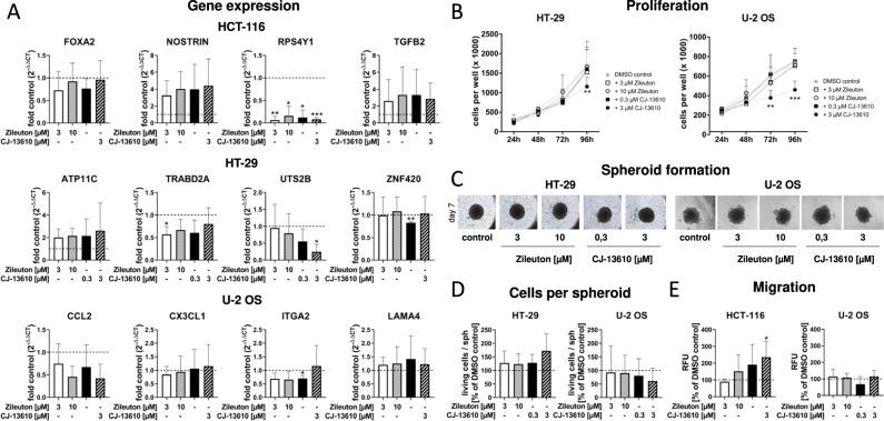
5-Lipoxygenase (5-LO), the central enzyme in the biosynthesis of leukotrienes, is frequently expressed in human solid malignancies even though the enzyme is not present in the corresponding healthy tissues. There is little knowledge on the consequences of this expression for the tumor cells regarding gene expression and cellular function. We established a knockout (KO) of 5-LO in different cancer cell lines (HCT-116, HT-29, U-2 OS) and studied the consequences on global gene expression using next generation sequencing. Furthermore, cell viability, proliferation, migration and multicellular tumor spheroid (MCTS) formation were studied in these cells. Our results show that 5-LO influences the gene expression and cancer cell function in a cell type-dependent manner. The enzyme affected genes involved in cell adhesion, extracellular matrix formation, G protein signaling and cytoskeleton organization. Furthermore, absence of 5-LO elevated TGFβ expression in HCT-116 cells while MCP-1, fractalkine and platelet-derived growth factor expression was attenuated in U-2 OS cells suggesting that tumor cell-derived 5-LO shapes the tumor microenvironment. In line with the gene expression data, KO of 5-LO had an impact on cell proliferation, motility and MCTS formation. Interestingly, pharmacological inhibition of 5-LO only partly mimicked the KO suggesting that also noncanonical functions are involved.

摘要

5-脂氧合酶(5-LO)是白三烯生物合成中的关键酶,即使在相应的健康组织中不存在,也经常在人类实体恶性肿瘤中表达。关于这种表达对肿瘤细胞在基因表达和细胞功能方面的影响,人们知之甚少。我们在不同的癌细胞系(HCT-116、HT-29、U-2 OS)中建立了 5-LO 的敲除(KO),并使用下一代测序研究了对全局基因表达的影响。此外,我们还研究了这些细胞中的细胞活力、增殖、迁移和多细胞肿瘤球体(MCTS)形成。我们的结果表明,5-LO 以细胞类型依赖的方式影响基因表达和癌细胞功能。该酶影响与细胞黏附、细胞外基质形成、G 蛋白信号和细胞骨架组织相关的基因。此外,在 HCT-116 细胞中,5-LO 的缺失会增加 TGFβ 的表达,而在 U-2 OS 细胞中,MCP-1、 fractalkine 和血小板衍生生长因子的表达则会减弱,这表明肿瘤细胞来源的 5-LO 会影响肿瘤微环境。与基因表达数据一致,5-LO 的 KO 对细胞增殖、迁移和 MCTS 形成有影响。有趣的是,5-LO 的药理学抑制仅部分模拟了 KO,这表明还涉及非典型功能。

https://cdn.ncbi.nlm.nih.gov/pmc/blobs/a105/9842508/dbec7dca9b61/41417_2022_531_Fig1_HTML.jpg

文献AI研究员

20分钟写一篇综述,助力文献阅读效率提升50倍。

立即体验

用中文搜PubMed

大模型驱动的PubMed中文搜索引擎

马上搜索

文档翻译

学术文献翻译模型,支持多种主流文档格式。

立即体验