Suppr超能文献

中国宁夏赤霞珠葡萄酒自然发酵过程中与香气形成相关的细菌群落

Bacterial Communities Related to Aroma Formation during Spontaneous Fermentation of 'Cabernet Sauvignon' Wine in Ningxia, China.

作者信息

Zhang Zhong, Zhang Qingchen, Yang Hui, Sun Lijun, Xia Hongchuan, Sun Wenjing, Wang Zheng, Zhang Junxiang

机构信息

School of Life Sciences, Ningxia University, Yinchuan 750021, China.

College of Pharmacy, University of Florida, Gainesville, FL 32610, USA.

出版信息

Foods. 2022 Sep 9;11(18):2775. doi: 10.3390/foods11182775.

Abstract

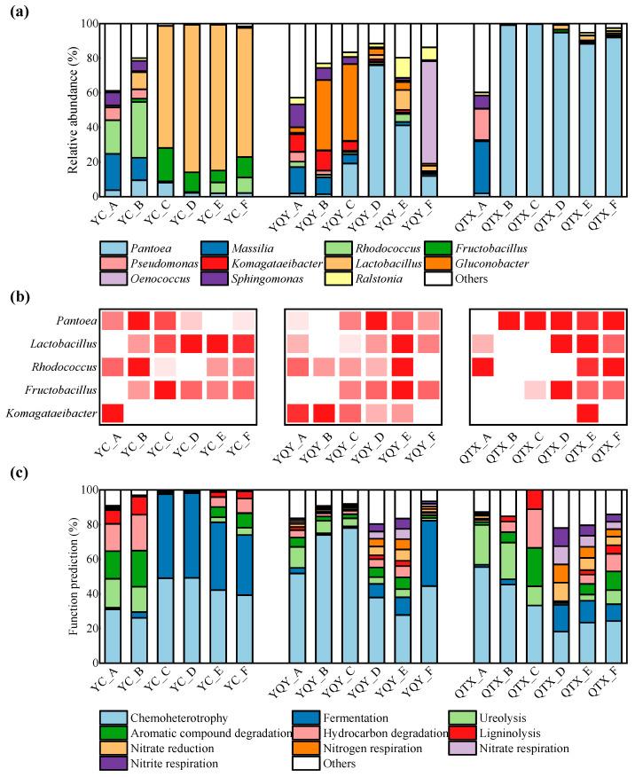
Bacteria are an important part of wine 'microbial terroir' and contribute to the formation of wine flavor. Based on high-throughput sequencing and non-targeted metabonomic technology, this study first explored the bacterial composition and its effect on the aroma formation of spontaneously fermented 'Cabernet Sauvignon' (CS) wine in the Eastern Foot of Helan Mountain (EFHM), Ningxia. The results showed that there were significant differences in bacterial communities during fermentation of CS grapes harvested from different sub-regions of EFHM, with the earlier-established vineyard obtaining more species. The level of bacterial diversity initially decreased and then increased as the fermentation proceeded. Malolactic fermentation (MLF) was spontaneously initiated during alcohol fermentation (AF). , , , , and were the core bacterial genera in the fermentation mixture. contributed to the synthesis of methyl and isobutyl esters and the formation of red and black fruity fragrances of wine. was closely related to the synthesis of aromatic alcohols and the generation of floral flavors.

摘要

细菌是葡萄酒“微生物风土”的重要组成部分,对葡萄酒风味的形成有贡献。基于高通量测序和非靶向代谢组学技术,本研究首次探究了宁夏贺兰山麓东麓自发发酵的赤霞珠葡萄酒的细菌组成及其对香气形成的影响。结果表明,从贺兰山麓东麓不同子区域采收的赤霞珠葡萄在发酵过程中细菌群落存在显著差异,较早建立的葡萄园获得的物种更多。随着发酵进行,细菌多样性水平先降低后升高。苹果酸-乳酸发酵(MLF)在酒精发酵(AF)过程中自发启动。 、 、 、 、 和 是发酵混合物中的核心细菌属。 有助于甲基酯和异丁酯的合成以及葡萄酒红色和黑色果香的形成。 与芳香醇的合成和花香的产生密切相关。

https://cdn.ncbi.nlm.nih.gov/pmc/blobs/3a31/9497756/428daabad2f0/foods-11-02775-g001.jpg

文献AI研究员

20分钟写一篇综述,助力文献阅读效率提升50倍。

立即体验

用中文搜PubMed

大模型驱动的PubMed中文搜索引擎

马上搜索

文档翻译

学术文献翻译模型,支持多种主流文档格式。

立即体验