Suppr超能文献

交感神经系统促进前转移性肺微环境的建立。

The Sympathetic Nervous System Contributes to the Establishment of Pre-Metastatic Pulmonary Microenvironments.

机构信息

Department of Clinical Diagnostic Oncology, Clinical Research Institute for Clinical Pharmacology and Therapeutics, Showa University, 6-11-11 Kita-karasuyama, Setagaya, Tokyo 157-8577, Japan.

Department of Pharmacology, Tokyo Women's Medical University, 8-1 Kawada-cho, Shinjuku, Tokyo 162-8666, Japan.

出版信息

Int J Mol Sci. 2022 Sep 13;23(18):10652. doi: 10.3390/ijms231810652.

Abstract

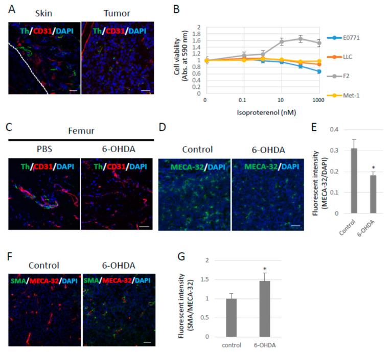
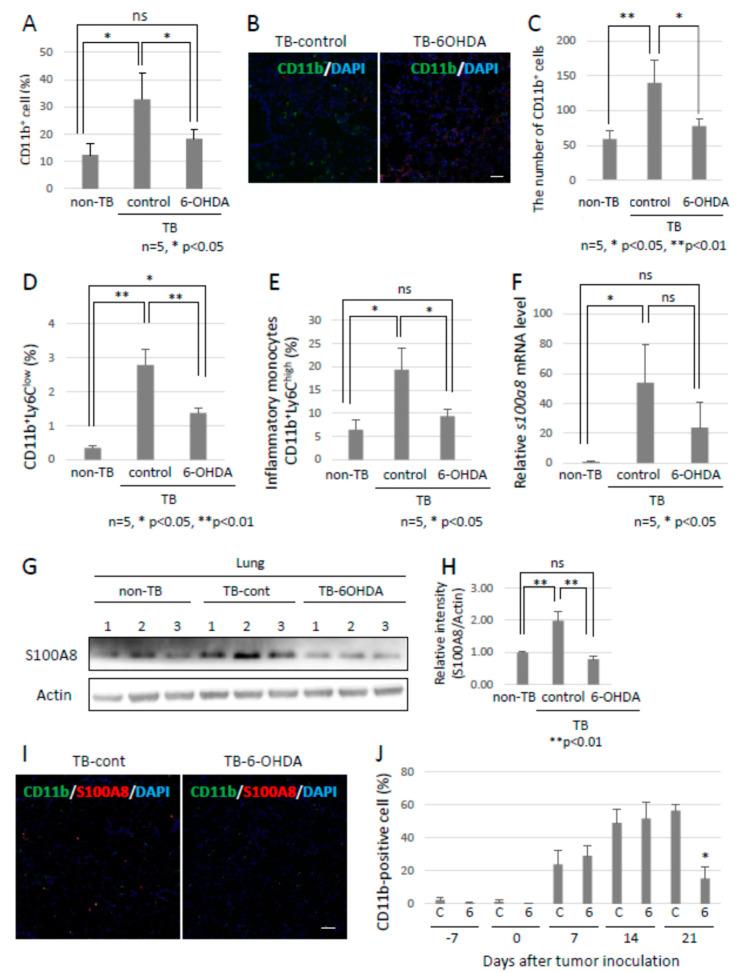
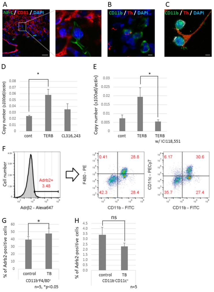
Emerging evidence suggests that neural activity contributes to tumor initiation and its acquisition of metastatic properties. More specifically, it has been reported that the sympathetic nervous system regulates tumor angiogenesis, tumor growth, and metastasis. The function of the sympathetic nervous system in primary tumors has been gradually elucidated. However, its functions in pre-metastatic environments and/or the preparation of metastatic environments far from the primary sites are still unknown. To investigate the role of the sympathetic nervous system in pre-metastatic environments, we performed chemical sympathectomy using 6-OHDA in mice and observed a decrease in lung metastasis by attenuating the recruitment of myeloid-derived suppressor cells. Furthermore, we note that neuro-immune cell interactions could be observed in tumor-bearing mouse lungs in conjunction with the decreased expression of Sema3A. These data indicate that the sympathetic nervous system contributes to the preparation of pre-metastatic microenvironments in the lungs, which are mediated by neuro-immune cell interactions.

摘要

新出现的证据表明,神经活动有助于肿瘤的发生及其获得转移特性。更具体地说,据报道,交感神经系统调节肿瘤血管生成、肿瘤生长和转移。交感神经系统在原发性肿瘤中的功能逐渐被阐明。然而,其在转移前环境中的功能和/或远离原发部位的转移环境的准备仍然未知。为了研究交感神经系统在转移前环境中的作用,我们使用 6-OHDA 在小鼠中进行化学交感神经切除术,并通过减弱髓源性抑制细胞的募集来观察到肺转移的减少。此外,我们注意到,在伴有 Sema3A 表达降低的荷瘤小鼠肺部中可以观察到神经免疫细胞相互作用。这些数据表明,交感神经系统有助于肺部转移前微环境的准备,这是通过神经免疫细胞相互作用介导的。

https://cdn.ncbi.nlm.nih.gov/pmc/blobs/c3f5/9501257/114744653c3e/ijms-23-10652-g001.jpg

文献AI研究员

20分钟写一篇综述,助力文献阅读效率提升50倍。

立即体验

用中文搜PubMed

大模型驱动的PubMed中文搜索引擎

马上搜索

文档翻译

学术文献翻译模型,支持多种主流文档格式。

立即体验