Suppr超能文献

甲状腺功能减退或抗吸收治疗导致的低骨转换不影响雄性小鼠的全身葡萄糖稳态。

Low Bone Turnover Due to Hypothyroidism or Anti-Resorptive Treatment Does Not Affect Whole-Body Glucose Homeostasis in Male Mice.

作者信息

Lademann Franziska, Rauner Martina, Bonnet Nicolas, Hofbauer Lorenz C, Tsourdi Elena

机构信息

Department of Medicine III and Center for Healthy Aging, Technical University Dresden Medical Center, 01307 Dresden, Germany.

Division of Bone Diseases, Department of Internal Medicine Specialties, Geneva University Hospital & Faculty of Medicine, 1211 Geneva, Switzerland.

出版信息

J Pers Med. 2022 Sep 6;12(9):1462. doi: 10.3390/jpm12091462.

Abstract

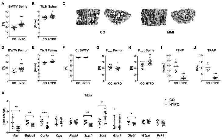
Bone is a large and dynamic tissue and its maintenance requires high amounts of energy as old or damaged bone structures need to be replaced during the process of bone remodeling. Glucose homeostasis is an essential prerequisite for a healthy bone and vice versa, the skeleton can act as an endocrine organ on energy metabolism. We recently showed that hypothyroidism in mice leads to an almost complete arrest of bone remodeling. Here, we aimed to investigate whether the profound suppression of bone remodeling affects whole-body glucose homeostasis. To that end, male C57BL/6JRj mice were rendered hypothyroid over 4 weeks using methimazole and sodium perchlorate in the drinking water. We confirmed trabecular bone gain due to decreased bone turnover in hypothyroid mice with decreased cortical but increased vertebral bone strength. Further, we found impaired glucose handling but not insulin resistance with hypothyroidism. In hypothyroid bone, glucose uptake and expression of glucose transporter were reduced by 44.3% and 13.9%, respectively, suggesting lower energy demands. Nevertheless, hypothyroidism led to distinct changes in glucose uptake in muscle, liver, and epididymal white adipose tissue (eWAT). Reduced glucose uptake (-30.6%) and / transcript levels (-31.9%/-67.5%) were detected in muscle tissue. In contrast, in liver and eWAT we observed increased glucose uptake by 25.6% and 68.6%, respectively, and upregulated expression of glucose transporters with hypothyroidism. To more specifically target bone metabolism and discriminate between the skeletal and systemic effects of hypothyroidism on energy metabolism, male mice were treated with zoledronate (ZOL), a bisphosphonate, that led to decreased bone turnover, trabecular bone gain, and reduced local glucose uptake into bone (-40.4%). However, ZOL-treated mice did not display alterations of systemic glucose handling nor insulin tolerance. Despite the close mutual crosstalk of bone and glucose metabolism, in this study, we show that suppressing bone remodeling does not influence whole-body glucose homeostasis in male mice.

摘要

骨骼是一个庞大且动态的组织,其维持需要大量能量,因为在骨重塑过程中,老旧或受损的骨结构需要被替换。葡萄糖稳态是健康骨骼的必要前提,反之,骨骼可作为能量代谢的内分泌器官。我们最近发现,小鼠甲状腺功能减退会导致骨重塑几乎完全停滞。在此,我们旨在研究骨重塑的深度抑制是否会影响全身葡萄糖稳态。为此,使用饮用水中的甲巯咪唑和高氯酸钠,使雄性C57BL/6JRj小鼠在4周内甲状腺功能减退。我们证实,甲状腺功能减退的小鼠由于骨转换减少而出现小梁骨增加,皮质骨强度降低但椎骨强度增加。此外,我们发现甲状腺功能减退会导致葡萄糖处理受损,但不存在胰岛素抵抗。在甲状腺功能减退的骨骼中,葡萄糖摄取和葡萄糖转运蛋白的表达分别降低了44.3%和13.9%,表明能量需求较低。然而,甲状腺功能减退导致肌肉、肝脏和附睾白色脂肪组织(eWAT)中葡萄糖摄取发生明显变化。在肌肉组织中检测到葡萄糖摄取减少(-30.6%)和/转录水平降低(-31.9%/-67.5%)。相反,在肝脏和eWAT中,我们观察到葡萄糖摄取分别增加了25.6%和68.6%,并且甲状腺功能减退时葡萄糖转运蛋白的表达上调。为了更具体地靶向骨代谢,并区分甲状腺功能减退对能量代谢的骨骼和全身影响,雄性小鼠用唑来膦酸(ZOL)进行治疗,这是一种双膦酸盐,可导致骨转换减少、小梁骨增加以及骨局部葡萄糖摄取减少(-40.4%)。然而,ZOL治疗的小鼠未表现出全身葡萄糖处理或胰岛素耐受性的改变。尽管骨骼和葡萄糖代谢之间存在密切的相互作用,但在本研究中,我们表明抑制骨重塑不会影响雄性小鼠的全身葡萄糖稳态。

https://cdn.ncbi.nlm.nih.gov/pmc/blobs/dfb2/9502862/800756132296/jpm-12-01462-g001.jpg

文献AI研究员

20分钟写一篇综述,助力文献阅读效率提升50倍。

立即体验

用中文搜PubMed

大模型驱动的PubMed中文搜索引擎

马上搜索

文档翻译

学术文献翻译模型,支持多种主流文档格式。

立即体验