Suppr超能文献

慢性心力衰竭急性发作时的左心室卸载:从声明到临床实践

Left Ventricular Unloading in Acute on Chronic Heart Failure: From Statements to Clinical Practice.

作者信息

Sacco Alice, Morici Nuccia, Oreglia Jacopo Andrea, Tavazzi Guido, Villanova Luca, Colombo Claudia, Garatti Laura, Mondino Michele Giovanni, Nava Stefano, Pappalardo Federico

机构信息

"De Gasperis" Cardio Center, ASST Grande Ospedale Metropolitano Niguarda, 2011 Milan, Italy.

IRCCS Fondazione Don Gnocchi, Dipartimento Cardio-Respiratorio, 2011 Milan, Italy.

出版信息

J Pers Med. 2022 Sep 6;12(9):1463. doi: 10.3390/jpm12091463.

Abstract

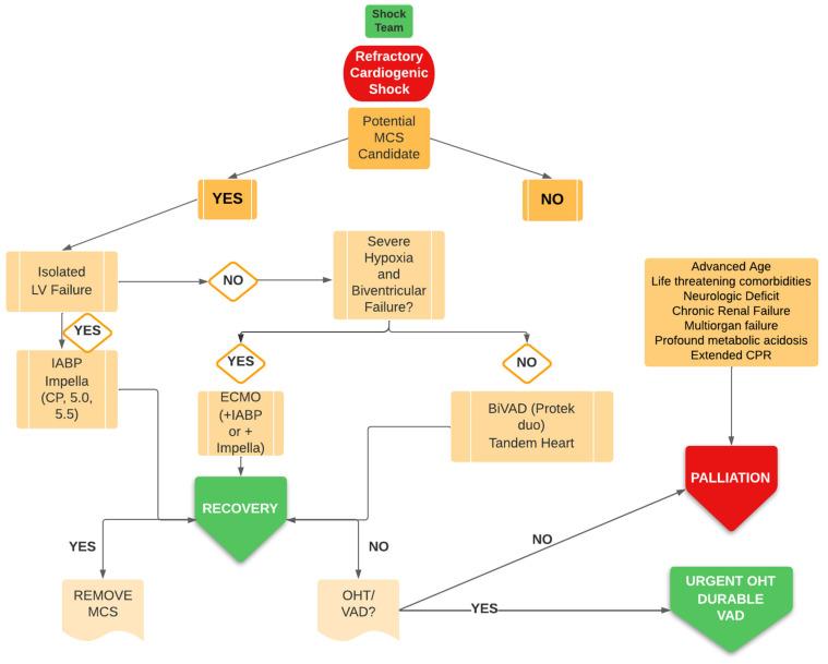
Cardiogenic shock remains a deadly complication of acute on chronic decompensated heart failure (ADHF-CS). Despite its increasing prevalence, it is incompletely understood and therefore often misdiagnosed in the early phase. Precise diagnosis of the underlying cause of CS is fundamental for undertaking the correct therapeutic strategy. Temporary mechanical circulatory support (tMCS) is the mainstay of management: identifying and selecting optimal patients through understanding of the hemodynamics and a prompt profiling and timing, is key for success. A recent statement from the American Heart Association provided pragmatic suggestions on tMCS device selection, escalation, and weaning strategies. However, several areas of uncertainty still remain in clinical practice. Accordingly, we present an overview of the main pitfalls that can occur during patients' management with tMCS through a clinical case. This case illustrates the strict interdependency between left ventricular unloading and right ventricular dysfunction in the case of low filling pressures. Moreover, it further illustrates the pivotal role of stepwise escalation of therapy in a patient with an ADHF-CS and its peculiarities as compared to other forms of acute heart failure.

摘要

心源性休克仍然是慢性失代偿性心力衰竭急性发作(ADHF-CS)的一种致命并发症。尽管其患病率不断上升,但人们对它的了解并不全面,因此在早期阶段常常被误诊。准确诊断CS的潜在病因是采取正确治疗策略的基础。临时机械循环支持(tMCS)是治疗的主要手段:通过了解血流动力学以及迅速进行病情评估和把握时机来识别和选择最佳患者,是成功的关键。美国心脏协会最近的一份声明就tMCS设备的选择、升级和撤机策略提供了实用建议。然而,临床实践中仍存在几个不确定的领域。因此,我们通过一个临床病例概述了在使用tMCS治疗患者过程中可能出现的主要陷阱。该病例说明了在低充盈压情况下左心室减负与右心室功能障碍之间的紧密相互依存关系。此外,它进一步说明了在ADHF-CS患者中逐步升级治疗的关键作用以及与其他形式急性心力衰竭相比其特殊性。

https://cdn.ncbi.nlm.nih.gov/pmc/blobs/cbfd/9502778/b70d651fae3b/jpm-12-01463-g001.jpg

文献AI研究员

20分钟写一篇综述,助力文献阅读效率提升50倍。

立即体验

用中文搜PubMed

大模型驱动的PubMed中文搜索引擎

马上搜索

文档翻译

学术文献翻译模型,支持多种主流文档格式。

立即体验