Suppr超能文献

噬菌体Mecenats66利用一种在进化上不同的满头部基因组包装亚型,具有一个优先的包装起始位点。

Phage Mecenats66 Utilizes an Evolutionarily Distinct Subtype of Headful Genome Packaging with a Preferred Packaging Initiation Site.

作者信息

Zrelovs Nikita, Jansons Juris, Dislers Andris, Kazaks Andris

机构信息

Latvian Biomedical Research and Study Center, Ratsupites 1 k-1, LV-1067 Riga, Latvia.

出版信息

Microorganisms. 2022 Sep 7;10(9):1799. doi: 10.3390/microorganisms10091799.

Abstract

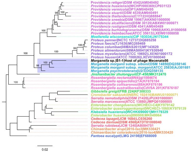
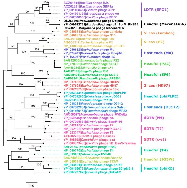
Both recognized species from the genus ( and ) are Gram-negative facultative anaerobic rod-shaped bacteria that have been documented as sometimes being implicated in human disease. Complete genomes of seven -infecting phages are publicly available today. Here, we report on the genomic characterization of an insect associated sp. phage, which we named Mecenats66, isolated from dead worker honeybees. Phage Mecenats66 was propagated, purified, and subjected to whole-genome sequencing with subsequent complete genome annotation. After the genome de novo assembly, it was noted that Mecenats66 might employ a headful packaging with a preferred packaging initiation site, although its terminase amino acid sequence did not fall within any of the currently recognized headful packaging subtype employing phage (that had their packaging strategy experimentally verified) with clusters on a terminase sequence phylogenetic tree. The in silico predicted packaging strategy was verified experimentally, validating the packaging initiation site and suggesting that Mecenats66 represents an evolutionarily distinct headful genome packaging with a preferred packaging initiation site strategy subtype. These findings can possibly be attributed to several of the phages already found within the public biological sequence repositories and could aid newly isolated phage packaging strategy predictions in the future.

摘要

该属( 和 )中已确认的两个物种都是革兰氏阴性兼性厌氧杆状细菌,有文献记载它们有时与人类疾病有关。如今,七种感染 的噬菌体的完整基因组已公开可用。在此,我们报告了一种从死亡工蜂中分离出的与昆虫相关的 噬菌体的基因组特征,我们将其命名为Mecenats66。噬菌体Mecenats66经过增殖、纯化,并进行了全基因组测序及后续的完整基因组注释。在基因组从头组装后,发现Mecenats66可能采用了具有优先包装起始位点的满头部包装方式,尽管其末端酶氨基酸序列并不属于目前已确认的采用满头部包装亚型的噬菌体(其包装策略已通过实验验证),这些噬菌体在末端酶序列系统发育树上聚类。通过实验验证了计算机预测的包装策略,确认了包装起始位点,并表明Mecenats66代表了一种具有优先包装起始位点策略亚型的、在进化上独特的满头部基因组包装方式。这些发现可能归因于公共生物序列库中已发现的几种噬菌体,并且未来可能有助于新分离噬菌体包装策略的预测。

https://cdn.ncbi.nlm.nih.gov/pmc/blobs/2cec/9503643/d19d6a8d0cd3/microorganisms-10-01799-g001.jpg

文献AI研究员

20分钟写一篇综述,助力文献阅读效率提升50倍。

立即体验

用中文搜PubMed

大模型驱动的PubMed中文搜索引擎

马上搜索

文档翻译

学术文献翻译模型,支持多种主流文档格式。

立即体验