Suppr超能文献

枯草芽孢杆菌的 VII 型抗菌分泌系统:假激酶 YukC/EssB 的结构与相互作用。

The Antibacterial Type VII Secretion System of Bacillus subtilis: Structure and Interactions of the Pseudokinase YukC/EssB.

机构信息

Unité de Microbiologie Structurale, Institut Pasteurgrid.428999.7, UMR 3528, CNRS, Université de Paris, Paris, France.

Sorbonne Université, Collège Doctoral, Paris, France.

出版信息

mBio. 2022 Oct 26;13(5):e0013422. doi: 10.1128/mbio.00134-22. Epub 2022 Sep 26.

Abstract

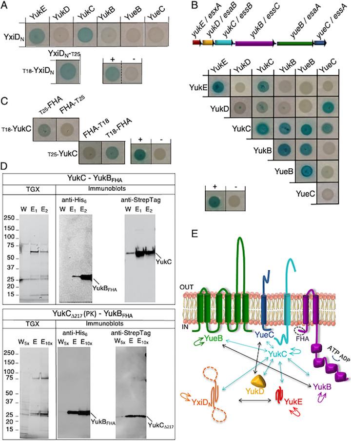
Type VIIb secretion systems (T7SSb) were recently proposed to mediate different aspects of physiology, including bacterial pathogenicity and competition. However, their architecture and mechanism of action remain largely obscure. Here, we present a detailed analysis of the T7SSb-mediated bacterial competition in Bacillus subtilis, using the effector YxiD as a model for the LXG secreted toxins. By systematically investigating protein-protein interactions, we reveal that the membrane subunit YukC contacts all T7SSb components, including the WXG100 substrate YukE and the LXG effector YxiD. YukC's crystal structure shows unique features, suggesting an intrinsic flexibility that is required for T7SSb antibacterial activity. Overall, our results shed light on the role and molecular organization of the T7SSb and demonstrate the potential of B. subtilis as a model system for extensive structure-function studies of these secretion machineries. Type VII secretion systems mediate protein extrusion from Gram-positive bacteria and are classified as T7SSa and T7SSb in and in , respectively. Despite the genetic divergence of T7SSa and T7SSb, the high degree of structural similarity of their WXG100 substrates suggests similar secretion mechanisms. Recent advances revealed the structures of several T7SSa cytoplasmic membrane complexes, but the molecular mechanism of secretion and the T7SSb architecture remain obscure. Here, we provide hints on the organization of T7SSb in B. subtilis and a high-resolution structure of its central pseudokinase subunit, opening new perspectives for the understanding of the T7SSb secretion mechanism by using B. subtilis as an amenable bacterial model.

摘要

VIIb 型分泌系统(T7SSb)最近被提出可介导生理的多个方面,包括细菌的致病性和竞争。然而,它们的结构和作用机制在很大程度上仍然不清楚。在这里,我们以 LXG 分泌毒素的效应子 YxiD 为例,对枯草芽孢杆菌中 T7SSb 介导的细菌竞争进行了详细分析。通过系统地研究蛋白质-蛋白质相互作用,我们揭示了膜亚基 YukC 与所有 T7SSb 组件相互作用,包括 WXG100 底物 YukE 和 LXG 效应子 YxiD。YukC 的晶体结构显示出独特的特征,表明其内在的灵活性是 T7SSb 抗菌活性所必需的。总的来说,我们的结果阐明了 T7SSb 的作用和分子组织,并展示了枯草芽孢杆菌作为这些分泌机制广泛结构功能研究的模型系统的潜力。

VII 型分泌系统介导革兰氏阳性细菌的蛋白质外排,在 和 中分别被分类为 T7SSa 和 T7SSb。尽管 T7SSa 和 T7SSb 在遗传上存在差异,但它们的 WXG100 底物的高度结构相似性表明存在相似的分泌机制。最近的进展揭示了几种 T7SSa 细胞质膜复合物的结构,但分泌机制和 T7SSb 结构仍然不清楚。在这里,我们提供了枯草芽孢杆菌中 T7SSb 组织的线索和其中心假激酶亚基的高分辨率结构,为使用枯草芽孢杆菌作为易于研究的细菌模型来理解 T7SSb 分泌机制开辟了新的视角。

https://cdn.ncbi.nlm.nih.gov/pmc/blobs/836c/9600267/37d1d0f69c09/mbio.00134-22-f001.jpg

文献AI研究员

20分钟写一篇综述,助力文献阅读效率提升50倍。

立即体验

用中文搜PubMed

大模型驱动的PubMed中文搜索引擎

马上搜索

文档翻译

学术文献翻译模型,支持多种主流文档格式。

立即体验