Suppr超能文献

c-Myc 在 IFN-γ 诱导的 持续存在中发挥关键作用。

c-Myc plays a key role in IFN-γ-induced persistence of .

机构信息

Department of Microbiology, Biocenter, University of Wuerzburg, Wuerzburg, Germany.

German Cancer Research Center (DKFZ), Heidelberg, Germany.

出版信息

Elife. 2022 Sep 26;11:e76721. doi: 10.7554/eLife.76721.

Abstract

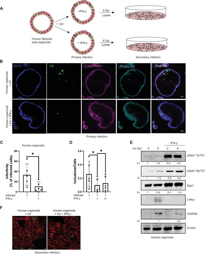
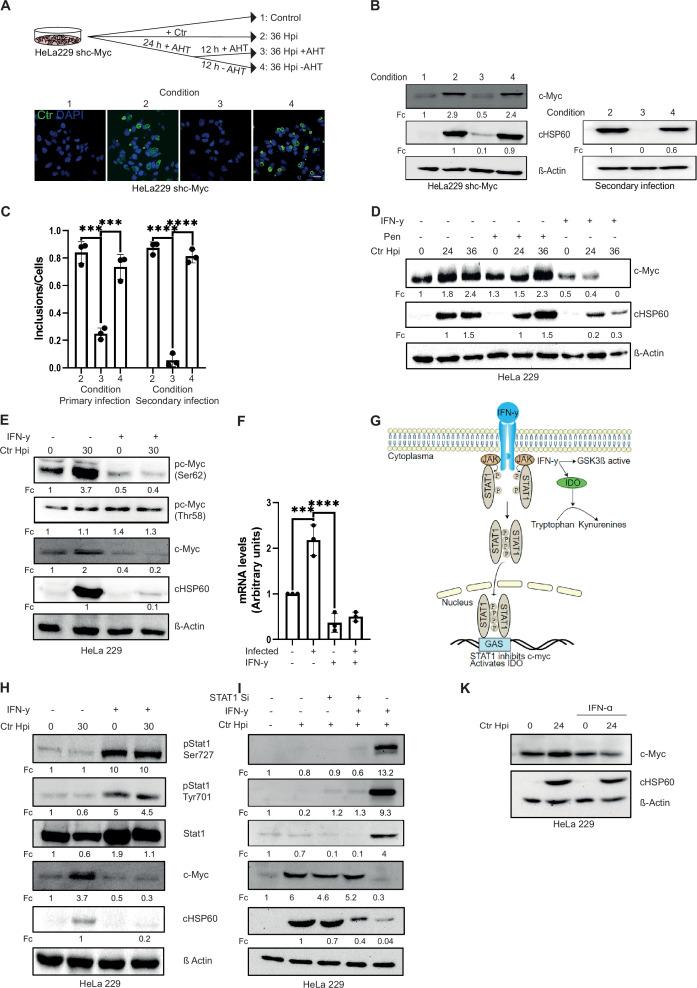
can persist over extended times within their host cell and thereby establish chronic infections. One of the major inducers of chlamydial persistence is interferon-gamma (IFN-γ) released by immune cells as a mechanism of immune defence. IFN-γ activates the catabolic depletion of L-tryptophan (Trp) via indoleamine-2,3-dioxygenase (IDO), resulting in persistent . Here, we show that IFN-γ induces the downregulation of c-Myc, the key regulator of host cell metabolism, in a STAT1-dependent manner. Expression of c-Myc rescued from IFN-γ-induced persistence in cell lines and human fallopian tube organoids. Trp concentrations control c-Myc levels most likely via the PI3K-GSK3β axis. Unbiased metabolic analysis revealed that infection reprograms the host cell tricarboxylic acid (TCA) cycle to support pyrimidine biosynthesis. Addition of TCA cycle intermediates or pyrimidine/purine nucleosides to infected cells rescued from IFN-γ-induced persistence. Thus, our results challenge the longstanding hypothesis of Trp depletion through IDO as the major mechanism of IFN-γ-induced metabolic immune defence and significantly extends the understanding of the role of IFN-γ as a broad modulator of host cell metabolism.

摘要

可在宿主细胞内持续存在较长时间,从而建立慢性感染。诱导衣原体持续存在的主要因素之一是免疫细胞释放的干扰素-γ(IFN-γ),这是免疫防御的一种机制。IFN-γ 通过吲哚胺 2,3-双加氧酶(IDO)激活 L-色氨酸(Trp)的分解代谢耗竭,导致持续存在。在这里,我们表明 IFN-γ 以 STAT1 依赖的方式诱导宿主细胞代谢的关键调节剂 c-Myc 的下调。c-Myc 的表达挽救了细胞系和人输卵管类器官中 IFN-γ 诱导的持续性。色氨酸浓度很可能通过 PI3K-GSK3β 轴控制 c-Myc 水平。无偏代谢分析表明,感染重编程宿主细胞三羧酸(TCA)循环以支持嘧啶生物合成。向感染细胞中添加 TCA 循环中间产物或嘧啶/嘌呤核苷可挽救 IFN-γ 诱导的持续性。因此,我们的结果挑战了通过 IDO 耗尽 Trp 作为 IFN-γ 诱导代谢免疫防御的主要机制的长期假设,并大大扩展了对 IFN-γ 作为宿主细胞代谢广泛调节剂的作用的理解。

https://cdn.ncbi.nlm.nih.gov/pmc/blobs/94f8/9512400/48290b5a28fd/elife-76721-fig1.jpg

文献AI研究员

20分钟写一篇综述,助力文献阅读效率提升50倍。

立即体验

用中文搜PubMed

大模型驱动的PubMed中文搜索引擎

马上搜索

文档翻译

学术文献翻译模型,支持多种主流文档格式。

立即体验