Suppr超能文献

褪黑素对创伤性脑损伤小鼠模型的保护作用及调控途径:转录组学和生物信息学分析

Protective effects and regulatory pathways of melatonin in traumatic brain injury mice model: Transcriptomics and bioinformatics analysis.

作者信息

Fu Jiayuanyuan, Zhou Qiang, Wu Biying, Huang Xuekang, Tang Zhaohua, Tan Weilin, Zhu Ziyu, Du Mengran, Wu Chenrui, Ma Jun, Balawi Ehab, Liao Z B

机构信息

Department of Neurosurgery, The First Affiliated Hospital of Chongqing Medical University, Chongqing, China.

出版信息

Front Mol Neurosci. 2022 Sep 9;15:974060. doi: 10.3389/fnmol.2022.974060. eCollection 2022.

Abstract

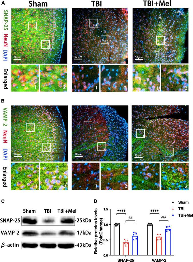
Traumatic brain injury (TBI) is the leading cause of disability and mortality globally. Melatonin (Mel) is a neuroendocrine hormone synthesized from the pineal gland that protects against TBI. Yet, the precise mechanism of action is not fully understood. In this study, we examined the protective effect and regulatory pathways of melatonin in the TBI mice model using transcriptomics and bioinformatics analysis. The expression profiles of mRNA, long non-coding RNA (lncRNA), microRNA (miRNA), and circular RNA (circRNA) were constructed using the whole transcriptomes sequencing technique. In total, 93 differentially expressed (DE) mRNAs (DEmRNAs), 48 lncRNAs (DElncRNAs), 59 miRNAs (DEmiRNAs), and 59 circRNAs (DEcircRNAs) were identified by the TBI mice with Mel treatment compared to the group without drug intervention. The randomly selected coding RNAs and non-coding RNAs (ncRNAs) were identified by quantitative real-time polymerase chain reaction (qRT-PCR). To further detect the biological functions and potential pathways of those differentially expressed RNAs, Kyoto Encyclopedia of Genes and Genomes (KEGG) and Gene Ontology (GO) analyses were executed. In our research, the regulatory network was constructed to show the relationship of lncRNA-RBPs. The lncRNA-mRNA co-expression network was established based on the Pearson coefficient to indicate the expression correlations. Moreover, the DEcircRNA-DEmiRNA-DEmRNA and DElncRNA-DEmiRNA-DEmRNA regulatory networks were constructed to demonstrate the regulatory relationship between ncRNAs and mRNA. Finally, to further verify our predicted results, cytoHubba was used to find the hub gene in the synaptic vesicle cycle pathway, and the expression level of SNAP-25 and VAMP-2 after melatonin treatment were detected by Western blotting and immunofluorescence. To sum up, these data offer a new insight regarding the molecular effect of melatonin treatment after TBI and suggest that the high-throughput sequencing and analysis of transcriptomes are useful for studying the drug mechanisms in treatment after TBI.

摘要

创伤性脑损伤(TBI)是全球致残和致死的主要原因。褪黑素(Mel)是一种由松果体合成的神经内分泌激素,可预防TBI。然而,其确切的作用机制尚未完全明确。在本研究中,我们使用转录组学和生物信息学分析方法,研究了褪黑素在TBI小鼠模型中的保护作用及其调控途径。采用全转录组测序技术构建了信使核糖核酸(mRNA)、长链非编码核糖核酸(lncRNA)、微小核糖核酸(miRNA)和环状核糖核酸(circRNA)的表达谱。与未进行药物干预的组相比,经褪黑素治疗的TBI小鼠共鉴定出93个差异表达(DE)的mRNA(DEmRNA)、48个lncRNA(DElncRNA)、59个miRNA(DEmiRNA)和59个circRNA(DEcircRNA)。通过定量实时聚合酶链反应(qRT-PCR)对随机选择的编码RNA和非编码RNA(ncRNA)进行鉴定。为了进一步检测这些差异表达RNA的生物学功能和潜在途径,我们进行了京都基因与基因组百科全书(KEGG)和基因本体论(GO)分析。在我们的研究中,构建了调控网络以显示lncRNA与RNA结合蛋白(RBP)之间的关系。基于皮尔逊系数建立了lncRNA-mRNA共表达网络,以表明表达相关性。此外,构建了DEcircRNA-DEmiRNA-DEmRNA和DElncRNA-DEmiRNA-DEmRNA调控网络,以证明ncRNA与mRNA之间的调控关系。最后,为了进一步验证我们的预测结果,使用CytoHubba在突触小泡循环途径中寻找枢纽基因,并通过蛋白质免疫印迹法和免疫荧光法检测褪黑素治疗后突触融合蛋白25(SNAP-25)和囊泡相关膜蛋白2(VAMP-2)的表达水平。综上所述,这些数据为TBI后褪黑素治疗的分子效应提供了新的见解,并表明转录组的高通量测序和分析有助于研究TBI后治疗的药物机制。

https://cdn.ncbi.nlm.nih.gov/pmc/blobs/54a8/9500234/aba4367af72c/fnmol-15-974060-g001.jpg

文献AI研究员

20分钟写一篇综述,助力文献阅读效率提升50倍。

立即体验

用中文搜PubMed

大模型驱动的PubMed中文搜索引擎

马上搜索

文档翻译

学术文献翻译模型,支持多种主流文档格式。

立即体验